Suppr超能文献

氨基胍半硫酸盐通过mdx小鼠中的AKT/FOXO1途径改善杜兴氏肌营养不良症中的线粒体自噬、氧化应激和肌肉力量。

Aminoguanidine hemisulfate improves mitochondrial autophagy, oxidative stress, and muscle force in Duchenne muscular dystrophy via the AKT/FOXO1 pathway in mdx mice.

作者信息

Sun Shiyue, Yu Tongtong, Huh Joo Young, Cai Yujie, Yoon Somy, Javaid Hafiz Muhammad Ahmad

机构信息

College of Pharmacy, Chonnam National University, Gwangju, Republic of Korea.

Department of Anesthesia and Critical Care, The Second Affiliated Hospital of Wenzhou Medical University, Wenzhou, China.

出版信息

Skelet Muscle. 2025 Jan 13;15(1):2. doi: 10.1186/s13395-024-00371-1.

Abstract

BACKGROUND

Duchenne muscular dystrophy (DMD) is a prevalent, fatal degenerative muscle disease with no effective treatments. Mdx mouse model of DMD exhibits impaired muscle performance, oxidative stress, and dysfunctional autophagy. Although antioxidant treatments may improve the mdx phenotype, the precise molecular mechanisms remain unclear. This study investigates the effects of aminoguanidine hemisulfate (AGH), an inhibitor of reactive oxygen species (ROS), on mitochondrial autophagy, oxidative stress, and muscle force in mdx mice.

METHODS

Male wild-type (WT) and mdx mice were divided into three groups: WT, mdx, and AGH-treated mdx mice (40 mg/kg intraperitoneally for two weeks) at 6 weeks of age. Gene expression, western blotting, H&E staining, immunofluorescence, ROS assays, TUNEL apoptosis, glutathione activity, and muscle force measurements were performed. Statistical comparisons used one-way ANOVA.

RESULTS

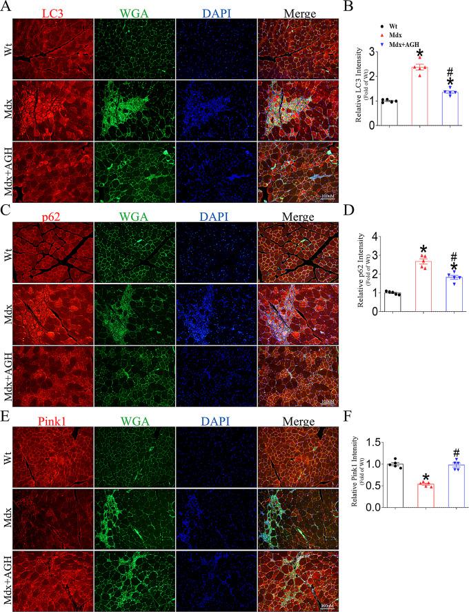
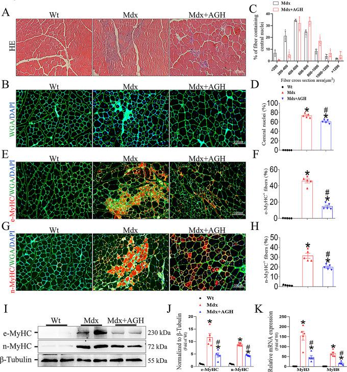
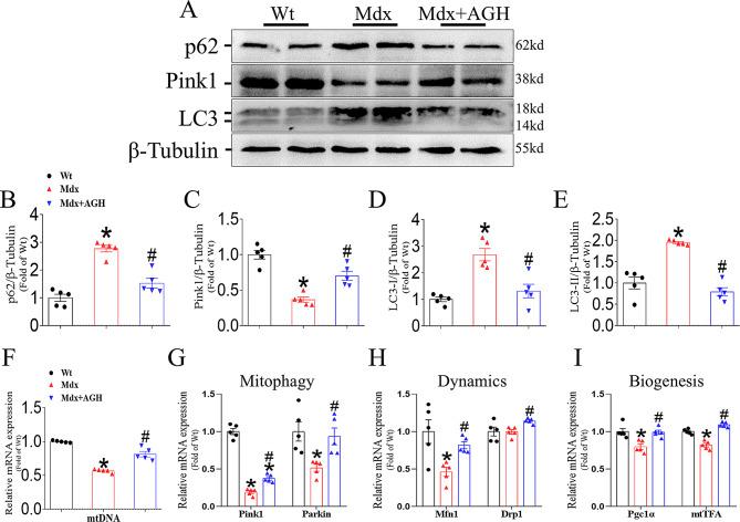
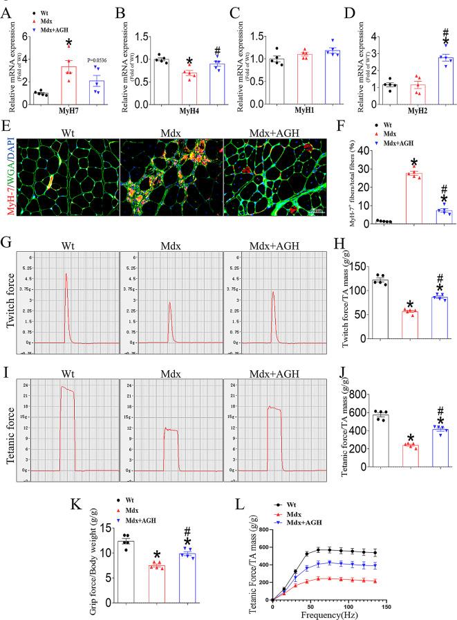
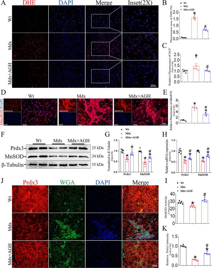
AGH treatment significantly reduced the protein levels of LC3, and p62 in mdx mice, indicating improved autophagy activity and the ability to clear damaged mitochondria. AGH restored the expression of mitophagy-related genes Pink1 and Parkin and increased Mfn1, rebalancing mitochondrial dynamics. It also increased Pgc1α and mtTFA levels, promoting mitochondrial biogenesis. ROS levels were reduced, with higher Prdx3 and MnSOD expression, improving mitochondrial antioxidant defenses. AGH normalized the GSSG/GSH ratio and decreased glutathione reductase and peroxidase activities, further improving redox homeostasis. Additionally, AGH reduced apoptosis, shown by fewer TUNEL-positive cells and lower caspase-3 expression. Histological analysis revealed decreased muscle damage and fewer embryonic and neonatal myosin-expressing fibers. AGH altered fiber composition, decreasing MyH7 while increasing MyH4 and MyH2. Muscle force improved significantly, with greater twitch and tetanic forces. Mechanistically, AGH modulated the AKT/FOXO1 pathway, decreasing myogenin and Foxo1 while increasing MyoD.

CONCLUSIONS

AGH treatment restored mitochondrial autophagy, reduced oxidative stress, apoptosis, and altered muscle fiber composition via the AKT/FOXO1 pathway, collectively improving muscle force in mdx mice. We propose AGH as a potential therapeutic strategy for DMD and related muscle disorders.

摘要

背景

杜兴氏肌营养不良症(DMD)是一种常见的致命性退行性肌肉疾病,目前尚无有效治疗方法。DMD的mdx小鼠模型表现出肌肉性能受损、氧化应激和自噬功能障碍。尽管抗氧化治疗可能改善mdx小鼠的表型,但其确切分子机制仍不清楚。本研究调查了活性氧(ROS)抑制剂氨基胍半硫酸盐(AGH)对mdx小鼠线粒体自噬、氧化应激和肌肉力量的影响。

方法

雄性野生型(WT)和mdx小鼠在6周龄时分为三组:WT组、mdx组和AGH处理的mdx组小鼠(腹腔注射40mg/kg,持续两周)。进行基因表达、蛋白质印迹、苏木精-伊红(H&E)染色、免疫荧光、ROS检测、TUNEL凋亡检测、谷胱甘肽活性检测和肌肉力量测量。统计比较采用单因素方差分析。

结果

AGH处理显著降低了mdx小鼠中LC3和p62的蛋白质水平,表明自噬活性提高以及清除受损线粒体的能力增强。AGH恢复了线粒体自噬相关基因Pink1和Parkin的表达,并增加了Mfn1,使线粒体动力学恢复平衡。它还增加了Pgc1α和mtTFA水平,促进线粒体生物合成。ROS水平降低,Prdx3和MnSOD表达升高,改善了线粒体抗氧化防御能力。AGH使氧化型谷胱甘肽/还原型谷胱甘肽(GSSG/GSH)比值正常化,并降低了谷胱甘肽还原酶和过氧化物酶活性,进一步改善了氧化还原稳态。此外,AGH减少了凋亡,表现为TUNEL阳性细胞减少和caspase-3表达降低。组织学分析显示肌肉损伤减轻,表达胚胎和新生儿肌球蛋白的纤维减少。AGH改变了纤维组成,降低了MyH7水平,同时增加了MyH4和MyH2水平。肌肉力量显著改善,单收缩和强直收缩力量均增强。机制上,AGH调节了AKT/FOXO1信号通路,降低了肌细胞生成素和Foxo1水平,同时增加了MyoD水平。

结论

AGH处理通过AKT/FOXO1信号通路恢复了线粒体自噬,降低了氧化应激、凋亡,并改变了肌肉纤维组成,共同改善了mdx小鼠的肌肉力量。我们提出AGH作为DMD及相关肌肉疾病的一种潜在治疗策略。

https://cdn.ncbi.nlm.nih.gov/pmc/blobs/88a7/11726948/30ba8befc320/13395_2024_371_Fig1_HTML.jpg

文献AI研究员

20分钟写一篇综述,助力文献阅读效率提升50倍。

立即体验

用中文搜PubMed

大模型驱动的PubMed中文搜索引擎

马上搜索

文档翻译

学术文献翻译模型,支持多种主流文档格式。

立即体验