Suppr超能文献

单细胞分辨率下斑马鱼尾鳍再生中的常见和特定基因调控程序

Common and specific gene regulatory programs in zebrafish caudal fin regeneration at single-cell resolution.

作者信息

Chen Yujie, Hou Yiran, Zeng Qinglin, Wang Irene, Shang Meiru, Shin Kwangdeok, Hemauer Christopher, Xing Xiaoyun, Kang Junsu, Zhao Guoyan, Wang Ting

机构信息

Department of Genetics, Washington University School of Medicine, St. Louis, Missouri 63110, USA.

The Edison Family Center for Genome Sciences and Systems Biology, Washington University School of Medicine, St. Louis, Missouri 63110, USA.

出版信息

Genome Res. 2025 Jan 22;35(1):202-218. doi: 10.1101/gr.279372.124.

Abstract

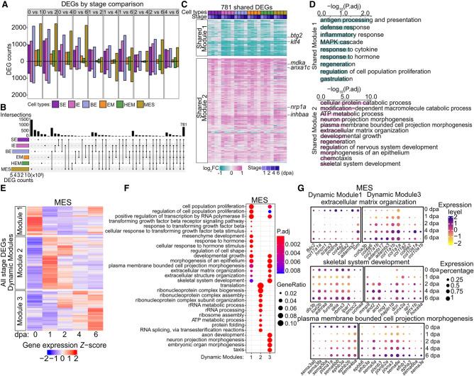
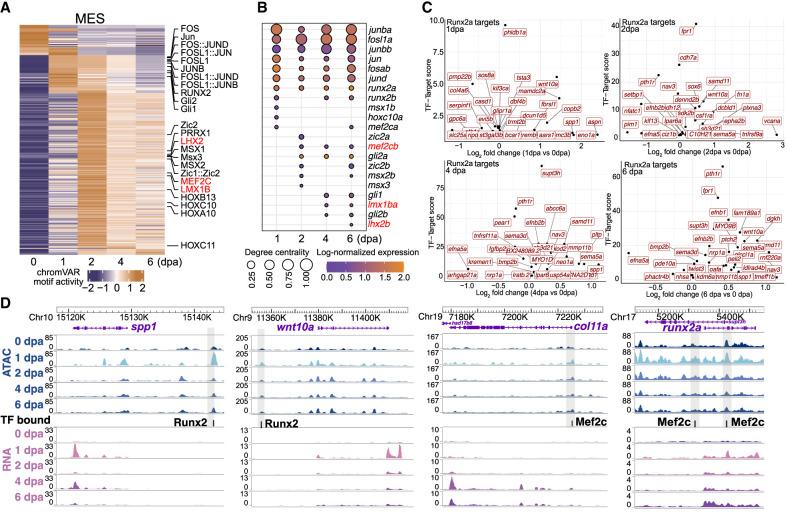
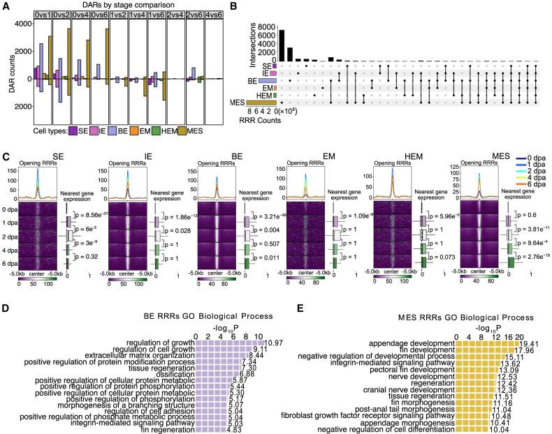
Following amputation, zebrafish regenerate their injured caudal fin through lineage-restricted reprogramming. Although previous studies have charted various genetic and epigenetic dimensions of this process, the intricate gene regulatory programs shared by, or unique to, different regenerating cell types remain underinvestigated. Here, we mapped the regulatory landscape of fin regeneration by applying paired snRNA-seq and snATAC-seq on uninjured and regenerating fins. This map delineates the regulatory dynamics of predominant cell populations at multiple stages of regeneration. We observe a marked increase in the accessibility of chromatin regions associated with regenerative and developmental processes at 1 dpa, followed by a gradual closure across major cell types at later stages. This pattern is distinct from that of transcriptomic dynamics, which is characterized by several waves of gene upregulation and downregulation. We identified and in vivo validated cell-type-specific and position-specific regeneration-responsive enhancers and constructed regulatory networks by cell type and stage. Our single-cell resolution transcriptomic and chromatin accessibility map across regenerative stages provides new insights into regeneration regulatory mechanisms and serves as a valuable resource for the community.

摘要

截肢后,斑马鱼通过谱系限制重编程再生其受伤的尾鳍。尽管先前的研究已经描绘了这一过程的各种遗传和表观遗传维度,但不同再生细胞类型共有的或独特的复杂基因调控程序仍未得到充分研究。在这里,我们通过对未受伤和再生的鳍应用配对的单细胞核RNA测序(snRNA-seq)和单细胞核转座酶可及染色质测序(snATAC-seq)来绘制鳍再生的调控图谱。该图谱描绘了再生多个阶段主要细胞群体的调控动态。我们观察到,在受伤后1天(dpa),与再生和发育过程相关的染色质区域的可及性显著增加,随后在后期主要细胞类型中逐渐关闭。这种模式与转录组动态不同,转录组动态的特征是几波基因上调和下调。我们鉴定并在体内验证了细胞类型特异性和位置特异性的再生反应增强子,并按细胞类型和阶段构建了调控网络。我们在再生阶段的单细胞分辨率转录组和染色质可及性图谱为再生调控机制提供了新的见解,并为该领域提供了宝贵的资源。

https://cdn.ncbi.nlm.nih.gov/pmc/blobs/58fc/11789645/12835e2640e8/202f01.jpg

文献AI研究员

20分钟写一篇综述,助力文献阅读效率提升50倍。

立即体验

用中文搜PubMed

大模型驱动的PubMed中文搜索引擎

马上搜索

文档翻译

学术文献翻译模型,支持多种主流文档格式。

立即体验