Suppr超能文献

转铁蛋白使TCR与CD3信号装置解离以促进转移。

Transferrin Disassociates TCR from CD3 Signaling Apparatus to Promote Metastasis.

作者信息

Cheng Ruomei, Tang Xiaopeng, Zhao Qiyu, Wang Yuming, Chen Wenlin, Wang Gan, Wang Chenxi, Mwangi James, Lu Qiumin, Tadese Dawit Adisu, Zhao Xudong, Ou Caiwen, Lai Ren

机构信息

Key Laboratory of Genetic Evolution & Animal Models, Key Laboratory of Bioactive Peptides of Yunnan Province, KIZ-CUHK Joint Laboratory of Bioresources and Molecular Research in Common Diseases, National Resource Center for Non-Human Primates, Sino-African Joint Research Center, and New Cornerstone Science Laboratory, Kunming Institute of Zoology, The Chinese Academy of Sciences, Kunming, Yunnan 650201, China.

Department of Clinical Laboratory, The Second Affiliated Hospital of Kunming Medical University, Kunming, Yunnan 650108, China.

出版信息

Research (Wash D C). 2025 Jan 13;8:0578. doi: 10.34133/research.0578. eCollection 2025.

Abstract

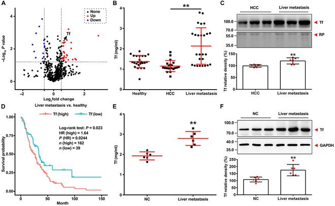
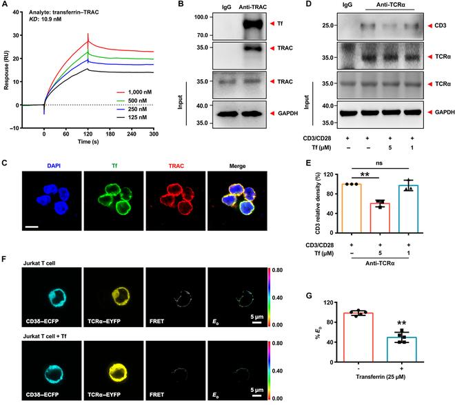
Immune recognition and activation by the peptide-laden major histocompatibility complex-T cell receptor (TCR)-CD3 complex is essential for anti-tumor immunity. Tumors may escape immune surveillance by dissembling the complex. Here, we report that transferrin, which is overexpressed in patients with liver metastasis, disassociates TCR from the CD3 signaling apparatus by targeting the constant domain (CD) of T cell receptor α (TCRα), consequently suppresses T cell activation, and inhibits anti-metastatic and anti-tumor immunity. In mouse models of melanoma and lymphoma, transferrin overexpression exacerbates liver metastasis, while its knockdown, antibody, designed peptides, and CD mutation interfering with transferrin-TCRα interaction inhibit metastasis. This work reveals a novel strategy of tumor evasion of immune surveillance by blocking the coupling between TCRs and the CD3 signaling apparatus to suppress TCR activation. Given the conservation of CD and transferrin up-regulation in metastatic tumors, the strategy might be a common metastatic mechanism. Targeting transferrin-TCRα holds promise for anti-metastatic treatment.

摘要

负载肽的主要组织相容性复合体 - T细胞受体(TCR)-CD3复合体介导的免疫识别和激活对于抗肿瘤免疫至关重要。肿瘤可能通过拆解该复合体来逃避免疫监视。在此,我们报告,在肝转移患者中过表达的转铁蛋白通过靶向T细胞受体α(TCRα)的恒定区(CD)使TCR与CD3信号装置解离,从而抑制T细胞激活,并抑制抗转移和抗肿瘤免疫。在黑色素瘤和淋巴瘤小鼠模型中,转铁蛋白过表达加剧肝转移,而其敲低、抗体、设计肽以及干扰转铁蛋白 - TCRα相互作用的CD突变则抑制转移。这项工作揭示了肿瘤通过阻断TCR与CD3信号装置之间的偶联以抑制TCR激活来逃避免疫监视的一种新策略。鉴于转移瘤中CD的保守性和转铁蛋白上调,该策略可能是一种常见的转移机制。靶向转铁蛋白 - TCRα有望用于抗转移治疗。

https://cdn.ncbi.nlm.nih.gov/pmc/blobs/c56f/11731779/5c431b069a62/research.0578.fig.001.jpg

文献AI研究员

20分钟写一篇综述,助力文献阅读效率提升50倍。

立即体验

用中文搜PubMed

大模型驱动的PubMed中文搜索引擎

马上搜索

文档翻译

学术文献翻译模型,支持多种主流文档格式。

立即体验