Suppr超能文献

通过粘着斑激酶/磷脂酰肌醇-3-激酶/蛋白激酶B通路和上皮-间质转化促进胃癌进展。

promotes the progression of gastric cancer through the focal adhesion kinase/phosphatidyl-inositol-3-kinase/protein kinase B pathway and epithelial-mesenchymal transition.

作者信息

Chen Peng-Yu, Wang Pei-Yao, Liu Bang, Jia Yang-Pu, Zhang Zhao-Xiong, Liu Xin, Wang Dao-Han, Yan Yong-Jia, Fu Wei-Hua, Zhu Feng

机构信息

Department of General Surgery, Tianjin Medical University General Hospital, Tianjin Medical University, Tianjin 300052, China.

Department of General Surgery, Jincheng People's Hospital, Jincheng 048000, Shanxi Province, China.

出版信息

World J Gastroenterol. 2025 Jan 14;31(2):100898. doi: 10.3748/wjg.v31.i2.100898.

Abstract

BACKGROUND

Regulator of G protein signaling (RGS) proteins participate in tumor formation and metastasis by acting on the α-subunit of heterotrimeric G proteins. The specific effect of RGS, particularly , on the progression of gastric cancer (GC) is not yet clear.

AIM

To explore the role and underlying mechanisms of action of in GC development.

METHODS

The prognostic significance of in GC was analyzed using bioinformatics based public databases and verified by immunohistochemistry and quantitative polymerase chain reaction in 90 patients with GC. Function assays were employed to assess the carcinogenic impact of , and the mechanism of its possible influence was detected by western blot analysis. A nude mouse xenograft model was established to study the effects of on GC growth .

RESULTS

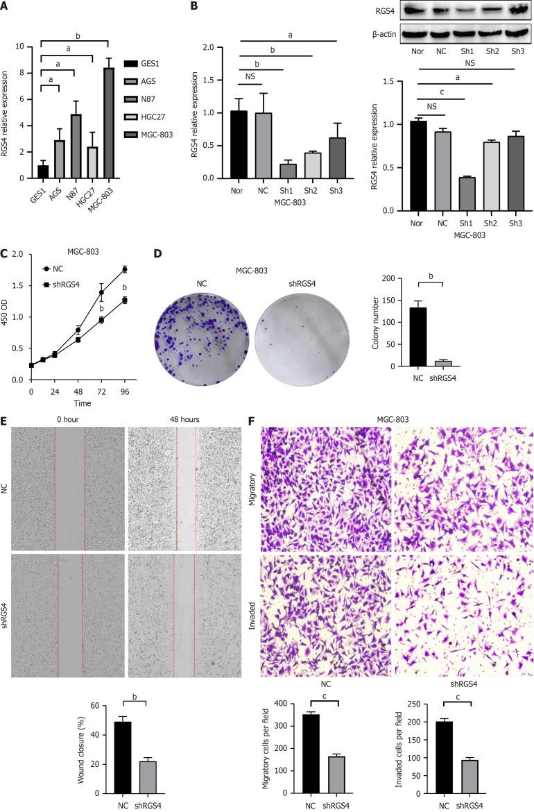
was highly expressed in GC tissues compared with matched adjacent normal tissues. Elevated expression was correlated with increased tumor-node-metastasis stage, increased tumor grade as well as poorer overall survival in patients with GC. Cell experiments demonstrated that knockdown suppressed GC cell proliferation, migration and invasion. Similarly, xenograft experiments confirmed that RGS4 silencing significantly inhibited tumor growth. Moreover, RGS4 knockdown resulted in reduced phosphorylation levels of focal adhesion kinase, phosphatidyl-inositol-3-kinase, and protein kinase B, decreased vimentin and N-cadherin, and elevated E-cadherin.

CONCLUSION

High expression in GC indicates a worse prognosis and is a prognostic marker. influences tumor progression the focal adhesion kinase/phosphatidyl-inositol-3-kinase/protein kinase B pathway and epithelial-mesenchymal transition.

摘要

背景

G蛋白信号调节剂(RGS)蛋白通过作用于异源三聚体G蛋白的α亚基参与肿瘤形成和转移。RGS,特别是RGS4对胃癌(GC)进展的具体作用尚不清楚。

目的

探讨RGS4在GC发生发展中的作用及其潜在作用机制。

方法

利用基于生物信息学的公共数据库分析RGS4在GC中的预后意义,并通过免疫组织化学和定量聚合酶链反应在90例GC患者中进行验证。采用功能测定法评估RGS4的致癌作用,并通过蛋白质印迹分析检测其可能影响的机制。建立裸鼠异种移植模型以研究RGS4对GC生长的影响。

结果

与匹配的相邻正常组织相比,RGS4在GC组织中高表达。RGS4表达升高与GC患者的肿瘤-淋巴结-转移分期增加、肿瘤分级增加以及总生存期较差相关。细胞实验表明,RGS4敲低抑制GC细胞增殖、迁移和侵袭。同样,异种移植实验证实RGS4沉默显著抑制肿瘤生长。此外,RGS4敲低导致粘着斑激酶、磷脂酰肌醇-3-激酶和蛋白激酶B的磷酸化水平降低,波形蛋白和N-钙黏蛋白减少,E-钙黏蛋白升高。

结论

GC中RGS4高表达提示预后较差,RGS4是一种预后标志物。RGS4通过粘着斑激酶/磷脂酰肌醇-3-激酶/蛋白激酶B途径和上皮-间质转化影响肿瘤进展。

https://cdn.ncbi.nlm.nih.gov/pmc/blobs/bd73/11684191/840998eb3d35/100898-g001.jpg

文献AI研究员

20分钟写一篇综述,助力文献阅读效率提升50倍。

立即体验

用中文搜PubMed

大模型驱动的PubMed中文搜索引擎

马上搜索

文档翻译

学术文献翻译模型,支持多种主流文档格式。

立即体验