Suppr超能文献

转录因子EB(TFEB)的活性增强了三阴性乳腺癌干细胞对代谢应激的抗性。

Transcription factor EB (TFEB) activity increases resistance of TNBC stem cells to metabolic stress.

作者信息

Soleimani Milad, Duchow Mark, Goyal Ria, Somma Alexander, Kaoud Tamer S, Dalby Kevin N, Kowalski Jeanne, Eckhardt S Gail, Van Den Berg Carla

机构信息

Interdisciplinary Life Sciences Graduate Programs, The University of Texas at Austin, Austin, TX, USA.

Livestrong Cancer Institutes, Department of Oncology, Dell Medical School, The University of Texas at Austin, Austin, TX, USA.

出版信息

Life Sci Alliance. 2025 Jan 15;8(3). doi: 10.26508/lsa.202302259. Print 2025 Mar.

Abstract

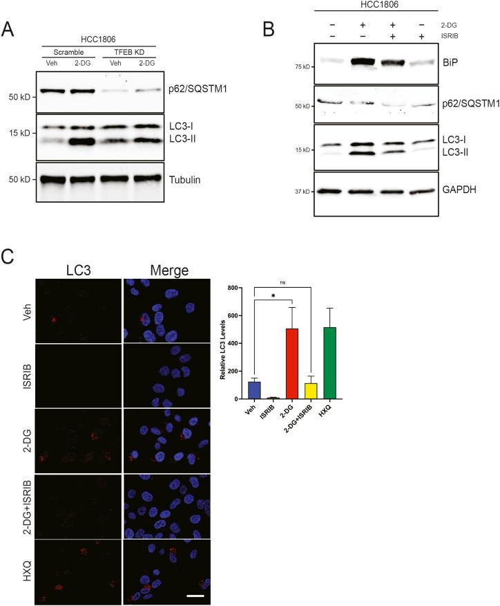
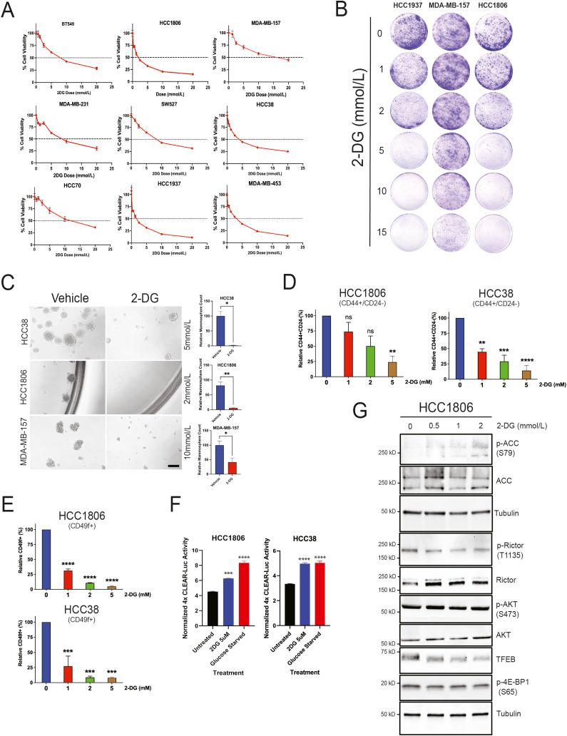
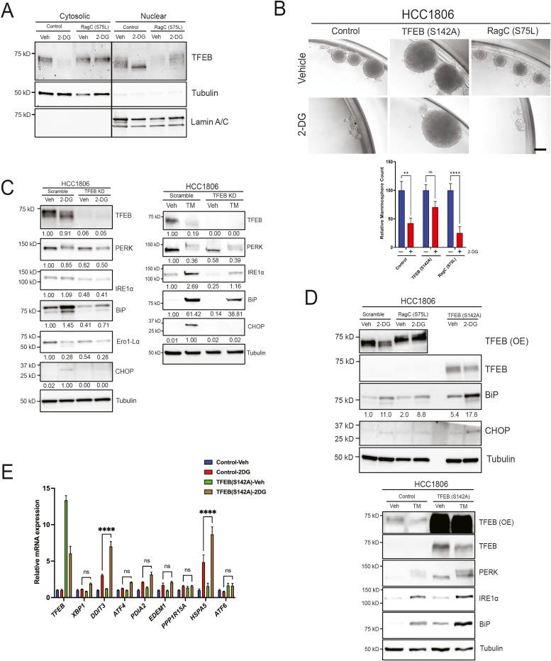
Breast cancer stem cells (CSCs) are difficult to therapeutically target, but continued efforts are critical given their contribution to tumor heterogeneity and treatment resistance in triple-negative breast cancer. CSC properties are influenced by metabolic stress, but specific mechanisms are lacking for effective drug intervention. Our previous work on TFEB suggested a key function in CSC metabolism. Indeed, TFEB knockdown (KD) inhibited mammosphere formation in vitro and tumor initiation/growth in vivo. These phenotypic effects were accompanied by a decline in CD44/CD24 cells. Glycolysis inhibitor 2-deoxy-D-glucose (2-DG) induced TFEB nuclear translocation, indicative of TFEB transcriptional activity. TFEB KD blunted, whereas TFEB (S142A) augmented 2-DG-driven unfolded protein response (UPR) mediators, notably BiP/HSPA5 and CHOP. Like TFEB KD, silencing BiP/HSPA5 inhibited CSC self-renewal, suggesting that TFEB augments UPR-related survival. Further studies showed that TFEB KD attenuated 2-DG-directed autophagy, suggesting a mechanism whereby TFEB protects CSCs against 2-DG-induced stress. Our data indicate that TFEB modulates CSC metabolic stress response via autophagy and UPR. These findings reveal the novel role of TFEB in regulating CSCs during metabolic stress in triple-negative breast cancer.

摘要

乳腺癌干细胞(CSCs)难以成为治疗靶点,但鉴于它们在三阴性乳腺癌的肿瘤异质性和治疗抵抗中所起的作用,持续的研究努力至关重要。CSC特性受代谢应激影响,但缺乏有效的药物干预的具体机制。我们之前关于转录因子EB(TFEB)的研究表明其在CSC代谢中起关键作用。事实上,TFEB基因敲低(KD)抑制了体外乳腺球形成以及体内肿瘤的起始/生长。这些表型效应伴随着CD44/CD24细胞数量的减少。糖酵解抑制剂2-脱氧-D-葡萄糖(2-DG)诱导TFEB核转位,这表明TFEB具有转录活性。TFEB KD减弱了,而TFEB(S142A)增强了2-DG驱动的未折叠蛋白反应(UPR)介质,特别是结合免疫球蛋白蛋白/热休克蛋白家族A成员5(BiP/HSPA5)和C/EBP同源蛋白(CHOP)。与TFEB KD一样,沉默BiP/HSPA5也抑制了CSC的自我更新,这表明TFEB增强了与UPR相关的存活能力。进一步研究表明,TFEB KD减弱了2-DG诱导的自噬,这提示了一种TFEB保护CSCs免受2-DG诱导的应激的机制。我们的数据表明,TFEB通过自噬和UPR调节CSC的代谢应激反应。这些发现揭示了TFEB在三阴性乳腺癌代谢应激期间调节CSCs的新作用。

https://cdn.ncbi.nlm.nih.gov/pmc/blobs/389b/11735543/83d5809bbd72/LSA-2023-02259_Fig1.jpg

文献AI研究员

20分钟写一篇综述,助力文献阅读效率提升50倍。

立即体验

用中文搜PubMed

大模型驱动的PubMed中文搜索引擎

马上搜索

文档翻译

学术文献翻译模型,支持多种主流文档格式。

立即体验