Suppr超能文献

一种新型的源自人类胎儿肺的肺泡类器官模型揭示了与间质性肺病相关的表面活性蛋白C成熟机制。

A novel human fetal lung-derived alveolar organoid model reveals mechanisms of surfactant protein C maturation relevant to interstitial lung disease.

作者信息

Lim Kyungtae, Rutherford Eimear N, Delpiano Livia, He Peng, Lin Weimin, Sun Dawei, Van den Boomen Dick J H, Edgar James R, Bang Jae Hak, Predeus Alexander, Teichmann Sarah A, Marioni John C, Matesic Lydia E, Lee Joo-Hyeon, Lehner Paul J, Marciniak Stefan J, Rawlins Emma L, Dickens Jennifer A

机构信息

Wellcome Trust/CRUK Gurdon Institute, University of Cambridge, Cambridge, CB2 1QN, UK.

Department of Physiology, Development and Neuroscience, University of Cambridge, Cambridge, CB2 3DY, UK.

出版信息

EMBO J. 2025 Feb;44(3):639-664. doi: 10.1038/s44318-024-00328-6. Epub 2025 Jan 15.

Abstract

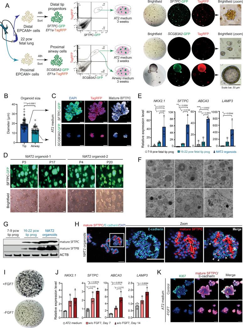
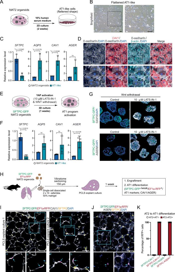
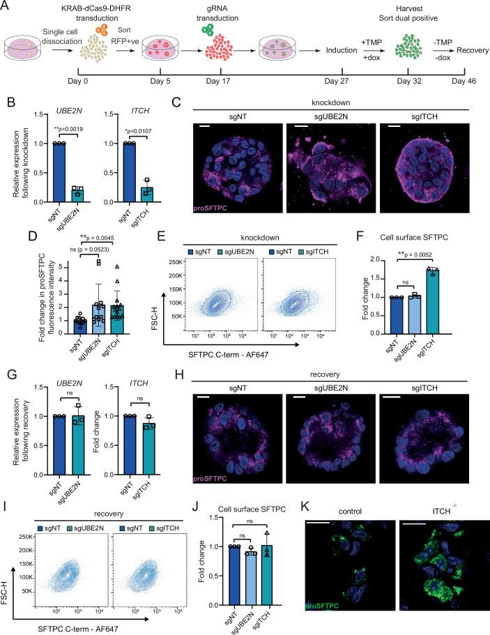
Alveolar type 2 (AT2) cells maintain lung health by acting as stem cells and producing pulmonary surfactant. AT2 dysfunction underlies many lung diseases, including interstitial lung disease (ILD), in which some inherited forms result from the mislocalization of surfactant protein C (SFTPC) variants. Lung disease modeling and dissection of the underlying mechanisms remain challenging due to complexities in deriving and maintaining human AT2 cells ex vivo. Here, we describe the development of mature, expandable AT2 organoids derived from human fetal lungs which are phenotypically stable, can differentiate into AT1-like cells, and are genetically manipulable. We use these organoids to test key effectors of SFTPC maturation identified in a forward genetic screen including the E3 ligase ITCH, demonstrating that their depletion phenocopies the pathological SFTPC redistribution seen for the SFTPC-I73T variant. In summary, we demonstrate the development of a novel alveolar organoid model and use it to identify effectors of SFTPC maturation necessary for AT2 health.

摘要

肺泡II型(AT2)细胞作为干细胞并产生肺表面活性物质,从而维持肺部健康。AT2功能障碍是许多肺部疾病的基础,包括间质性肺疾病(ILD),其中一些遗传形式是由表面活性物质蛋白C(SFTPC)变体的定位错误导致的。由于在体外获取和维持人AT2细胞存在复杂性,肺部疾病建模和潜在机制的剖析仍然具有挑战性。在此,我们描述了从人胎儿肺中获得的成熟、可扩增的AT2类器官的发育,这些类器官表型稳定,可分化为AT1样细胞,并且可进行基因操作。我们使用这些类器官来测试在前向遗传筛选中确定的SFTPC成熟的关键效应因子,包括E3连接酶ITCH,证明其缺失模拟了SFTPC - I73T变体所见的病理性SFTPC重新分布。总之,我们展示了一种新型肺泡类器官模型的开发,并利用它来确定AT2健康所需的SFTPC成熟的效应因子。

https://cdn.ncbi.nlm.nih.gov/pmc/blobs/e27d/11790967/21300392e64e/44318_2024_328_Fig1_HTML.jpg

文献AI研究员

20分钟写一篇综述,助力文献阅读效率提升50倍。

立即体验

用中文搜PubMed

大模型驱动的PubMed中文搜索引擎

马上搜索

文档翻译

学术文献翻译模型,支持多种主流文档格式。

立即体验