Suppr超能文献

随着每年接种流感疫苗的年份增加,针对甲型流感的抗体反应会下降。

Antibody responses against influenza A decline with successive years of annual influenza vaccination.

作者信息

Sullivan Sheena G, Khvorov Arseniy, Carolan Louise, Dowson Leslie, Hadiprodjo A Jessica, Sánchez-Ovando Stephany, Liu Yi, Leung Vivian K Y, Hodgson David, Blyth Christopher C, Macnish Marion, Cheng Allen C, Haugenauer Michelle, Clark Julia, Dougherty Sonia, Macartney Kristine, Koirala Archana, Khatami Ameneh, Jadhav Ajay, Marshall Helen, Riley Kathryn E, Wark Peter A B, Delahunty Catherine, Subbarao Kanta, Kucharski Adam J, Fox Annette

机构信息

WHO Collaborating Centre for Reference and Research on Influenza, Royal Melbourne Hospital, at the Peter Doherty Institute for Infection and Immunity, Melbourne, Australia.

Department of Infectious Diseases, University of Melbourne, at the Peter Doherty Institute for Infection and Immunity, Melbourne, Australia.

出版信息

NPJ Vaccines. 2025 Jan 17;10(1):11. doi: 10.1038/s41541-024-01057-x.

Abstract

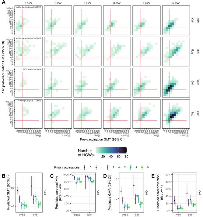
Influenza vaccine effectiveness and immunogenicity can be compromised with repeated vaccination. We assessed immunological markers in a cohort of healthcare workers (HCW) from six public hospitals around Australia during 2020-2021. Sera were collected pre-vaccination and ~14 and ~180 days post-vaccination and assessed in haemagglutination inhibition assay against egg-grown vaccine and equivalent cell-grown viruses. Responses to vaccination were compared by the number of prior vaccinations. Baseline sera were available for 595 HCW in 2020 and 1031 in 2021. 5% had not been vaccinated during five years prior to enrolment and 55% had been vaccinated every year. Post-vaccination titres for all vaccine antigens were lowest among HCW vaccinated in all 5-prior years and highest among HCW with 0 or 1 prior vaccinations, even after adjustment. This was observed for both influenza A subtypes and was dependent on pre-vaccination titre. Expanded cohorts are needed to better understand how this translates to vaccine effectiveness.

摘要

重复接种流感疫苗可能会损害其有效性和免疫原性。我们在2020 - 2021年期间评估了澳大利亚各地六家公立医院的一组医护人员(HCW)的免疫标志物。在接种疫苗前以及接种疫苗后约14天和180天采集血清,并在血凝抑制试验中针对鸡胚培养的疫苗和等效细胞培养病毒进行评估。根据既往接种次数比较对疫苗接种的反应。2020年有595名医护人员、2021年有1031名医护人员可获得基线血清。5%的人在入组前五年内未接种过疫苗,55%的人每年都接种疫苗。即使在调整后,所有疫苗抗原的接种后滴度在既往5年都接种过疫苗的医护人员中最低,在既往接种0次或1次疫苗的医护人员中最高。甲型流感的两个亚型均观察到这种情况,并且这取决于接种前的滴度。需要扩大队列以更好地了解这如何转化为疫苗有效性。

https://cdn.ncbi.nlm.nih.gov/pmc/blobs/d55b/11739582/2bb62df3bd51/41541_2024_1057_Fig1_HTML.jpg

文献AI研究员

20分钟写一篇综述,助力文献阅读效率提升50倍。

立即体验

用中文搜PubMed

大模型驱动的PubMed中文搜索引擎

马上搜索

文档翻译

学术文献翻译模型,支持多种主流文档格式。

立即体验