Suppr超能文献

通过芯片-尖端工作流程提高灵敏度和可扩展性,实现深度单细胞蛋白质组学。

Enhanced sensitivity and scalability with a Chip-Tip workflow enables deep single-cell proteomics.

作者信息

Ye Zilu, Sabatier Pierre, van der Hoeven Leander, Lechner Maico Y, Phlairaharn Teeradon, Guzman Ulises H, Liu Zhen, Huang Haoran, Huang Min, Li Xiangjun, Hartlmayr David, Izaguirre Fabiana, Seth Anjali, Joshi Hiren J, Rodin Sergey, Grinnemo Karl-Henrik, Hørning Ole B, Bekker-Jensen Dorte B, Bache Nicolai, Olsen Jesper V

机构信息

State Key Laboratory of Common Mechanism Research for Major Diseases, Suzhou Institute of Systems Medicine, Chinese Academy of Medical Sciences & Peking Union Medical College, Suzhou, China.

Novo Nordisk Foundation Center for Protein Research, University of Copenhagen, Copenhagen, Denmark.

出版信息

Nat Methods. 2025 Mar;22(3):499-509. doi: 10.1038/s41592-024-02558-2. Epub 2025 Jan 16.

Abstract

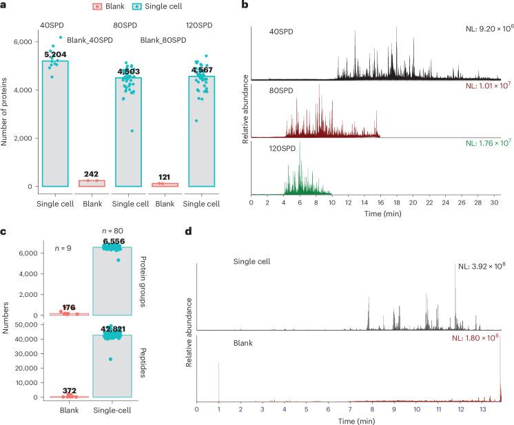
Single-cell proteomics (SCP) promises to revolutionize biomedicine by providing an unparalleled view of the proteome in individual cells. Here, we present a high-sensitivity SCP workflow named Chip-Tip, identifying >5,000 proteins in individual HeLa cells. It also facilitated direct detection of post-translational modifications in single cells, making the need for specific post-translational modification-enrichment unnecessary. Our study demonstrates the feasibility of processing up to 120 label-free SCP samples per day. An optimized tissue dissociation buffer enabled effective single-cell disaggregation of drug-treated cancer cell spheroids, refining overall SCP analysis. Analyzing nondirected human-induced pluripotent stem cell differentiation, we consistently quantified stem cell markers OCT4 and SOX2 in human-induced pluripotent stem cells and lineage markers such as GATA4 (endoderm), HAND1 (mesoderm) and MAP2 (ectoderm) in different embryoid body cells. Our workflow sets a benchmark in SCP for sensitivity and throughput, with broad applications in basic biology and biomedicine for identification of cell type-specific markers and therapeutic targets.

摘要

单细胞蛋白质组学(SCP)有望通过提供个体细胞蛋白质组的无与伦比的视图来彻底改变生物医学。在这里,我们展示了一种名为Chip-Tip的高灵敏度SCP工作流程,可在单个HeLa细胞中鉴定出超过5000种蛋白质。它还促进了对单细胞中翻译后修饰的直接检测,使得无需进行特定的翻译后修饰富集。我们的研究证明了每天处理多达120个无标记SCP样品的可行性。一种优化的组织解离缓冲液能够有效地将药物处理过的癌细胞球体解离为单个细胞,从而完善了整体SCP分析。通过分析无定向的人类诱导多能干细胞分化,我们持续定量了人类诱导多能干细胞中的干细胞标志物OCT4和SOX2,以及不同胚状体细胞中的谱系标志物,如GATA4(内胚层)、HAND1(中胚层)和MAP2(外胚层)。我们的工作流程在SCP的灵敏度和通量方面树立了一个基准,在基础生物学和生物医学中具有广泛应用,可用于鉴定细胞类型特异性标志物和治疗靶点。

https://cdn.ncbi.nlm.nih.gov/pmc/blobs/99da/11903336/0bea350212bd/41592_2024_2558_Fig1_HTML.jpg

文献AI研究员

20分钟写一篇综述,助力文献阅读效率提升50倍。

立即体验

用中文搜PubMed

大模型驱动的PubMed中文搜索引擎

马上搜索

文档翻译

学术文献翻译模型,支持多种主流文档格式。

立即体验