Suppr超能文献

铜绿假单胞菌与人类二维上呼吸道类器官共培养模型的双重RNA测序

Dual RNA sequencing of a co-culture model of Pseudomonas aeruginosa and human 2D upper airway organoids.

作者信息

Pleguezuelos-Manzano Cayetano, Beenker Wouter A G, van Son Gijs J F, Begthel Harry, Amatngalim Gimano D, Beekman Jeffrey M, Clevers Hans, den Hertog Jeroen

机构信息

Hubrecht Institute-KNAW and University Medical Center Utrecht, Utrecht, The Netherlands.

Oncode Institute, Hubrecht Institute-KNAW and University Medical Center, Utrecht, The Netherlands.

出版信息

Sci Rep. 2025 Jan 17;15(1):2222. doi: 10.1038/s41598-024-82500-w.

Abstract

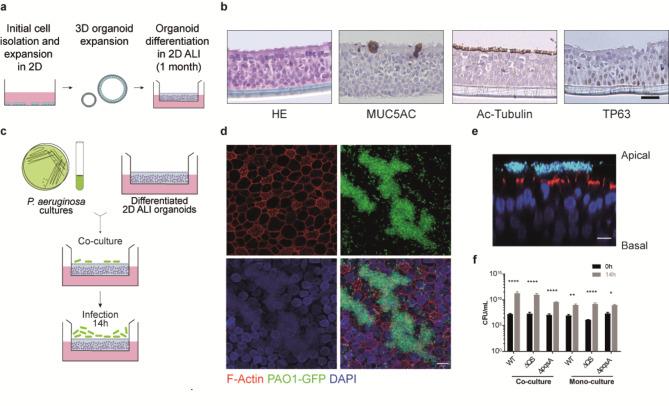
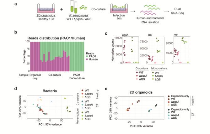
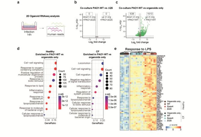
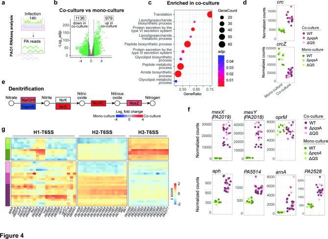
Pseudomonas aeruginosa is a Gram-negative bacterium that is notorious for airway infections in cystic fibrosis (CF) subjects. Bacterial quorum sensing (QS) coordinates virulence factor expression and biofilm formation at population level. Better understanding of QS in the bacterium-host interaction is required. Here, we set up a new P. aeruginosa infection model, using 2D upper airway nasal organoids that were derived from 3D organoids. Using dual RNA-sequencing, we dissected the interaction between organoid epithelial cells and WT or QS-mutant P. aeruginosa strains. Since only a single healthy individual and a single CF subject were used as donors for the organoids, conclusions about CF-specific effects could not be deduced. However, P. aeruginosa induced epithelial inflammation, whereas QS signaling did not affect the epithelial airway cells. Conversely, the epithelium influenced infection-related processes of P. aeruginosa, including QS-mediated regulation. Comparison of our model with samples from the airways of CF subjects indicated that our model recapitulates important aspects of infection in vivo. Hence, the 2D airway organoid infection model is relevant and may help to reduce the future burden of P. aeruginosa infections in CF.

摘要

铜绿假单胞菌是一种革兰氏阴性菌,在囊性纤维化(CF)患者的气道感染中臭名昭著。细菌群体感应(QS)在群体水平上协调毒力因子表达和生物膜形成。需要更好地了解该细菌与宿主相互作用中的群体感应。在此,我们建立了一种新的铜绿假单胞菌感染模型,使用从三维类器官衍生而来的二维上呼吸道鼻类器官。通过双RNA测序,我们剖析了类器官上皮细胞与野生型或群体感应突变型铜绿假单胞菌菌株之间的相互作用。由于仅使用一名健康个体和一名CF患者作为类器官的供体,因此无法推断出CF特异性效应。然而,铜绿假单胞菌诱导上皮炎症,而群体感应信号不影响气道上皮细胞。相反,上皮细胞影响铜绿假单胞菌的感染相关过程,包括群体感应介导的调节。将我们的模型与CF患者气道样本进行比较表明,我们的模型概括了体内感染的重要方面。因此,二维气道类器官感染模型具有相关性,可能有助于减轻未来CF患者铜绿假单胞菌感染的负担。

https://cdn.ncbi.nlm.nih.gov/pmc/blobs/2708/11742674/99f2a6a19dcc/41598_2024_82500_Fig1_HTML.jpg

文献AI研究员

20分钟写一篇综述,助力文献阅读效率提升50倍。

立即体验

用中文搜PubMed

大模型驱动的PubMed中文搜索引擎

马上搜索

文档翻译

学术文献翻译模型,支持多种主流文档格式。

立即体验