Suppr超能文献

CK2α介导的DUB3磷酸化促进YAP1稳定性和致癌功能。

CK2α-mediated phosphorylation of DUB3 promotes YAP1 stability and oncogenic functions.

作者信息

Huang Lei, Wen Yalei, Guo Qin, Zhang Caishi, Yang Xiao, Li Mei, Liu YiXia, Li Xinying, Tang Jiaxin, Zhou Xiaofeng, Qi Qi, Zhang Haoxing, Liu Tongzheng

机构信息

Department of General Surgery, Guangzhou Red Cross Hospital/State Key Laboratory of Bioactive Molecules and Druggability Assessment/International Cooperative Laboratory of Traditional Chinese Medicine Modernization and Innovative Drug Development of Ministry of Education (MOE) of China/College of Pharmacy, Jinan University, Guangzhou, China.

Research Institute for Maternal and Child Health, The Affiliated Guangdong Second Provincial General Hospital, Postdoctoral Research Station of Traditional Chinese Medicine, School of Pharmacy, Jinan University, Guangzhou, China.

出版信息

Cell Death Dis. 2025 Jan 18;16(1):27. doi: 10.1038/s41419-024-07323-z.

Abstract

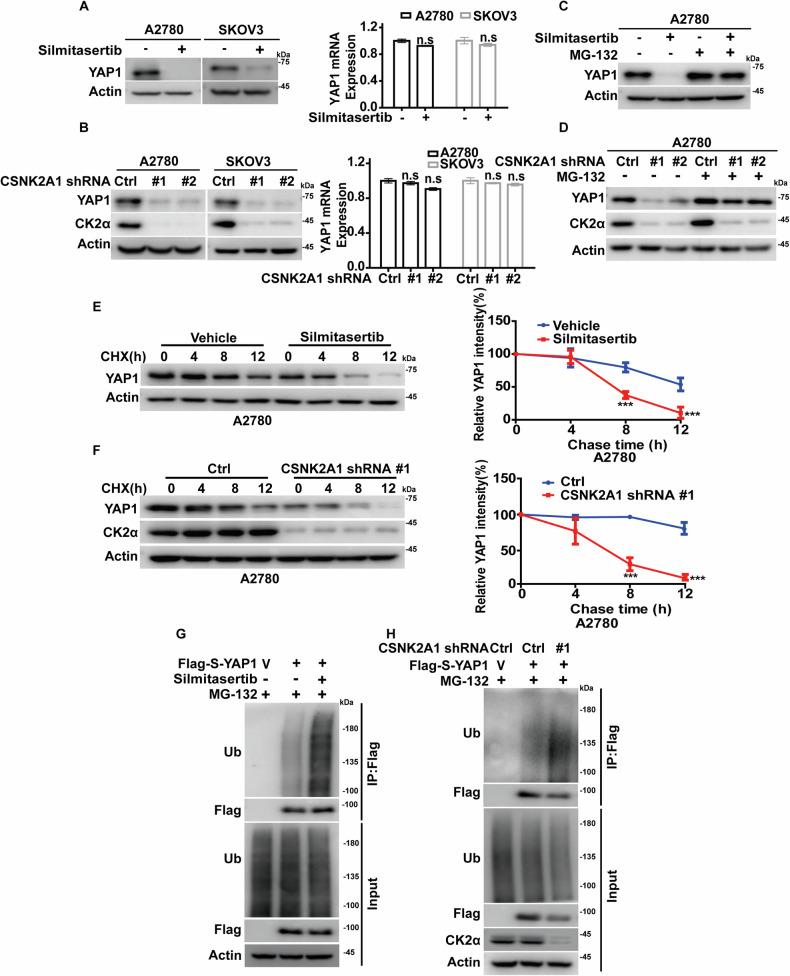
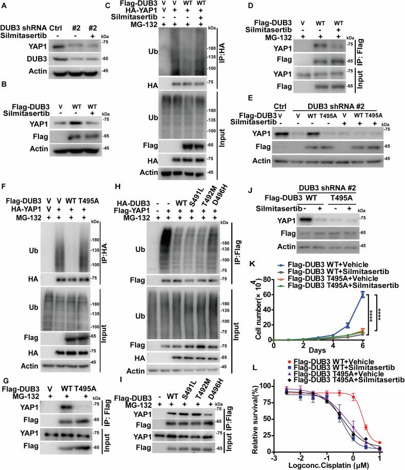
The aberrant upregulation of Yes-associated protein 1 (YAP1) in a variety of solid cancers contributes to tumor progression and poor clinical outcomes, rendering it an appealing therapeutic target. However, effective therapies to directly target YAP1 remain challenging. In this study, we perform a high-throughput screening and identify Casein kinase II (CK2) as an uncharacterized upstream regulator of YAP1 turnover in cancer cells of ovarian cancer and several other cancer types. Pharmacological inhibition of Casein kinase II by Silmitasertib or genetic depletion of the catalytic subunit of Casein kinase II (CK2α) markedly destabilizes YAP1 and consequently suppresses its oncogenic functions in vitro and in vivo. Moreover, we reveal that DUB3 as a bona fide deubiquitinase of YAP1, which functionally links CK2 and YAP1 stability in a variety of human cancers. Mechanistically, CK2α directly phosphorylates DUB3 at Thr495, thereby facilitating DUB3-mediated deubiquitination process of YAP1. On the contrary, the loss of Thr495 phosphorylation by the phosphorylation-defective mutant DUB3 T495A, the cancer-related mutant DUB3 D496H and CK2 inhibition failed to deubiquitinate and stabilize YAP1 effectively. Notably, upregulated expressions of CK2α and DUB3 in ovarian cancer positively correlate with YAP1 overexpression. Collectively, our findings demonstrate the functional significance of the CK2α-DUB3 axis in YAP1 stabilization and YAP1-driven tumor progression, highlighting that strategies to target this axis might be of benefit in the clinical management of ovarian cancer and several other lethal cancers with aberrantly upregulated YAP1.

摘要

Yes相关蛋白1(YAP1)在多种实体癌中的异常上调促进了肿瘤进展并导致不良临床结局,使其成为一个有吸引力的治疗靶点。然而,直接靶向YAP1的有效疗法仍然具有挑战性。在本研究中,我们进行了高通量筛选,并确定酪蛋白激酶II(CK2)是卵巢癌和其他几种癌症类型的癌细胞中YAP1周转的未被表征的上游调节因子。用西咪替丁对酪蛋白激酶II进行药理学抑制或对酪蛋白激酶II催化亚基(CK2α)进行基因敲除,可显著破坏YAP1的稳定性,从而在体外和体内抑制其致癌功能。此外,我们发现DUB3是YAP1的一种真正的去泛素化酶,它在多种人类癌症中在功能上连接CK2和YAP1的稳定性。机制上,CK2α直接在Thr495位点磷酸化DUB3,从而促进DUB3介导的YAP1去泛素化过程。相反,磷酸化缺陷型突变体DUB3 T495A、癌症相关突变体DUB3 D496H以及CK2抑制导致的Thr495磷酸化缺失,均无法有效去泛素化和稳定YAP1。值得注意的是,卵巢癌中CK2α和DUB3的表达上调与YAP1的过表达呈正相关。总体而言,我们的研究结果证明了CK2α-DUB3轴在YAP1稳定和YAP1驱动的肿瘤进展中的功能意义,突出了靶向该轴的策略可能对卵巢癌和其他几种YAP1异常上调的致命癌症的临床管理有益。

https://cdn.ncbi.nlm.nih.gov/pmc/blobs/8849/11743126/d35852e6df34/41419_2024_7323_Fig1_HTML.jpg

文献AI研究员

20分钟写一篇综述,助力文献阅读效率提升50倍。

立即体验

用中文搜PubMed

大模型驱动的PubMed中文搜索引擎

马上搜索

文档翻译

学术文献翻译模型,支持多种主流文档格式。

立即体验