Suppr超能文献

蛋白酶体抑制可增强溶瘤呼肠孤病毒对多发性骨髓瘤的治疗作用,且与其直接细胞毒性作用无关。

Proteasome inhibition enhances oncolytic reovirus therapy in multiple myeloma independently of its direct cytotoxic effects.

作者信息

Dona Ada Alice, Tandoh Theophilus, Nigam Lokesh, Singer Mahmoud, Caserta Enrico, Murtadha Mariam, Zhu Yinghui, Moloudizargari Milad, Sharma Preeti, Napolitano Ottavio, Winchester Janet, Chowdhury Arnab, Pozhitkov Alex, Sanchez James F, Vahed Hawa, Marcucci Guido, Coffey Matt, Nuovo Gerard, Sborov Douglas W, Pichiorri Flavia, Hofmeister Craig C

机构信息

Judy and Bernard Briskin Center for Multiple Myeloma Research, Department of Hematology and Hematopoietic Cell Transplantation, City of Hope, Duarte, CA, USA.

Department of Hematologic Malignancies Translational Science, Beckman Research Institute, City of Hope, Duarte, CA, USA.

出版信息

J Hematol Oncol. 2025 Jan 20;18(1):1. doi: 10.1186/s13045-024-01645-3.

Abstract

BACKGROUND

Reovirus (RV) is an oncolytic virus with natural tropism for cancer cells. We previously showed that RV administration in multiple myeloma (MM) patients was safe, but disease control associated with viral replication in the cancer cells was not observed. The combination with proteasome inhibitors (PIs) has shown to enhance RV therapeutic activity, but the mechanisms of action have not been fully elucidated.

METHODS

Electron microscopy, q-RT-PCR, single-cell mass cytometry (CyTOF), flow cytometry, plaque assays, immunohistochemistry, and Western blot analysis were used to assess RV infection of both myeloma and immune cells. Immune fluorescence, flow cytometry, and luciferase reporter assays were used to assess NF-κB pathway activation upon RV treatments. Immune profiling changes, both ex vivo and in MM patients, were analyzed by flow cytometry and CyTOF analysis. T-cell receptor (TCR) sequencing was also conducted both in immune competent MM mice and in patients enrolled in a phase 1b trial per a standard 3 + 3 dose escalation schedule.

RESULTS

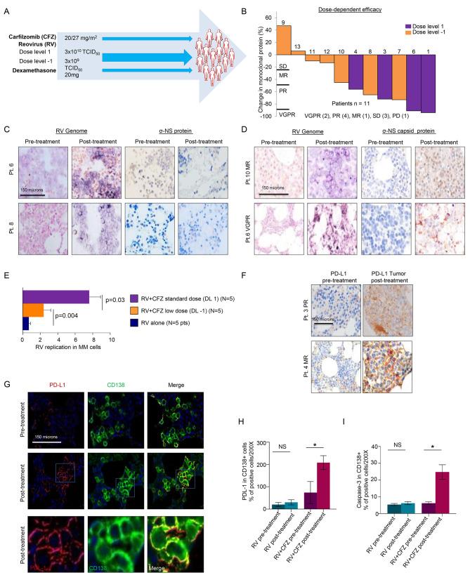
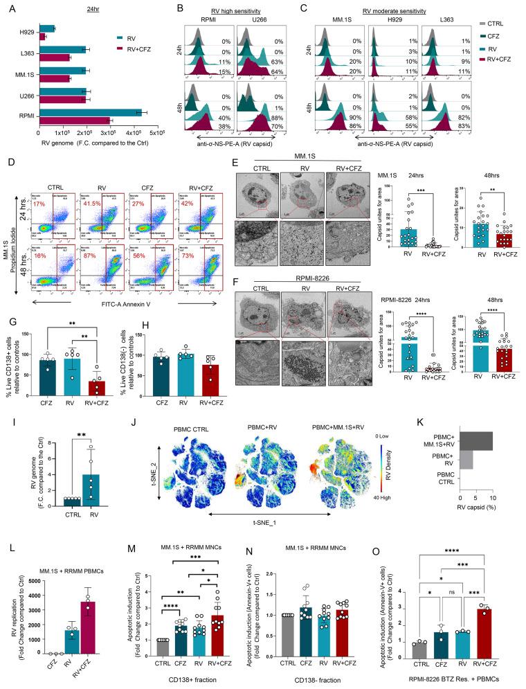
Here we show ex vivo and in vivo that proteasome inhibitors (PIs) potentiate reovirus replication in circulating classical monocytes, increasing viral delivery to myeloma cells. We found that the anti-viral signals in monocytes primarily rely on NF-κB activation and that this effect is impaired by the addition of PIs. Conversely, the addition of PIs to RV therapy supports immune activation and killing of MM, independently of direct PI sensitivity. To validate the importance of PIs in enhancing oncolytic viral therapy independently of their killing activity on cancer cells, we then conducted a phase 1b trial of the reovirus Pelareorep together with the PI carfilzomib in 13 heavily pretreated PI-resistant MM patients. Objective responses, which were associated with active reovirus replication in MM cells, T cell activation, and monocytic expansion, were noted in 70% of patients.

CONCLUSIONS

Although characterized as immunosuppressive drugs, PIs improved RV delivery to MM cells but also enhanced anti-MM efficacy through immune-mediated killing of myeloma cells, independently of their PI sensitivity. These results highlight a more generalizable use of PIs as therapeutic companions to support oncolytic-based therapies in cancers.

TRIAL REGISTRATION

clinicaltrials.gov, NCT02101944.

摘要

背景

呼肠孤病毒(RV)是一种对癌细胞具有天然嗜性的溶瘤病毒。我们之前表明,在多发性骨髓瘤(MM)患者中给予RV是安全的,但未观察到与癌细胞中病毒复制相关的疾病控制情况。与蛋白酶体抑制剂(PIs)联合使用已显示可增强RV的治疗活性,但其作用机制尚未完全阐明。

方法

使用电子显微镜、q-RT-PCR、单细胞质谱流式细胞术(CyTOF)、流式细胞术、蚀斑测定、免疫组织化学和蛋白质印迹分析来评估RV对骨髓瘤细胞和免疫细胞的感染。使用免疫荧光、流式细胞术和荧光素酶报告基因测定来评估RV处理后NF-κB通路的激活情况。通过流式细胞术和CyTOF分析对离体和MM患者体内的免疫谱变化进行分析。还对免疫健全的MM小鼠和按照标准3+3剂量递增方案参加1b期试验的患者进行了T细胞受体(TCR)测序。

结果

我们在此展示了在体外和体内,蛋白酶体抑制剂(PIs)可增强呼肠孤病毒在循环经典单核细胞中的复制,增加病毒向骨髓瘤细胞的递送。我们发现单核细胞中的抗病毒信号主要依赖于NF-κB激活,并且添加PIs会削弱这种效应。相反,在RV治疗中添加PIs可支持免疫激活和对MM的杀伤,而与直接的PI敏感性无关。为了验证PIs在增强溶瘤病毒治疗中的重要性,而不依赖于它们对癌细胞的杀伤活性,我们随后对13例经过大量预处理的PI耐药MM患者进行了呼肠孤病毒Pelareorep与PI卡非佐米联合的1b期试验。在70%的患者中观察到了客观反应,这与MM细胞中活跃的呼肠孤病毒复制、T细胞激活和单核细胞扩增有关。

结论

尽管PIs被认为是免疫抑制药物,但它们改善了RV向MM细胞的递送,而且还通过免疫介导的骨髓瘤细胞杀伤增强了抗MM疗效,与它们的PI敏感性无关。这些结果突出了PIs作为治疗辅助药物在支持基于溶瘤的癌症治疗方面更广泛的应用。

试验注册

clinicaltrials.gov,NCT02101944。

https://cdn.ncbi.nlm.nih.gov/pmc/blobs/e058/11744858/aded170ab2e3/13045_2024_1645_Fig1_HTML.jpg

文献AI研究员

20分钟写一篇综述,助力文献阅读效率提升50倍。

立即体验

用中文搜PubMed

大模型驱动的PubMed中文搜索引擎

马上搜索

文档翻译

学术文献翻译模型,支持多种主流文档格式。

立即体验