Suppr超能文献

miR-200c-3p脂质纳米颗粒的微流控合成:靶向ZEB2以减轻骨关节炎中的软骨细胞损伤

Microfluidic Synthesis of miR-200c-3p Lipid Nanoparticles: Targeting ZEB2 to Alleviate Chondrocyte Damage in Osteoarthritis.

作者信息

Zheng Dong, Chen Tong, Yang Kaiyuan, Yin Guangrong, Chen Yang, Gui Jianchao, Xu Chao, Lv Songwei

机构信息

Department of Orthopedics, The Affiliated Changzhou No.2 People's Hospital with Nanjing Medical University, The Third Affiliated Hospital of Nanjing Medical University, Changzhou, People's Republic of China.

Department of Orthopedics, The First Affiliated Hospital of Nanjing Medical University, Nanjing, People's Republic of China.

出版信息

Int J Nanomedicine. 2025 Jan 14;20:505-521. doi: 10.2147/IJN.S491711. eCollection 2025.

Abstract

INTRODUCTION

Osteoarthritis (OA) is a degenerative joint disease characterized by articular cartilage degeneration. Chondrocyte inflammation, apoptosis, and extracellular matrix degradation accelerated OA progression. MicroRNA (miRNA) has the potential to be a therapeutic method for osteoarthritis. However, it is difficult to penetrate the cell to exercise its biological function, and its extracellular effect is unclear.

METHODS

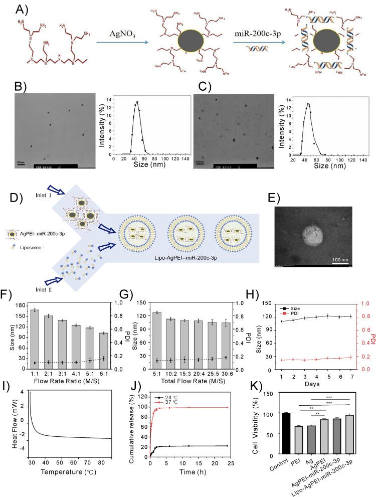
lipo-AgPEI-miR-200c-3p was created by combining miR-200c-3p with silver nitrate polyvinylimine nanoparticles on a microfluidic device. The drug release curve, stability, temperature sensitivity, cytotoxicity, and the impact of lipo-AgPEI-miR-200c-3p on the expression of proteins linked to matrix disintegration, apoptosis, and inflammatory factors were all detected.

RESULTS

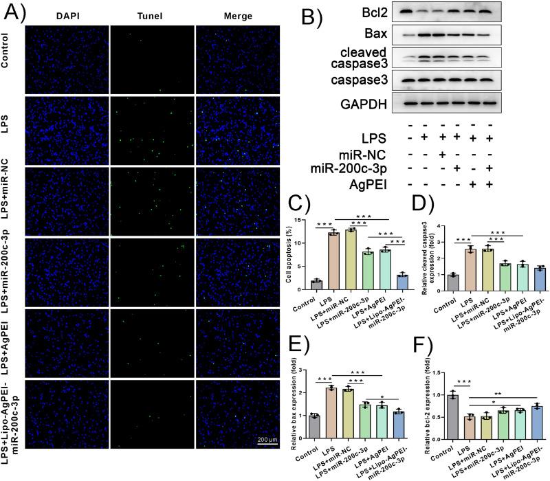
Results showed that the particle size of Lipo-AgPEI-miR-200c-3p was about 130 nm, the Zeta potential was lowered to 1.08±0.12 mV. Lipo-AgPEI-miR-200c-3p could increase cell viability, prevent cell apoptosis, and decrease the expression levels of TNF-α, IL-6, IL-1β, and MCP-1 in ADTC5 cells following LPS stimulation. MMP3, MMP13, and ADAMTS-4 expression was downregulated whereas collagen II expression was upregulated. The ZEB2 expression was greatly elevated following LPS stimulation and dramatically decreased following transfection of miR-200c-3p. Collagen II expression rose following transfection of si-ZEB2, whereas the expression levels of inflammatory factors, apoptosis-related proteins, MMP3, MMP13, and ADAMTS-4 decreased. The dual luciferase experiment demonstrated that ZEB2 was the target gene of miR-200c-3p.

CONCLUSION

The synergistic effect of AgPEI and miR-200c-3p can inhibit the inflammatory response, apoptosis, and matrix degradation of chondrocytes. Lipo-AgPEI-miR-200c-3p can also improve transfection efficiency and obtain good physicochemical properties of drugs. miR-200c-3p may be crucial in the development of OA and can influence the target gene ZEB2, control the inflammatory response, apoptosis, and chondrocyte matrix breakdown.

摘要

引言

骨关节炎(OA)是一种以关节软骨退变为特征的退行性关节疾病。软骨细胞炎症、凋亡和细胞外基质降解加速了OA的进展。微小RNA(miRNA)有潜力成为骨关节炎的一种治疗方法。然而,它难以穿透细胞发挥其生物学功能,其细胞外效应尚不清楚。

方法

通过在微流控装置上把miR - 200c - 3p与硝酸银聚乙烯亚胺纳米颗粒结合来制备脂质体 - 银聚乙烯亚胺 - miR - 200c - 3p(lipo - AgPEI - miR - 200c - 3p)。检测了药物释放曲线、稳定性、温度敏感性、细胞毒性以及lipo - AgPEI - miR - 200c - 3p对与基质降解、凋亡和炎症因子相关蛋白质表达的影响。

结果

结果显示lipo - AgPEI - miR - 200c - 3p的粒径约为130nm,zeta电位降至1.08±0.12mV。Lipo - AgPEI - miR - 200c - 3p可提高细胞活力,防止细胞凋亡,并降低脂多糖(LPS)刺激后ADTC5细胞中肿瘤坏死因子 -α(TNF -α)、白细胞介素 - 6(IL - 6)、白细胞介素 - 1β(IL - 1β)和单核细胞趋化蛋白 - 1(MCP - 1)的表达水平。基质金属蛋白酶3(MMP3)、基质金属蛋白酶13(MMP13)和含血小板反应蛋白基序的解聚素样金属蛋白酶4(ADAMTS - 4)的表达下调,而Ⅱ型胶原表达上调。LPS刺激后锌指蛋白E盒结合蛋白2(ZEB2)表达大幅升高,转染miR - 200c - 3p后显著降低。转染小干扰RNA - ZEB2(si - ZEB2)后Ⅱ型胶原表达升高,而炎症因子、凋亡相关蛋白、MMP3、MMP13和ADAMTS - 4的表达水平降低。双荧光素酶实验证明ZEB2是miR - 200c - 3p的靶基因。

结论

银聚乙烯亚胺(AgPEI)和miR - 200c - 3p的协同作用可抑制软骨细胞的炎症反应、凋亡和基质降解。Lipo - AgPEI - miR - 200c - 3p还可提高转染效率并获得良好的药物理化性质。miR - 200c - 3p可能在OA的发展中起关键作用,并可影响靶基因ZEB2,控制炎症反应、凋亡和软骨细胞基质分解。

https://cdn.ncbi.nlm.nih.gov/pmc/blobs/8e37/11742371/2cd8aa729cf1/IJN-20-505-g0001.jpg

文献AI研究员

20分钟写一篇综述,助力文献阅读效率提升50倍。

立即体验

用中文搜PubMed

大模型驱动的PubMed中文搜索引擎

马上搜索

文档翻译

学术文献翻译模型,支持多种主流文档格式。

立即体验