Suppr超能文献

阿尔茨海默病患者外周细胞外囊泡的脑内渗透及小胶质细胞激活的诱导

Brain penetration of peripheral extracellular vesicles from Alzheimer's patients and induction of microglia activation.

作者信息

Counil Hermine, Silva Rummenigge Oliveira, Rabanel Jean-Michel, Zaouter Charlotte, Haddad Mohamed, Ben Khedher Mohamed Raâfet, Brambilla Davide, Fülöp Tamas, Patten Shunmoogum A, Ramassamy Charles

机构信息

INRS Centre Armand-Frappier Santé Biotechnologie Laval Quebec Canada.

School of Pharmaceutical Sciences, Faculty of Medecine University of Ottawa Ottawa Ontario Canada.

出版信息

J Extracell Biol. 2025 Jan 17;4(1):e70027. doi: 10.1002/jex2.70027. eCollection 2025 Jan.

Abstract

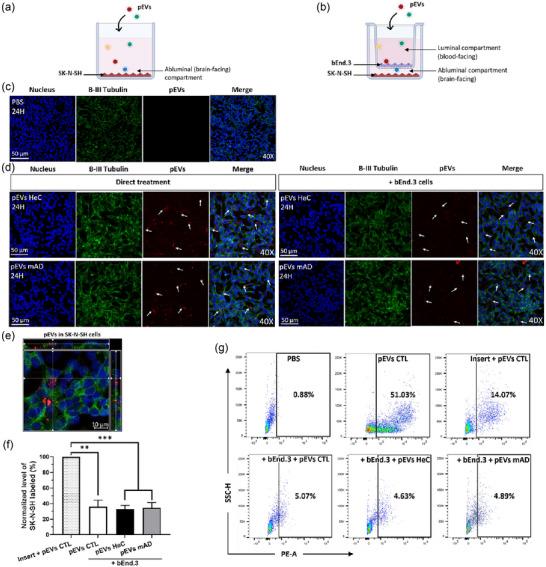
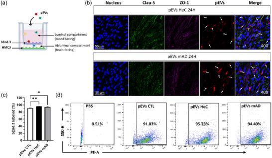
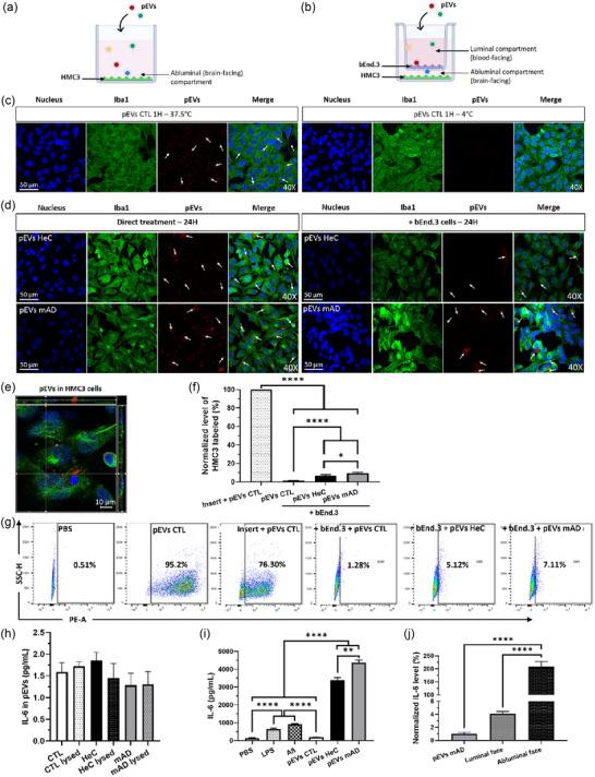
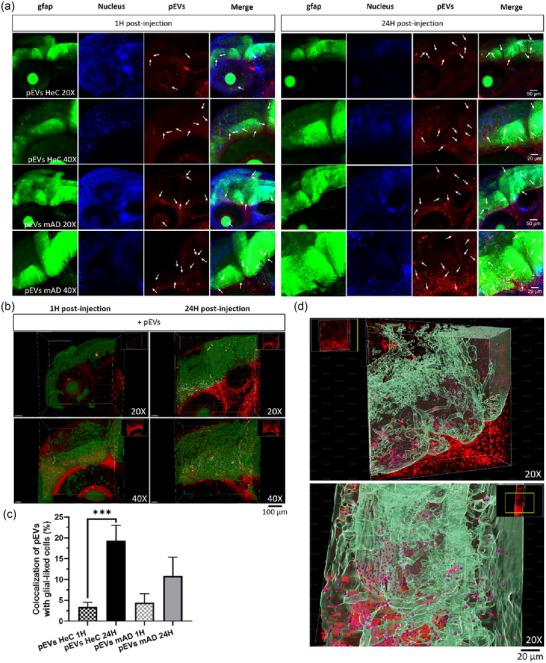
Alzheimer's disease (AD) is an age-related neurodegenerative pathology. Brain-derived extracellular vesicles (EVs) have been demonstrated to be implicated in AD pathogenesis by facilitating the propagation of Tau, amyloid-β and inflammatory cytokines. However, the impact of peripheral EVs (pEVs) in AD pathogenesis remains poorly investigated. The objective of our study was to compare the passage of pEVs from adults, cognitively healthy elderly, and AD patients through the blood-brain barrier (BBB), to evaluate their uptake in the brain and to assess their impact on the microglia activity using in vitro and in vivo models. To this end, pEVs were enriched, characterized, and fluorescently labelled. The passage of pEVs through the endothelial bEnd.3 cells was studied in a Transwell device with either neuronal or microglia cells seeded at the bottom of the well. Following the internalization of pEVs from AD patients, microglia adopted an amoeboid morphology and released a heightened level of pro-inflammatory cytokine IL-6. To further assess their in vivo transport across the BBB, pEVs were injected into the blood circulation of 2-days post-fertilization Tg() zebrafish. The biodistribution of pEVs was monitored at 1 and 24 h post-injection using confocal microscopy. We demonstrated that pEVs traverse the BBB by transcytosis and subsequently diffuse progressively into the brain. pEVs were then internalized by neuronal and radial glial cells as seen in and zebrafish, respectively. Additional experiments were performed with the intrahippocampal injection of pEVs in the mouse, indicating their spreading throughout the brain and their uptake by neuronal and glial cells. These findings contribute to novel insights into the fate of pEVs following their passage through the BBB in vitro and in vivo, and demonstrate for the first time that pEVs from AD patients affect microglia activity. This suggests a potential mechanism through which peripheral tissue cues may contribute to AD pathogenesis.

摘要

阿尔茨海默病(AD)是一种与年龄相关的神经退行性病变。脑源性细胞外囊泡(EVs)已被证明通过促进 Tau 蛋白、淀粉样β蛋白和炎性细胞因子的传播而参与 AD 的发病机制。然而,外周 EVs(pEVs)在 AD 发病机制中的作用仍研究不足。我们研究的目的是比较来自成年人、认知健康的老年人和 AD 患者的 pEVs 通过血脑屏障(BBB)的情况,评估它们在脑中的摄取,并使用体外和体内模型评估它们对小胶质细胞活性的影响。为此,对 pEVs 进行了富集、表征和荧光标记。在 Transwell 装置中研究 pEVs 通过内皮 bEnd.3 细胞的情况,在孔底部接种神经元或小胶质细胞。在摄取来自 AD 患者的 pEVs 后,小胶质细胞呈现出阿米巴样形态,并释放出更高水平的促炎细胞因子白细胞介素-6。为了进一步评估它们在体内穿过 BBB 的转运情况,将 pEVs 注入受精后 2 天的转基因(Tg)斑马鱼的血液循环中。使用共聚焦显微镜在注射后 1 小时和 24 小时监测 pEVs 的生物分布。我们证明 pEVs 通过转胞吞作用穿过 BBB,随后逐渐扩散到脑中。如在[具体内容未给出]和[具体内容未给出]斑马鱼中所见,pEVs 随后分别被神经元和放射状胶质细胞内化。在小鼠海马内注射 pEVs 进行了额外的实验,表明它们在整个脑中扩散并被神经元和胶质细胞摄取。这些发现有助于对 pEVs 在体外和体内穿过 BBB 后的命运有新的认识,并首次证明来自 AD 患者的 pEVs 会影响小胶质细胞活性。这提示了一种外周组织信号可能参与 AD 发病机制的潜在机制。

https://cdn.ncbi.nlm.nih.gov/pmc/blobs/7ae1/11740088/7f2a923b37e5/JEX2-4-e70027-g005.jpg

文献AI研究员

20分钟写一篇综述,助力文献阅读效率提升50倍。

立即体验

用中文搜PubMed

大模型驱动的PubMed中文搜索引擎

马上搜索

文档翻译

学术文献翻译模型,支持多种主流文档格式。

立即体验