Suppr超能文献

桥粒芯蛋白-2是一种与口腔鳞状细胞癌相关的新型癌症相关成纤维细胞生物标志物。

Desmoglein-2 was a novel cancer-associated fibroblasts-related biomarker for oral squamous cell carcinoma.

作者信息

Liu Jin, Sun Zhonghao, Cao Shihui, Dai Hao, Zhang Ze, Luo Jingtao, Wang Xudong

机构信息

Department of Maxillofacial and Otorhinolaryngological Oncology, Tianjin Medical University Cancer Institute and Hospital, Key Laboratory of Basic and Translational Medicine on Head & Neck Cancer, Key Laboratory of Cancer Prevention and Therapy, West Huan-Hu Rd, Ti Yuan Bei, Hexi District, Tianjin, 300060, P.R. China.

出版信息

BMC Oral Health. 2025 Jan 20;25(1):102. doi: 10.1186/s12903-024-05284-5.

Abstract

BACKGROUND

Oral squamous cell carcinoma (OSCC) is the most common type of oral cancer with alarmingly high morbidity. The cancer-associated fibroblasts (CAFs) play a pivotal role in tumor development, while their specific mechanisms in OSCC remains largely unclear. Our object is to explore a CAFs-related biomarker in OSCC.

METHODS

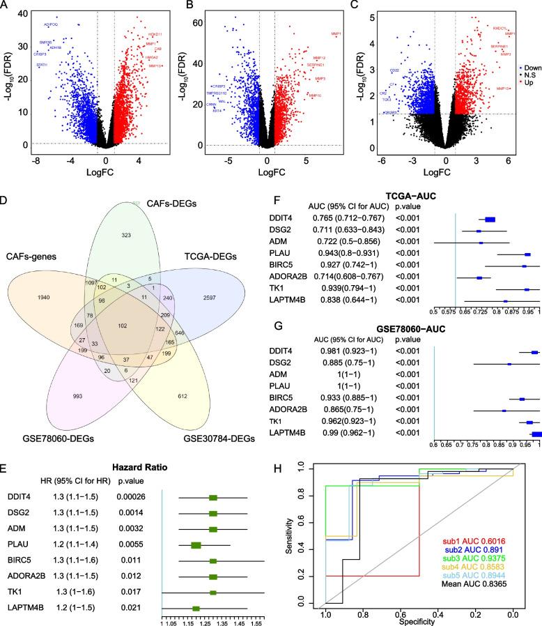
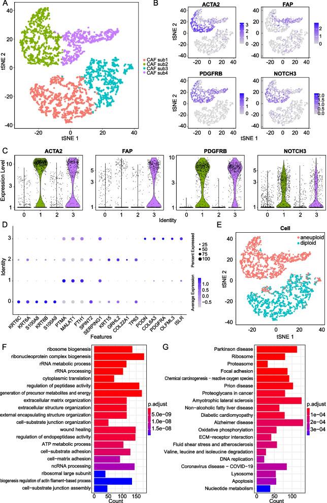
Single-cell RNA sequencing (ScRNA-seq) analysis was used to pinpoint CAF clusters in OSCC samples. Differentially expressed genes and Cox regression analyses were used to identify candidate genes, and their functions were evaluated using Gene Ontology and Kyoto Encyclopedia of Genes and Genomes enrichment analyses. The prognostic performance of the identified biomarker was evaluated using receiver operating characteristic analysis. The qPCR and western blot were used to assess gene expression. The hub gene related immune characteristics were analyzed in independent cohorts, and gene expression differences between different immunotherapy response groups were investigated using Pearson correlation analysis.

RESULTS

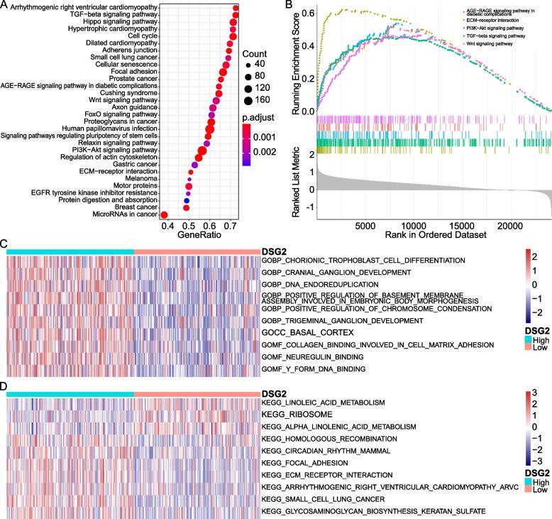
Desmoglein-2 (DSG2) was identified as a CAFs-related biomarker in OSCC exhibiting elevated expression compared to controls and being associated with poor prognosis. Enrichment analyses revealed that DSG2 was involved in signal transduction pathways like focal adhesion. The Area Under Curve values of DSG2 in predicting prognosis exceeded 0.6 in both training-set and validation-set. Furthermore, patients with low DSG2 expression were more likely to benefit from immunotherapy than those DSG2 highly expressed patients.

CONCLUSION

Our study identified DSG2 as a reliable CAFs-related prognostic biomarker in OSCC, providing a new reference for the mechanistic understanding and target therapy of this malignancy.

摘要

背景

口腔鳞状细胞癌(OSCC)是最常见的口腔癌类型,发病率高得惊人。癌症相关成纤维细胞(CAFs)在肿瘤发展中起关键作用,但其在OSCC中的具体机制仍不清楚。我们的目的是探索OSCC中一种与CAFs相关的生物标志物。

方法

使用单细胞RNA测序(ScRNA-seq)分析来确定OSCC样本中的CAF簇。采用差异表达基因和Cox回归分析来识别候选基因,并使用基因本体论和京都基因与基因组百科全书富集分析来评估其功能。使用受试者工作特征分析评估所识别生物标志物的预后性能。采用qPCR和蛋白质免疫印迹法评估基因表达。在独立队列中分析枢纽基因相关的免疫特征,并使用Pearson相关分析研究不同免疫治疗反应组之间的基因表达差异。

结果

桥粒芯糖蛋白-2(DSG2)被确定为OSCC中一种与CAFs相关的生物标志物,与对照组相比其表达升高,且与预后不良相关。富集分析表明,DSG2参与了诸如粘着斑等信号转导途径。DSG2在预测预后方面的曲线下面积值在训练集和验证集中均超过0.6。此外,与DSG2高表达患者相比,DSG2低表达患者更可能从免疫治疗中获益。

结论

我们的研究确定DSG2是OSCC中一种可靠的与CAFs相关的预后生物标志物,为这种恶性肿瘤的机制理解和靶向治疗提供了新的参考。

https://cdn.ncbi.nlm.nih.gov/pmc/blobs/f50a/11744874/9a8f4310cdb6/12903_2024_5284_Fig1_HTML.jpg

文献AI研究员

20分钟写一篇综述,助力文献阅读效率提升50倍。

立即体验

用中文搜PubMed

大模型驱动的PubMed中文搜索引擎

马上搜索

文档翻译

学术文献翻译模型,支持多种主流文档格式。

立即体验