Suppr超能文献

负载铈锰纳米颗粒和神经生长因子的水凝胶通过调节免疫微环境和促进神经元再生增强脊髓损伤修复。

Hydrogel loaded with cerium-manganese nanoparticles and nerve growth factor enhances spinal cord injury repair by modulating immune microenvironment and promoting neuronal regeneration.

作者信息

Gong Zhaoyang, Chen Zhenhao, Li Dachuan, Lu Xiao, Wu Jianwei, Sun Hanqiu, Wang Ximeng, Liu Siyang, Xia Xinlei, Lu Feizhou, Jiang Jianyuan, Sun Chi, Wang Hongli, Zeng Feng, Ma Xiaosheng

机构信息

Department of Orthopedics, Huashan Hospital, Fudan University, No. 12, Middle Wulumuqi Road, Jing'an District, Shanghai, 200040, China.

Artemisinin Research Center, Institute of Science and Technology, The First Affiliated Hospital, The First Clinical Medical School, Lingnan Medical Research Center, Guangzhou University of Chinese Medicine, Guangzhou, 510450, China.

出版信息

J Nanobiotechnology. 2025 Jan 20;23(1):29. doi: 10.1186/s12951-025-03098-3.

Abstract

BACKGROUND

Spinal cord injury (SCI) treatment remains a formidable challenge, as current therapeutic approaches provide only marginal relief and fail to reverse the underlying tissue damage. This study aims to develop a novel composite material combining enzymatic nanoparticles and nerve growth factor (NGF) to modulate the immune microenvironment and enhance SCI repair.

METHODS

CeMn nanoparticles (NP) and CeMn NP-polyethylene glycol (PEG) nanozymes were synthesized via sol-gel reaction and DSPE-mPEG modification. Transmission Electron Microscopy, Selected-Area Electron Diffraction, X-ray Diffraction and X-ray Photoelectron Spectroscopy confirmed their crystalline structure, mixed-valence states, and redox properties. Size uniformity, biocompatibility, and catalytic activity were assessed via hydrodynamic diameter, zeta potential, and elemental analysis. The Lightgel/NGF/CeMn NP-PEG composite was synthesized and characterized via electron microscopy, compression testing, rheological analysis, NGF release kinetics, and 30-day degradation studies. Both in vitro and in vivo experiments were conducted to evaluate the therapeutic effects of the composite on SCI.

RESULTS

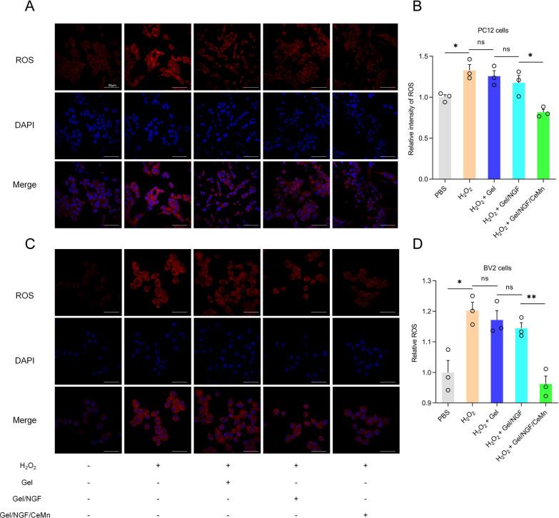
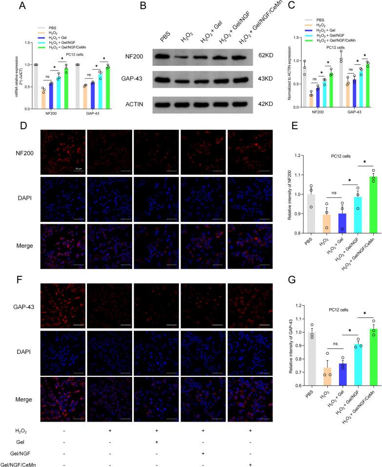
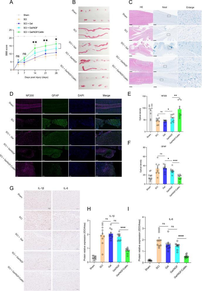
The Lightgel/NGF/CeMn NP-PEG composite was successfully synthesized, exhibiting favorable physical properties. At a CeMn NP-PEG concentration of 4 µg/mL, the composite maintained cell viability and demonstrated enhanced biological activity. It also showed superior mechanical properties and an effective NGF release profile. Notably, the composite significantly upregulated the expression of nerve growth-associated proteins, reduced inflammatory cytokines, scavenged reactive oxygen species (ROS), and promoted M2 macrophage polarization by inhibiting the cyclic GMP-AMP synthase (cGAS)-stimulator of interferon genes (STING) signaling pathway. In a rat SCI model, it facilitated functional recovery and attenuated inflammation.

CONCLUSION

The Lightgel/NGF/CeMn NP-PEG composite shows significant therapeutic promise for SCI, effectively eliminating ROS, promoting M2 macrophage polarization, reducing pro-inflammatory cytokines, and supporting neuronal regeneration. These effects substantially enhance motor function in SCI rats, positioning it as a promising candidate for future clinical applications.

摘要

背景

脊髓损伤(SCI)的治疗仍然是一项艰巨的挑战,因为目前的治疗方法只能提供有限的缓解,无法逆转潜在的组织损伤。本研究旨在开发一种新型复合材料,将酶纳米颗粒和神经生长因子(NGF)结合起来,以调节免疫微环境并增强脊髓损伤修复。

方法

通过溶胶-凝胶反应和DSPE-mPEG修饰合成了CeMn纳米颗粒(NP)和CeMn NP-聚乙二醇(PEG)纳米酶。透射电子显微镜、选区电子衍射、X射线衍射和X射线光电子能谱证实了它们的晶体结构、混合价态和氧化还原特性。通过流体动力学直径、zeta电位和元素分析评估尺寸均匀性、生物相容性和催化活性。合成了Lightgel/NGF/CeMn NP-PEG复合材料,并通过电子显微镜、压缩测试、流变学分析、NGF释放动力学和30天降解研究对其进行了表征。进行了体外和体内实验,以评估该复合材料对脊髓损伤的治疗效果。

结果

成功合成了Lightgel/NGF/CeMn NP-PEG复合材料,其具有良好的物理性能。在CeMn NP-PEG浓度为4μg/mL时,该复合材料保持了细胞活力并表现出增强的生物活性。它还显示出优异的机械性能和有效的NGF释放曲线。值得注意的是,该复合材料显著上调了神经生长相关蛋白的表达,减少了炎性细胞因子,清除了活性氧(ROS),并通过抑制环鸟苷酸-腺苷酸合成酶(cGAS)-干扰素基因刺激物(STING)信号通路促进了M2巨噬细胞极化。在大鼠脊髓损伤模型中,它促进了功能恢复并减轻了炎症。

结论

Lightgel/NGF/CeMn NP-PEG复合材料对脊髓损伤显示出显著的治疗前景,能有效清除ROS,促进M2巨噬细胞极化,减少促炎细胞因子,并支持神经元再生。这些作用显著增强了脊髓损伤大鼠的运动功能,使其成为未来临床应用的有希望的候选者。

https://cdn.ncbi.nlm.nih.gov/pmc/blobs/279f/11748312/e0329d262535/12951_2025_3098_Fig1_HTML.jpg

文献AI研究员

20分钟写一篇综述,助力文献阅读效率提升50倍。

立即体验

用中文搜PubMed

大模型驱动的PubMed中文搜索引擎

马上搜索

文档翻译

学术文献翻译模型,支持多种主流文档格式。

立即体验