Suppr超能文献

关键伤口愈合基因作为子宫体子宫内膜癌的诊断生物标志物和治疗靶点:一项综合的计算机模拟和体外研究

Key wound healing genes as diagnostic biomarkers and therapeutic targets in uterine corpus endometrial carcinoma: an integrated in silico and in vitro study.

作者信息

Jiang Fuchuan, Ahmad Sajjad, Kanwal Sadia, Hameed Yasir, Tang Qian

机构信息

Department of Gynaecology and Obstetrics, Sichuan Provincial People's Hospital, University of Electronic Science and Technology of China, Chengdu, 610072, Sichuan, China.

Gomal Medical College, D. I. Khan, KPK, Pakistan.

出版信息

Hereditas. 2025 Jan 21;162(1):5. doi: 10.1186/s41065-025-00369-9.

Abstract

BACKGROUND

Uterine Corpus Endometrial Carcinoma (UCEC) is a prevalent gynecologic malignancy with complex molecular underpinnings. This study identifies key woundhealing genes involved in UCEC and elucidates their roles through a comprehensive analysis.

METHODS

In silico and in vitro experiments.

RESULTS

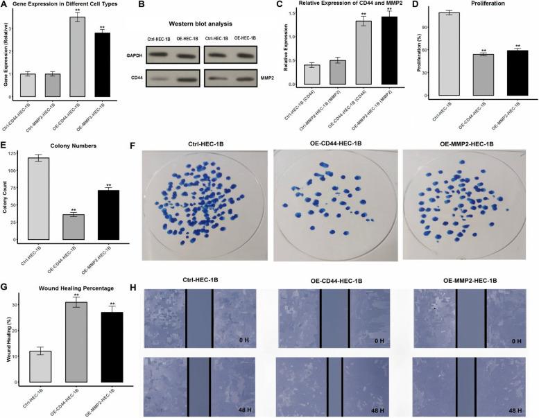
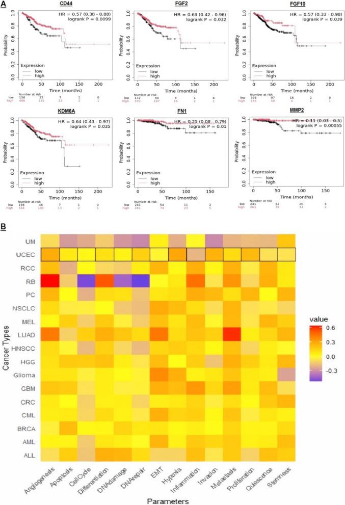
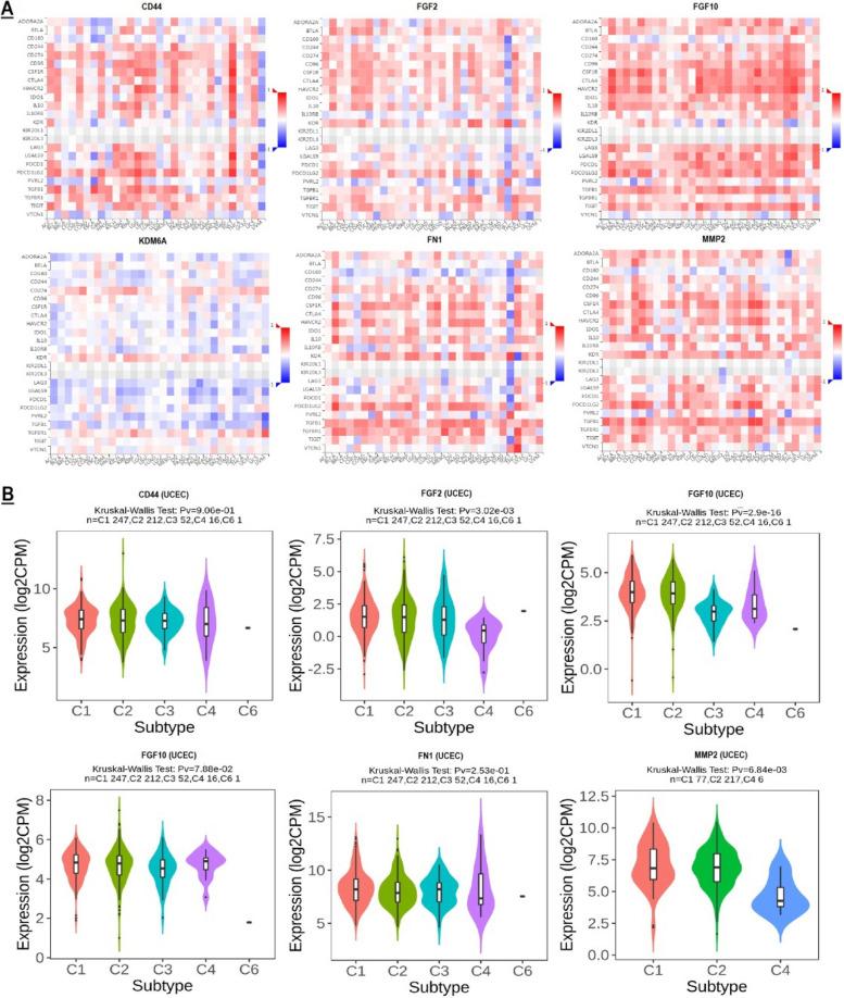
Seventy wound healing-associated genes were extracted from the Gene Ontology (GO) database, and a protein-protein interaction (PPI) network was constructed using the STRING database. CytoHubba analysis in Cytoscape identified six pivotal hub genes: CD44, FGF2, FGF10, KDM6A, FN1, and MMP2. These genes exhibited significantly lower expression in UCEC cell lines compared to normal controls, as confirmed by RT-qPCR. Receiver Operating Characteristic (ROC) analysis demonstrated their potential as diagnostic biomarkers, with Area Under the Curve (AUC) values ranging from 0.94 to 1.00. Validation using TCGA datasets revealed consistent downregulation of these genes in UCEC samples, corroborated by immunohistochemical staining. Promoter methylation analysis showed significantly higher methylation levels in UCEC, correlating with decreased mRNA expression and poor survival outcomes. Genetic alteration analysis indicated frequent mutations in FN1 and KDM6A, although these did not significantly affect survival. Functional analysis using the CancerSEA database highlighted the involvement of these genes in critical cancer-related processes, including angiogenesis, apoptosis, and metastasis. Immune correlation studies revealed significant associations with immune inhibitor genes and distinct expression patterns across immune subtypes. Overexpression studies in UCEC cell lines demonstrated that CD44 and MMP2 reduce proliferative ability while enhancing migration and wound healing.

CONCLUSION

Collectively, these findings underscore the crucial roles of CD44, FGF2, FGF10, KDM6A, FN1, and MMP2 in UCEC pathogenesis, highlighting their potential as biomarkers and therapeutic targets in this malignancy.

摘要

背景

子宫内膜癌(UCEC)是一种常见的妇科恶性肿瘤,其分子基础复杂。本研究通过全面分析确定了参与UCEC的关键伤口愈合基因,并阐明了它们的作用。

方法

计算机模拟和体外实验。

结果

从基因本体论(GO)数据库中提取了70个与伤口愈合相关的基因,并使用STRING数据库构建了蛋白质-蛋白质相互作用(PPI)网络。在Cytoscape中进行的CytoHubba分析确定了六个关键的枢纽基因:CD44、FGF2、FGF10、KDM6A、FN1和MMP2。经RT-qPCR证实,与正常对照相比,这些基因在UCEC细胞系中的表达显著降低。受试者工作特征(ROC)分析表明它们作为诊断生物标志物的潜力,曲线下面积(AUC)值在0.94至1.00之间。使用TCGA数据集进行的验证显示,这些基因在UCEC样本中一致下调,免疫组化染色证实了这一点。启动子甲基化分析显示UCEC中的甲基化水平显著更高,与mRNA表达降低和不良生存结果相关。基因改变分析表明FN1和KDM6A频繁发生突变,尽管这些突变对生存没有显著影响。使用CancerSEA数据库进行的功能分析突出了这些基因参与关键的癌症相关过程,包括血管生成、凋亡和转移。免疫相关性研究揭示了与免疫抑制基因的显著关联以及不同免疫亚型之间的不同表达模式。在UCEC细胞系中的过表达研究表明,CD44和MMP2降低增殖能力,同时增强迁移和伤口愈合。

结论

总体而言,这些发现强调了CD44、FGF2、FGF10、KDM6A、FN1和MMP2在UCEC发病机制中的关键作用,突出了它们作为这种恶性肿瘤生物标志物和治疗靶点的潜力。

https://cdn.ncbi.nlm.nih.gov/pmc/blobs/17ea/11748876/2f682fdd7243/41065_2025_369_Fig1_HTML.jpg

文献AI研究员

20分钟写一篇综述,助力文献阅读效率提升50倍。

立即体验

用中文搜PubMed

大模型驱动的PubMed中文搜索引擎

马上搜索

文档翻译

学术文献翻译模型,支持多种主流文档格式。

立即体验