Suppr超能文献

基因共表达网络和免疫浸润分析揭示了三阴性乳腺癌与非三阴性乳腺癌之间的生物标志物。

The analysis of gene co-expression network and immune infiltration revealed biomarkers between triple-negative and non-triple negative breast cancer.

作者信息

Yi Yao, Zhong Yu, Xie Lianhua, Lu Shuxian, Zhang Yifeng

机构信息

Discipline of Chinese and Western Integrative Medicine, Jiangxi University of Chinese Medicine, Nanchang, China.

Second Affiliated Hospital, Jiangxi University of Chinese Medicine, Nanchang, China.

出版信息

Front Genet. 2025 Jan 6;15:1505011. doi: 10.3389/fgene.2024.1505011. eCollection 2024.

Abstract

BACKGROUND

Triple-negative breast cancer (TNBC) is a heterogeneous disease with a worse prognosis. Despite ongoing efforts, existing therapeutic approaches show limited success in improving early recurrence and survival outcomes for TNBC patients. Therefore, there is an urgent need to discover novel and targeted therapeutic strategies, particularly those focusing on the immune infiltrate in TNBC, to enhance diagnosis and prognosis for affected individuals.

METHODS

The gene co-expression network and gene ontology analyses were used to identify the differential modules and their functions based on the GEO dataset of GSE76275. The Weighted Gene Co-Expression Network Analysis (WGCNA) was used to describe the correlation patterns among genes across multiple samples. Subsequently, we identified key genes in TNBC by assessing genes with an absolute correlation coefficient greater than 0.80 within the eigengene of the enriched module that were significantly associated with breast cancer subtypes. The diagnostic potential of these key genes was evaluated using receiver operating characteristic (ROC) curve analysis with three-fold cross-validation. Furthermore, to gain insights into the prognostic implications of these key genes, we performed relapse-free survival (RFS) analysis using the Kaplan-Meier plotter online tool. CIBERSORT analysis was used to characterize the composition of immune cells within complex tissues based on gene expression data, typically derived from bulk RNA sequencing or microarray datasets. Therefore, we explored the immune microenvironment differences between TNBC and non-TNBC by leveraging the CIBERSORT algorithm. This enabled us to estimate the immune cell compositions in the breast cancer tissue of the two subtypes. Lastly, we identified key transcription factors involved in macrophage infiltration and polarization in breast cancer using transcription factor enrichment analysis integrated with orthogonal omics.

RESULTS

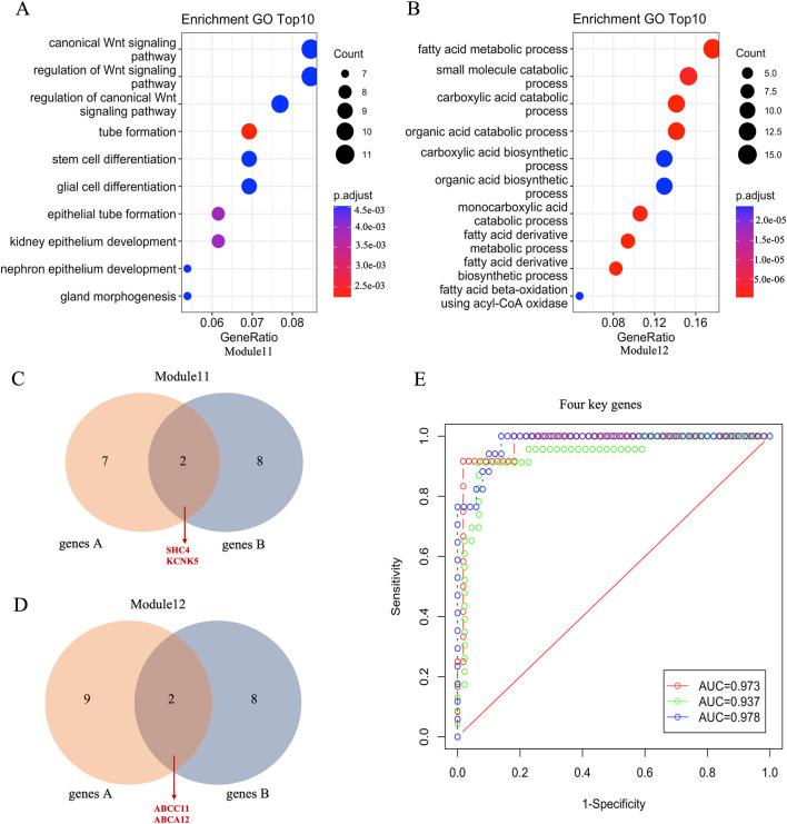
The gene co-expression network and gene ontology analyses revealed 19 modules identified using the dataset GSE76275. Of these, modules 5, 11, and 12 showed significant differences between in breast cancer tissue between TNBC and non-TNBC. Notably, module 11 showed significant enrichment in the WNT signaling pathway, while module 12 demonstrated enrichment in lipid/fatty acid metabolism pathways. Subsequently, we identified SHC4/KCNK5 and ABCC11/ABCA12 as key genes in module 11 and module 12, respectively. These key genes proved to be crucial in accurately distinguishing between TNBC and non-TNBC, as evidenced by the promising average AUC value of 0.963 obtained from the logistic regression model based on their combinations. Furthermore, we found compelling evidence indicating the prognostic significance of three key genes, KCNK5, ABCC11, and ABCA12, in TNBC. Finally, we also identified the immune cell compositions in breast cancer tissue between TNBC and non-TNBC. Our findings revealed a notable increase in M0 and M1 macrophages in TNBC compared to non-TNBC, while M2 macrophages exhibited a significant reduction in TNBC. Particularly intriguing discovery emerged with respect to the transcription factor FOXM1, which demonstrated a significant regulatory role in genes positively correlated with the proportions of M0 and M1 macrophages, while displaying a negative correlation with the proportion of M2 macrophages in breast cancer tissue.

CONCLUSION

Our research provides new insight into the biomarkers and immune infiltration of TNBC, which could be useful for clinical diagnosis of TNBC.

摘要

背景

三阴性乳腺癌(TNBC)是一种异质性疾病,预后较差。尽管一直在努力,但现有的治疗方法在改善TNBC患者的早期复发和生存结果方面成效有限。因此,迫切需要发现新的靶向治疗策略,特别是那些关注TNBC免疫浸润的策略,以改善受影响个体的诊断和预后。

方法

基于GSE76275的GEO数据集,使用基因共表达网络和基因本体分析来识别差异模块及其功能。加权基因共表达网络分析(WGCNA)用于描述多个样本中基因之间的相关模式。随后,通过评估富集模块的特征基因内绝对相关系数大于0.80且与乳腺癌亚型显著相关的基因,我们在TNBC中鉴定出关键基因。使用具有三倍交叉验证的受试者工作特征(ROC)曲线分析评估这些关键基因的诊断潜力。此外,为了深入了解这些关键基因的预后意义,我们使用在线工具Kaplan-Meier Plotter进行无复发生存(RFS)分析。CIBERSORT分析用于基于基因表达数据(通常来自批量RNA测序或微阵列数据集)来表征复杂组织内免疫细胞的组成。因此,我们利用CIBERSORT算法探索TNBC和非TNBC之间的免疫微环境差异。这使我们能够估计两种亚型乳腺癌组织中的免疫细胞组成。最后,我们通过整合正交组学的转录因子富集分析,鉴定了参与乳腺癌巨噬细胞浸润和极化的关键转录因子。

结果

基因共表达网络和基因本体分析揭示了使用数据集GSE76275鉴定出的19个模块。其中,模块5、11和12在TNBC和非TNBC的乳腺癌组织之间表现出显著差异。值得注意的是,模块11在WNT信号通路中显著富集,而模块12在脂质/脂肪酸代谢途径中表现出富集。随后,我们分别将SHC4/KCNK5和ABCC11/ABCA12鉴定为模块11和模块12中的关键基因。基于它们的组合从逻辑回归模型获得的有前景的平均AUC值为0.963,证明这些关键基因对于准确区分TNBC和非TNBC至关重要。此外,我们发现有力证据表明三个关键基因KCNK5、ABCC11和ABCA12在TNBC中具有预后意义。最后,我们还确定了TNBC和非TNBC之间乳腺癌组织中的免疫细胞组成。我们的研究结果显示,与非TNBC相比,TNBC中的M0和M1巨噬细胞显著增加,而TNBC中的M2巨噬细胞显著减少。关于转录因子FOXM1出现了特别有趣的发现,它在与M0和M1巨噬细胞比例呈正相关的基因中表现出显著的调节作用,而在乳腺癌组织中与M2巨噬细胞比例呈负相关。

结论

我们的研究为TNBC的生物标志物和免疫浸润提供了新的见解,这可能有助于TNBC的临床诊断。

https://cdn.ncbi.nlm.nih.gov/pmc/blobs/67f6/11743633/633dcb8a9f26/fgene-15-1505011-g001.jpg

文献AI研究员

20分钟写一篇综述,助力文献阅读效率提升50倍。

立即体验

用中文搜PubMed

大模型驱动的PubMed中文搜索引擎

马上搜索

文档翻译

学术文献翻译模型,支持多种主流文档格式。

立即体验