Suppr超能文献

单细胞图谱揭示了氯沙坦对糖尿病肾病肾小管线粒体的多方面反应。

Single-cell atlas reveals multi-faced responses of losartan on tubular mitochondria in diabetic kidney disease.

作者信息

Zhu Zhen, Luan Guangxin, Wu Song, Song Yiyi, Shen Shuang, Wu Kaiyue, Qian Shengnan, Jia Weiping, Yin Jun, Ren Tao, Ye Jianping, Wei Li

机构信息

Department of Respiratory Medicine, Shanghai Sixth People's Hospital, Affiliated to Shanghai Jiao Tong University School of Medicine, Shanghai, 201306, China.

Department of Clinical Laboratory, Shanghai Sixth People's Hospital, Affiliated to Shanghai Jiao Tong University School of Medicine, Shanghai, 201306, China.

出版信息

J Transl Med. 2025 Jan 21;23(1):90. doi: 10.1186/s12967-025-06074-5.

Abstract

BACKGROUND AND OBJECTIVE

Mitochondria are crucial to the function of renal tubular cells, and their dynamic perturbation in many aspects is an important mechanism of diabetic kidney disease (DKD). Single-nucleus RNA sequencing (snRNA-seq) technology is a high-throughput sequencing analysis technique for RNA at the level of a single cell nucleus. Here, our DKD mouse kidney single-cell RNA sequencing conveys a more comprehensive mitochondrial profile, which helps us further understand the therapeutic response of this unique organelle family to drugs.

METHODS

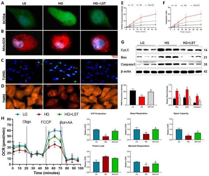
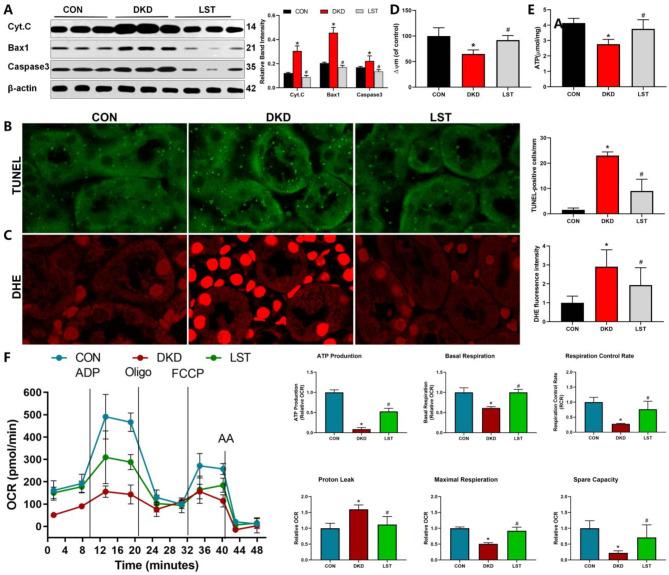
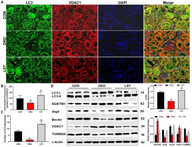
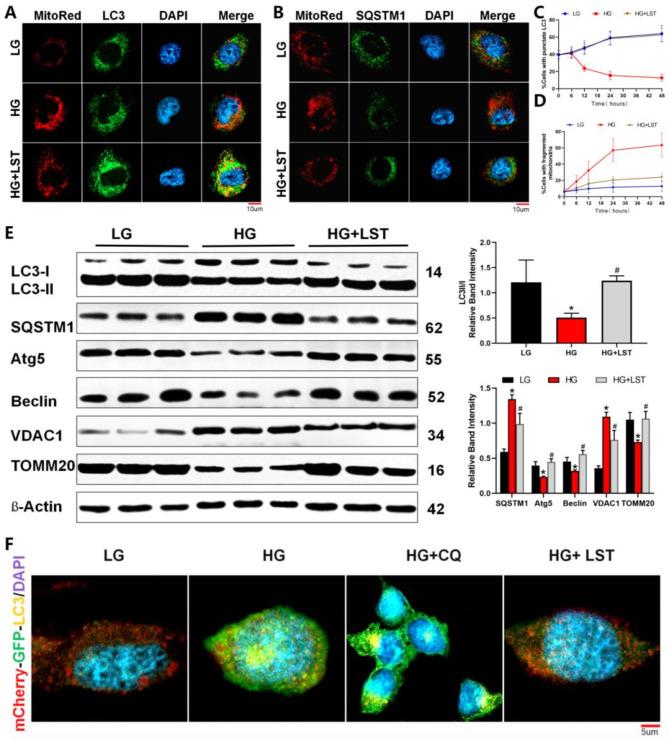
After high fat diet (HFD), mice were intraperitoneally injected with streptozotocin (STZ) to induce DKD, and then divided into three subsets: CON (healthy) subset, DKD (vehicle) subset, and LST (losartan; 25 mg/kg/day) subset. Divide HK-2 cell into LG (low glucose; 5 mM) and HG (high glucose; 30 mM) and HG + LST (losartan; 1 µ M) subsets. snRNA-seq was performed on the renal tissues of LST and DKD subset mice. To reveal the effects of losartan on gene function and pathway changes in renal tubular mitochondria, Gene Ontology (GO) enrichment analysis and GSEA/GSVA scoring were performed to analyze the specific response of proximal tubular (PT) cell mitochondria to losartan treatment, including key events in mitochondrial homeostasis such as mitochondrial morphology, dynamics, mitophagy, autophagic flux, mitochondrial respiratory chain, apoptosis, and ROS generation. Preliminary validation through in vitro and in vivo experiments, including observation of changes in mitochondrial morphology and dynamics using probes such as Mitotracker Red, and evaluation of the effect of losartan on key events of mitochondrial homeostasis perturbation using electron microscopy, laser confocal microscopy, immunofluorescence, and Western blotting. Detection of autophagic flux in cells by transfecting Ad-mCherry-GFP-LC3B dual fluorescence labeled adenovirus. Various fluorescent probes and energy detector are used to detect mitochondrial apoptosis, ROS, and respiration of mitochondrion.

RESULTS

Through the single-cell atlas of DKD mouse kidneys, it was found that losartan treatment significantly increased the percentage of PT cells. Gene Ontology (GO) enrichment analysis of differentially expressed genes showed enrichment of autophagy of mitochondrion pathway. Further GSEA analysis and GSVA scoring revealed that mitophagy and other key mitochondrial perturbation events, such as ROS production, apoptosis, membrane potential, adenosine triphosphate (ATP) synthesis, and mitochondrial dynamics, were involved in the protective mechanism of losartan on PT cells, thereby improving mitochondrial homeostasis. Consistent results were also obtained in mice and cellular experiments. In addition, we highlighted a specific renal tubular subpopulation with mitophagy phenotype found in single-cell data, and preliminarily validated it with co-localization and increased expression of Pink1 and Gclc in kidney specimens of DKD patients treated with losartan.

CONCLUSIONS

Our research suggests that scRNA-seq can reflect the multifaceted mitochondrial landscape of DKD renal tubular cells after drug treatment, and these findings may provide new targets for DKD therapy at the organelle level.

摘要

背景与目的

线粒体对肾小管细胞的功能至关重要,其在许多方面的动态扰动是糖尿病肾病(DKD)的重要发病机制。单细胞核RNA测序(snRNA-seq)技术是一种在单细胞核水平上对RNA进行高通量测序分析的技术。在此,我们对DKD小鼠肾脏进行的单细胞RNA测序呈现了更全面的线粒体图谱,这有助于我们进一步了解这个独特细胞器家族对药物的治疗反应。

方法

给予小鼠高脂饮食(HFD)后,腹腔注射链脲佐菌素(STZ)诱导DKD,然后分为三个亚组:CON(健康)亚组、DKD(溶媒)亚组和LST(氯沙坦;25 mg/kg/天)亚组。将HK-2细胞分为LG(低糖;5 mM)和HG(高糖;30 mM)以及HG + LST(氯沙坦;1 μM)亚组。对LST和DKD亚组小鼠的肾组织进行snRNA-seq。为揭示氯沙坦对肾小管线粒体基因功能和通路变化的影响,进行基因本体论(GO)富集分析和GSEA/GSVA评分,以分析近端小管(PT)细胞线粒体对氯沙坦治疗的特异性反应,包括线粒体稳态中的关键事件,如线粒体形态、动态变化、线粒体自噬、自噬通量、线粒体呼吸链、凋亡和活性氧生成。通过体外和体内实验进行初步验证,包括使用Mitotracker Red等探针观察线粒体形态和动态变化,以及使用电子显微镜、激光共聚焦显微镜、免疫荧光和蛋白质印迹法评估氯沙坦对线粒体稳态扰动关键事件的影响。通过转染Ad-mCherry-GFP-LC3B双荧光标记腺病毒检测细胞中的自噬通量。使用各种荧光探针和能量检测器检测线粒体凋亡、活性氧和线粒体呼吸。

结果

通过DKD小鼠肾脏的单细胞图谱发现,氯沙坦治疗显著增加了PT细胞的百分比。对差异表达基因的基因本体论(GO)富集分析显示线粒体自噬途径富集。进一步的GSEA分析和GSVA评分表明,线粒体自噬和其他关键的线粒体扰动事件,如活性氧产生、凋亡、膜电位、三磷酸腺苷(ATP)合成和线粒体动态变化,参与了氯沙坦对PT细胞的保护机制,从而改善线粒体稳态。在小鼠和细胞实验中也获得了一致的结果。此外,我们在单细胞数据中突出了一个具有线粒体自噬表型的特定肾小管亚群,并在接受氯沙坦治疗的DKD患者的肾脏标本中通过Pink1和Gclc的共定位和表达增加对其进行了初步验证。

结论

我们的研究表明,scRNA-seq可以反映药物治疗后DKD肾小管细胞多方面的线粒体情况,这些发现可能为细胞器水平的DKD治疗提供新的靶点。

https://cdn.ncbi.nlm.nih.gov/pmc/blobs/47f8/11748887/a1e494aa5298/12967_2025_6074_Fig1_HTML.jpg

文献AI研究员

20分钟写一篇综述,助力文献阅读效率提升50倍。

立即体验

用中文搜PubMed

大模型驱动的PubMed中文搜索引擎

马上搜索

文档翻译

学术文献翻译模型,支持多种主流文档格式。

立即体验