Suppr超能文献

CRYβB2改变细胞黏附以促进三阴性乳腺癌细胞系的侵袭。

CRYβB2 alters cell adhesion to promote invasion in a triple-negative breast cancer cell line.

作者信息

Waly Amr A, Harper London, Fleming Jodie M, Costantini Lindsey M

机构信息

Biological and Biomedical Sciences Department, University of North Carolina Central University, Durham, NC, 27707, USA.

National Institutes of Health, Bethesda, MD, 20892, USA.

出版信息

BMC Res Notes. 2025 Jan 21;18(1):26. doi: 10.1186/s13104-025-07090-w.

Abstract

OBJECTIVE

African American women with breast cancer experience disproportionately poor survival outcomes, primarily due to the high prevalence of the deadliest subtype; triple-negative breast cancer (TNBC). The CRYβB2 gene is upregulated in tumors from African American patients across all breast cancer subtypes, including TNBC, and is associated with worse survival rates. This study investigated the effect of CRYβB2 on the invasion of TNBC cells and the underlying mechanisms contributing to this phenotype.

RESULTS

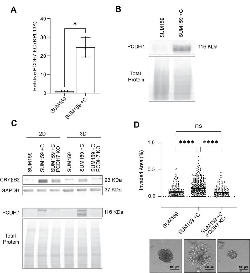
We utilized the SUM159 cells with stable CRYβB2 overexpression in a 3D-culture tumor spheroids model in our investigation. A quantitative 3D invasion assay demonstrated that CRYβB2 overexpression significantly enhanced invasion (median invasion %; SUM159 = 0.14 and SUM159 + CRYβB2 = 0.33). RNA sequencing analysis indicated that CRYβB2 overexpression modulated cell-cell adhesion and extracellular matrix organization pathways, which are critical to invasion of cancer cells. Specifically, CRYβB2 suppressed the expression of key cell-cell adhesion genes known as clustered protocadherins and promoted the expression of PCDH7, a nonclustered protocadherin with known oncogenic roles in various cancers. Notably, the knockout of PCDH7 diminished the invasive capacity induced by CRYβB2 (median invasion %; SUM159 = 0.093, SUM159 + CRYβB2 = 0.184 and SUM159 + CRYβB2/PCDH7=0.082). These findings provide a novel link between a previously identified differentially expressed gene, CRYβB2, in driving breast cancer phenotypes by modulating a class of adhesion proteins.

摘要

目的

患有乳腺癌的非裔美国女性生存结果差得不成比例,主要原因是最致命的亚型——三阴性乳腺癌(TNBC)的高患病率。CRYβB2基因在包括TNBC在内的所有乳腺癌亚型的非裔美国患者的肿瘤中上调,并且与较差的生存率相关。本研究调查了CRYβB2对TNBC细胞侵袭的影响以及导致这种表型的潜在机制。

结果

在我们的研究中,我们在三维培养肿瘤球体模型中使用了稳定过表达CRYβB2的SUM159细胞。定量三维侵袭试验表明,CRYβB2过表达显著增强了侵袭(侵袭中位数百分比;SUM159 = 0.14,SUM159 + CRYβB2 = 0.33)。RNA测序分析表明,CRYβB2过表达调节了细胞间粘附和细胞外基质组织途径,这对癌细胞的侵袭至关重要。具体而言,CRYβB2抑制了称为成簇原钙黏蛋白的关键细胞间粘附基因的表达,并促进了PCDH7的表达,PCDH7是一种在各种癌症中具有已知致癌作用的非成簇原钙黏蛋白。值得注意的是,敲除PCDH7降低了CRYβB2诱导的侵袭能力(侵袭中位数百分比;SUM159 = 0.093,SUM159 + CRYβB2 = 0.184,SUM159 + CRYβB2/PCDH7 = 0.082)。这些发现提供了一个先前鉴定的差异表达基因CRYβB2通过调节一类粘附蛋白来驱动乳腺癌表型之间的新联系。

https://cdn.ncbi.nlm.nih.gov/pmc/blobs/d371/11748568/b53aee9b5d4e/13104_2025_7090_Fig1_HTML.jpg

文献AI研究员

20分钟写一篇综述,助力文献阅读效率提升50倍。

立即体验

用中文搜PubMed

大模型驱动的PubMed中文搜索引擎

马上搜索

文档翻译

学术文献翻译模型,支持多种主流文档格式。

立即体验