Suppr超能文献

一种用于针对KRAS突变型肺癌进行CRISPR-Cas9肿瘤靶向递送的新型胶束复合物。

A novel micelleplex for tumour-targeted delivery of CRISPR-Cas9 against KRAS-mutated lung cancer.

作者信息

Chen Siyu, Triki Mariem, Pinto Carneiro Simone, Merkel Olivia Monika

机构信息

Ludwig-Maximilians-University, Department of Pharmacy, Pharmaceutical Technology and Biopharmaceutics, Butenandtstraße 5-13, Munich, 81377, Germany.

出版信息

Nanoscale. 2025 Mar 13;17(11):6604-6619. doi: 10.1039/d4nr03471f.

Abstract

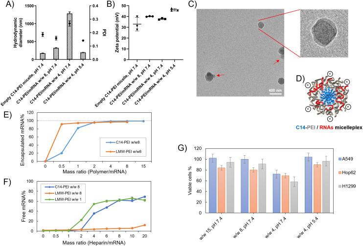
CRISPR-Cas9 has emerged as a highly effective and customizable genome editing tool, holding significant promise for the treatment of KRAS mutations in lung cancer. In this study, we introduce a novel micelleplex, named C14-PEI, designed to co-deliver Cas9 mRNA and sgRNA efficiently to excise the mutated KRAS allele in lung cancer cells. C14-PEI is synthesised from 1,2-epoxytetradecane and branched PEI 600 Da a ring-opening reaction. The resulting C14-PEI has a critical micelle concentration (CMC) of approximately 20.86 ± 0.15 mg L, indicating its ability to form stable micelles at low concentrations. C14-PEI efficiently encapsulates mRNA into micelleplexes through electrostatic interactions. When the mass ratio is 8 (w/w 8), the C14-PEI formulation exhibits conducive properties, which showed encapsulation efficiency of eGFP mRNA at 99% and led to a 130-fold increase in eGFP expression in A549 cells compared to untreated cells, demonstrating the robust delivery and expression capability of the micelleplexes. Importantly, toxicity tests using intracellular reduction of a tetrazolium salt revealed no significant cytotoxicity, underscoring the biocompatibility of C14-PEI. C14-PEI also shows high efficiency in co-encapsulating Cas9 mRNA and sgRNA, as confirmed by agarose gel electrophoresis. At an sgRNA to Cas9 mRNA molar ratio of 10, the micelleplexes successfully mediate the cutting of mutated KRAS with an indel efficiency exceeding 60%, as determined by the T7 Endonuclease I (T7EI) assay. Droplet digital polymerase chain reaction (ddPCR) further demonstrates that the gene editing efficiency, measured by edited gene copies, is 48.5% in the w/w 4 group and 37.8% in the w/w 8 group. Treatment with C14-PEI micelleplexes containing Cas9 mRNA and sgRNA targeting the KRAS G12S mutation significantly impairs the migration capability of A549 cells and increases apoptosis rates. These findings suggest that C14-PEI effectively disrupts KRAS signalling pathways, leading to reduced tumor cell proliferation and enhanced cell death.

摘要

CRISPR-Cas9已成为一种高效且可定制的基因组编辑工具,在治疗肺癌中的KRAS突变方面具有重大前景。在本研究中,我们引入了一种名为C14-PEI的新型胶束复合物,旨在将Cas9 mRNA和sgRNA高效共递送,以切除肺癌细胞中的突变KRAS等位基因。C14-PEI由1,2-环氧十四烷和600 Da的支链PEI通过开环反应合成。所得的C14-PEI临界胶束浓度(CMC)约为20.86±0.15 mg/L,表明其在低浓度下形成稳定胶束的能力。C14-PEI通过静电相互作用将mRNA有效地包裹到胶束复合物中。当质量比为8(w/w 8)时,C14-PEI制剂表现出有利的特性,eGFP mRNA的包封率为99%,与未处理的细胞相比,A549细胞中eGFP表达增加了130倍,证明了胶束复合物强大的递送和表达能力。重要的是,使用四唑盐细胞内还原进行的毒性测试显示无明显细胞毒性,突出了C14-PEI的生物相容性。琼脂糖凝胶电泳证实,C14-PEI在共包裹Cas9 mRNA和sgRNA方面也表现出高效性。在sgRNA与Cas9 mRNA摩尔比为10时,通过T7核酸内切酶I(T7EI)测定,胶束复合物成功介导了突变KRAS的切割,插入缺失效率超过60%。液滴数字聚合酶链反应(ddPCR)进一步证明,以编辑基因拷贝数衡量,基因编辑效率在w/w 4组中为48.5%,在w/w 8组中为37.8%。用含有靶向KRAS G12S突变的Cas9 mRNA和sgRNA的C14-PEI胶束复合物处理显著损害了A549细胞的迁移能力并增加了凋亡率。这些发现表明,C14-PEI有效地破坏了KRAS信号通路,导致肿瘤细胞增殖减少和细胞死亡增加。

https://cdn.ncbi.nlm.nih.gov/pmc/blobs/546b/11751667/742065771342/d4nr03471f-f1.jpg

文献AI研究员

20分钟写一篇综述,助力文献阅读效率提升50倍。

立即体验

用中文搜PubMed

大模型驱动的PubMed中文搜索引擎

马上搜索

文档翻译

学术文献翻译模型,支持多种主流文档格式。

立即体验