Suppr超能文献

通过特定循环基因对前列腺癌患者进行分层的临床意义。

Clinical significance of stratifying prostate cancer patients through specific circulating genes.

作者信息

Derderian Seta, Jarry Edouard, Santos Arynne, Vesval Quentin, Hamel Lucie, Sanchez-Salas Rafael, Rompré-Brodeur Alexis, Kassouf Wassim, Rajan Raghu, Brimo Fadi, Duclos Marie, Aprikian Armen, Chevalier Simone

机构信息

Urologic Oncology Research Group, Cancer Research Program, Research Institute of the McGill University Health Center, Montreal, Canada.

Department of Surgery (Urology Division), McGill University, Montreal, Canada.

出版信息

Mol Oncol. 2025 May;19(5):1310-1331. doi: 10.1002/1878-0261.13805. Epub 2025 Jan 22.

Abstract

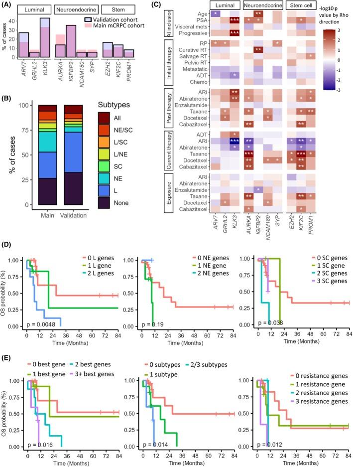
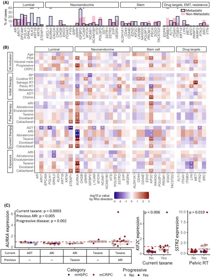
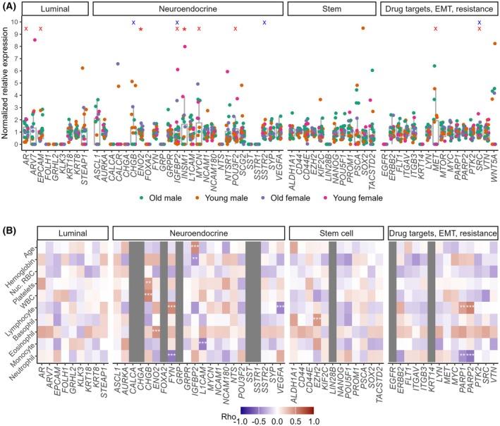
Patient stratification remains a challenge for optimal treatment of prostate cancer (PCa). This clinical heterogeneity implies intra-tumoural heterogeneity, with different prostate epithelial cell subtypes not all targeted by current treatments. We reported that such cell subtypes are traceable in liquid biopsies through representative transcripts. Expanding on this concept, we included 57 genes representing cell subtypes, drug targets and relevant to resistance as non-invasive biomarkers for stratification. This panel was tested by RT-qPCR (quantitative reverse transcription polymerase chain reaction) in blood of controls and different categories of PCa patients. Overall, circulating transcripts showed predictive value throughout the disease. Those with aggressive pathological features such as intra-ductal carcinoma at diagnosis showed more genes over-expressed. In metastatic patients, signatures of subtypes or resistance were associated with treatments, progression-free survival and overall survival. Altogether, testing markers of cell diversity, an intrinsic feature of tumours, and drug targets via liquid biopsies represents a valuable means to stratify patients and predict responses to current or new therapeutic modalities. Over-expressed drug target genes suggest potential benefit from targeted treatments, justifying new clinical trials to offer patient-tailored strategies to eventually impact on PCa mortality.

摘要

患者分层仍然是前列腺癌(PCa)优化治疗面临的一项挑战。这种临床异质性意味着肿瘤内存在异质性,不同的前列腺上皮细胞亚型并非都能被当前治疗所靶向。我们曾报道,通过代表性转录本可在液体活检中追踪到这些细胞亚型。在此概念基础上进行拓展,我们纳入了57个代表细胞亚型、药物靶点且与耐药相关的基因,作为用于分层的非侵入性生物标志物。该基因组合通过逆转录定量聚合酶链反应(RT-qPCR)在对照组和不同类型PCa患者的血液中进行检测。总体而言,循环转录本在整个疾病过程中均显示出预测价值。那些具有侵袭性病理特征(如诊断时为导管内癌)的患者,有更多基因过度表达。在转移性患者中,亚型或耐药特征与治疗、无进展生存期和总生存期相关。总之,通过液体活检检测肿瘤的固有特征——细胞多样性标志物以及药物靶点,是对患者进行分层并预测对当前或新治疗模式反应的一种有价值手段。过度表达的药物靶点基因提示可能从靶向治疗中获益,这为开展新的临床试验以提供针对患者的策略从而最终影响PCa死亡率提供了依据。

https://cdn.ncbi.nlm.nih.gov/pmc/blobs/720f/12077267/cffce8461115/MOL2-19-1310-g002.jpg

文献AI研究员

20分钟写一篇综述,助力文献阅读效率提升50倍。

立即体验

用中文搜PubMed

大模型驱动的PubMed中文搜索引擎

马上搜索

文档翻译

学术文献翻译模型,支持多种主流文档格式。

立即体验