Suppr超能文献

探索磷脂酰肌醇蛋白聚糖-3靶向嵌合抗原受体自然杀伤细胞疗法及肝细胞癌潜在的治疗耐药性

Exploring Glypican-3 targeted CAR-NK treatment and potential therapy resistance in hepatocellular carcinoma.

作者信息

Yang Lei, Pham Kien, Xi Yibo, Wu Qunfeng, Liu Dongfang, Robertson Keith D, Liu Chen

机构信息

Department of Pathology, Yale School of Medicine, Yale University, New Haven, Connecticut, United States of America.

Department of Pathology and Laboratory Medicine, New Jersey Medical School, Rutgers University, Newark, New Jersey, United States of America.

出版信息

PLoS One. 2025 Jan 22;20(1):e0317401. doi: 10.1371/journal.pone.0317401. eCollection 2025.

Abstract

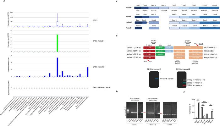
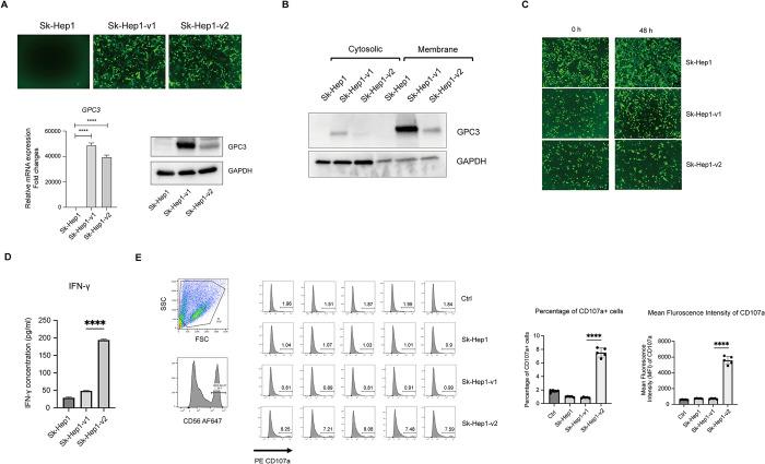
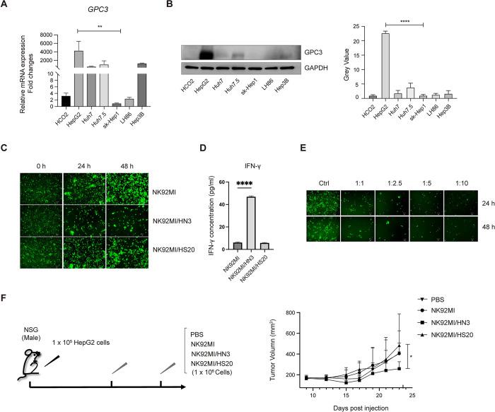
Hepatocellular carcinoma (HCC) is the most prevalent form of primary liver cancer and the second leading cause of cancer-related mortality globally. Despite advancements in current HCC treatment, it remains a malignancy with poor prognosis. Therefore, developing novel treatment options for patients with HCC is urgently needed. Chimeric antigen receptor (CAR)-modified natural killer (NK) cells have demonstrated potent anti-tumor effects, making them as a promising immunotherapy strategy for cancer treatment. Glypican-3 (GPC3), a cell surface oncofetal glycoprotein, is highly expressed in most HCC tissues, but not in normal tissues, and functions as a key driver of carcinogenesis. Given its high expression level on the cell surface, GPC3 is considered as an attractive immunotherapy target for HCC. In this study, two GPC3-specific CAR-NK cells, NK92MI/HN3 and NK92MI/HS20, were established using NK92MI cells, a modified IL-2-independent NK cell line. These cell lines were engineered with third generation GPC3-specific CARs, and their activities were subsequently evaluated in the treatment of HCC. We found that NK92MI/HN3 cells, rather than NK92MI/HS20 cells, exhibited a significant cytotoxicity effect against GPC3+ HepG2 cells in vitro and efficiently suppressed tumor growth in a xenograft model using NSG mice. In addition, irradiated NK92MI/HN3 cells displayed similar anti-tumor efficacy to unirradiated NK92MI/HN3 cells. Furthermore, we observed that NK92MI/HN3 cells showed higher killing activity against the GPC3 isoform 2 overexpression cell line (Sk-Hep1-v2) than those with GPC3 isoform 1 overexpression cell line (Sk-Hep1-v1). This suggest that the presence of different GPC3 isoforms in HCC may impact the cytotoxicity activity of NK92MI/HN3 cells and potentially influence therapeutic outcomes. These findings highlight the effective anti-HCC effects of NK92MI/HN3 cells and reveal the role of GPC3 isoforms in influencing therapy outcomes, suggesting that isoform analysis should be considered to optimize CAR-NK therapies to improve patient outcomes.

摘要

肝细胞癌(HCC)是原发性肝癌最常见的形式,也是全球癌症相关死亡的第二大主要原因。尽管目前肝癌治疗取得了进展,但它仍然是一种预后不良的恶性肿瘤。因此,迫切需要为肝癌患者开发新的治疗方案。嵌合抗原受体(CAR)修饰的自然杀伤(NK)细胞已显示出强大的抗肿瘤作用,使其成为一种有前途的癌症免疫治疗策略。磷脂酰肌醇蛋白聚糖-3(GPC3)是一种细胞表面癌胚糖蛋白,在大多数肝癌组织中高表达,但在正常组织中不表达,是致癌作用的关键驱动因素。鉴于其在细胞表面的高表达水平,GPC3被认为是肝癌有吸引力的免疫治疗靶点。在本研究中,使用NK92MI细胞(一种改良的不依赖白细胞介素-2的NK细胞系)建立了两种GPC3特异性CAR-NK细胞系NK92MI/HN3和NK92MI/HS20。这些细胞系用第三代GPC3特异性CAR进行工程改造,随后评估它们在肝癌治疗中的活性。我们发现,NK92MI/HN3细胞而非NK92MI/HS20细胞在体外对GPC3+HepG2细胞表现出显著的细胞毒性作用,并在使用NSG小鼠的异种移植模型中有效抑制肿瘤生长。此外,经辐照的NK92MI/HN3细胞显示出与未辐照的NK92MI/HN3细胞相似的抗肿瘤疗效。此外,我们观察到NK92MI/HN3细胞对GPC3亚型2过表达细胞系(Sk-Hep1-v2)的杀伤活性高于GPC3亚型1过表达细胞系(Sk-Hep1-v1)。这表明肝癌中不同GPC3亚型的存在可能影响NK92MI/HN3细胞的细胞毒性活性,并可能影响治疗结果。这些发现突出了NK92MI/HN3细胞有效的抗肝癌作用,并揭示了GPC3亚型在影响治疗结果中的作用,表明应考虑亚型分析以优化CAR-NK疗法,改善患者预后。

https://cdn.ncbi.nlm.nih.gov/pmc/blobs/f149/11753693/6c6fa843881d/pone.0317401.g001.jpg

文献AI研究员

20分钟写一篇综述,助力文献阅读效率提升50倍。

立即体验

用中文搜PubMed

大模型驱动的PubMed中文搜索引擎

马上搜索

文档翻译

学术文献翻译模型,支持多种主流文档格式。

立即体验