Suppr超能文献

肿瘤微环境中通过线粒体转移实现的免疫逃逸。

Immune evasion through mitochondrial transfer in the tumour microenvironment.

作者信息

Ikeda Hideki, Kawase Katsushige, Nishi Tatsuya, Watanabe Tomofumi, Takenaga Keizo, Inozume Takashi, Ishino Takamasa, Aki Sho, Lin Jason, Kawashima Shusuke, Nagasaki Joji, Ueda Youki, Suzuki Shinichiro, Makinoshima Hideki, Itami Makiko, Nakamura Yuki, Tatsumi Yasutoshi, Suenaga Yusuke, Morinaga Takao, Honobe-Tabuchi Akiko, Ohnuma Takehiro, Kawamura Tatsuyoshi, Umeda Yoshiyasu, Nakamura Yasuhiro, Kiniwa Yukiko, Ichihara Eiki, Hayashi Hidetoshi, Ikeda Jun-Ichiro, Hanazawa Toyoyuki, Toyooka Shinichi, Mano Hiroyuki, Suzuki Takuji, Osawa Tsuyoshi, Kawazu Masahito, Togashi Yosuke

机构信息

Division of Cell Therapy, Chiba Cancer Center Research Institute, Chiba, Japan.

Department of Respirology, Graduate School of Medicine, Chiba University, Chiba, Japan.

出版信息

Nature. 2025 Feb;638(8049):225-236. doi: 10.1038/s41586-024-08439-0. Epub 2025 Jan 22.

Abstract

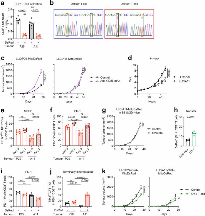
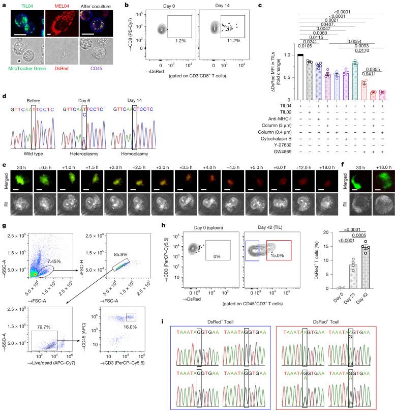
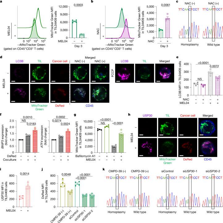
Cancer cells in the tumour microenvironment use various mechanisms to evade the immune system, particularly T cell attack. For example, metabolic reprogramming in the tumour microenvironment and mitochondrial dysfunction in tumour-infiltrating lymphocytes (TILs) impair antitumour immune responses. However, detailed mechanisms of such processes remain unclear. Here we analyse clinical specimens and identify mitochondrial DNA (mtDNA) mutations in TILs that are shared with cancer cells. Moreover, mitochondria with mtDNA mutations from cancer cells are able to transfer to TILs. Typically, mitochondria in TILs readily undergo mitophagy through reactive oxygen species. However, mitochondria transferred from cancer cells do not undergo mitophagy, which we find is due to mitophagy-inhibitory molecules. These molecules attach to mitochondria and together are transferred to TILs, which results in homoplasmic replacement. T cells that acquire mtDNA mutations from cancer cells exhibit metabolic abnormalities and senescence, with defects in effector functions and memory formation. This in turn leads to impaired antitumour immunity both in vitro and in vivo. Accordingly, the presence of an mtDNA mutation in tumour tissue is a poor prognostic factor for immune checkpoint inhibitors in patients with melanoma or non-small-cell lung cancer. These findings reveal a previously unknown mechanism of cancer immune evasion through mitochondrial transfer and can contribute to the development of future cancer immunotherapies.

摘要

肿瘤微环境中的癌细胞利用多种机制逃避免疫系统,尤其是T细胞攻击。例如,肿瘤微环境中的代谢重编程和肿瘤浸润淋巴细胞(TILs)中的线粒体功能障碍会损害抗肿瘤免疫反应。然而,这些过程的详细机制仍不清楚。在这里,我们分析临床标本并鉴定出TILs中与癌细胞共有的线粒体DNA(mtDNA)突变。此外,来自癌细胞的带有mtDNA突变的线粒体能够转移到TILs中。通常,TILs中的线粒体很容易通过活性氧进行线粒体自噬。然而,从癌细胞转移来的线粒体不会发生线粒体自噬,我们发现这是由于线粒体自噬抑制分子的作用。这些分子附着在线粒体上并一起转移到TILs中,导致同质替代。从癌细胞获得mtDNA突变的T细胞表现出代谢异常和衰老,效应器功能和记忆形成存在缺陷。这反过来又导致体内外抗肿瘤免疫受损。因此,肿瘤组织中mtDNA突变的存在是黑色素瘤或非小细胞肺癌患者免疫检查点抑制剂预后不良的一个因素。这些发现揭示了一种以前未知的通过线粒体转移实现癌症免疫逃逸的机制,并有助于未来癌症免疫疗法的发展。

https://cdn.ncbi.nlm.nih.gov/pmc/blobs/cc5c/11798832/84f08667b971/41586_2024_8439_Fig1_HTML.jpg

文献AI研究员

20分钟写一篇综述,助力文献阅读效率提升50倍。

立即体验

用中文搜PubMed

大模型驱动的PubMed中文搜索引擎

马上搜索

文档翻译

学术文献翻译模型,支持多种主流文档格式。

立即体验