Suppr超能文献

肠源性毒素甲基丙二酸通过调节Wnt/β-连环蛋白信号通路加重尿毒症大鼠钙磷代谢紊乱的机制

The mechanism of enterogenous toxin methylmalonic acid aggravating calcium-phosphorus metabolic disorder in uremic rats by regulating the Wnt/β-catenin pathway.

作者信息

Fan Xing, Li Jing, Gao Yan, Li Lin, Zhang Haisong, Bi Zhaoyu

机构信息

Department of Nephrology, The Affiliated Hospital of Hebei University, No. 212 Yuhua East Road, Lianchi District, Baoding, 071000, Hebei Province, China.

Key Laboratory of Bone Metabolism and Physiology in Chronic Kidney Disease of Hebei Province, No. 212 Yuhua East Road, Lianchi District, Baoding, 071000, Hebei Province, China.

出版信息

Mol Med. 2025 Jan 22;31(1):19. doi: 10.1186/s10020-025-01067-y.

Abstract

BACKGROUND

Uremia (UR) is caused by increased UR-related toxins in the bloodstream. We explored the mechanism of enterogenous toxin methylmalonic acid (MMA) in calcium-phosphorus metabolic disorder in UR rats via the Wnt/β-catenin pathway.

METHODS

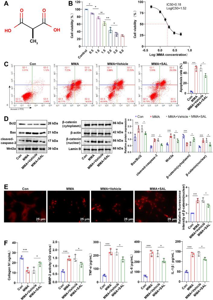
The UR rat model was established by 5/6 nephrectomy. The fecal bacteria of UR rats were transplanted into Sham rats. Sham rats were injected with exogenous MMA or Salinomycin (SAL). Pathological changes in renal/colon tissues were analyzed. MMA concentration, levels of renal function indicators, serum inflammatory factors, Ca/P, and parathyroid hormone, intestinal flora structure, fecal metabolic profile, intestinal permeability, and glomerular filtration rate (GFR) were assessed. Additionally, rat glomerular podocytes were cultured, with cell viability and apoptosis measured.

RESULTS

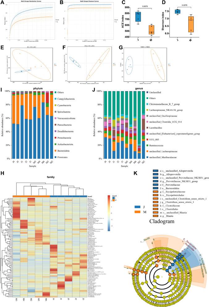
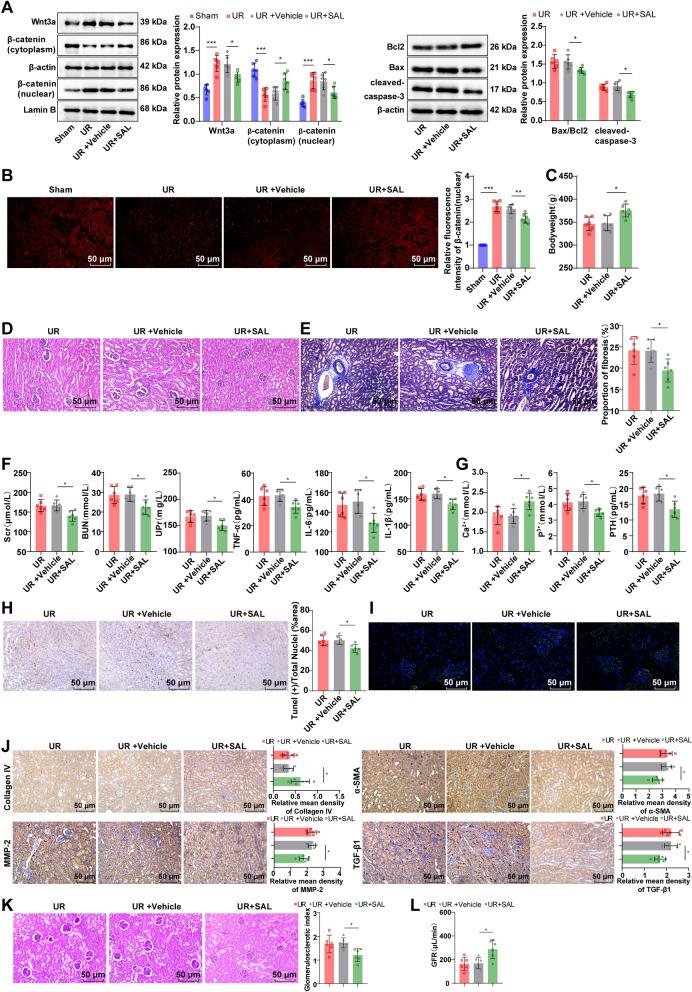
Intestinal flora richness and diversity in UR rats were decreased, along with unbalanced flora structure. Among the screened 133 secondary differential metabolites, the MMA concentration rose, showing the most significant difference. UR rat fecal transplantation caused elevated MMA concentration in the serum and renal tissues of Sham rats. The intestinal flora metabolite MMA or exogenous MMA promoted intestinal barrier impairment, increased intestinal permeability, induced glomerular podocyte loss, and reduced GFR, causing calcium-phosphorus metabolic disorder. The intestinal flora metabolite MMA or exogenous MMA induced inflammatory responses and facilitated glomerular podocyte apoptosis by activating the Wnt/β-catenin pathway, which could be counteracted by repressing the Wnt/β-catenin pathway.

CONCLUSIONS

Enterogenous toxin MMA impelled intestinal barrier impairment in UR rats, enhanced intestinal permeability, and activated the Wnt/β-catenin pathway to induce glomerular podocyte loss and reduce GFR, thus aggravating calcium-phosphorus metabolic disorder.

摘要

背景

尿毒症(UR)是由血液中与UR相关的毒素增加所致。我们通过Wnt/β-连环蛋白通路探讨了肠源性毒素甲基丙二酸(MMA)在UR大鼠钙磷代谢紊乱中的作用机制。

方法

通过5/6肾切除术建立UR大鼠模型。将UR大鼠的粪便细菌移植到假手术大鼠体内。给假手术大鼠注射外源性MMA或盐霉素(SAL)。分析肾/结肠组织的病理变化。评估MMA浓度、肾功能指标水平、血清炎症因子、钙/磷、甲状旁腺激素、肠道菌群结构、粪便代谢谱、肠道通透性和肾小球滤过率(GFR)。此外,培养大鼠肾小球足细胞,检测细胞活力和凋亡情况。

结果

UR大鼠肠道菌群的丰富度和多样性降低,菌群结构失衡。在筛选出的133种二级差异代谢产物中,MMA浓度升高,差异最为显著。UR大鼠粪便移植导致假手术大鼠血清和肾组织中MMA浓度升高。肠道菌群代谢产物MMA或外源性MMA促进肠道屏障损伤,增加肠道通透性,导致肾小球足细胞丢失,降低GFR,引起钙磷代谢紊乱。肠道菌群代谢产物MMA或外源性MMA通过激活Wnt/β-连环蛋白通路诱导炎症反应,促进肾小球足细胞凋亡,抑制Wnt/β-连环蛋白通路可抵消这种作用。

结论

肠源性毒素MMA促使UR大鼠肠道屏障损伤,增强肠道通透性,激活Wnt/β-连环蛋白通路,导致肾小球足细胞丢失,降低GFR,从而加重钙磷代谢紊乱。

https://cdn.ncbi.nlm.nih.gov/pmc/blobs/608c/11756144/77c2c75e746e/10020_2025_1067_Fig1_HTML.jpg

文献AI研究员

20分钟写一篇综述,助力文献阅读效率提升50倍。

立即体验

用中文搜PubMed

大模型驱动的PubMed中文搜索引擎

马上搜索

文档翻译

学术文献翻译模型,支持多种主流文档格式。

立即体验