Suppr超能文献

敲除IL4I1会影响巨噬细胞,从而改善CD19嵌合抗原受体T细胞(CAR-T)联合程序性死亡蛋白1(PD-1)抑制剂治疗复发/难治性弥漫性大B细胞淋巴瘤的疗效不佳问题。

Knockout IL4I1 affects macrophages to improve poor efficacy of CD19 CAR-T combined with PD-1 inhibitor in relapsed/refractory diffuse large B-cell lymphoma.

作者信息

Zhang Rui, Zhang Yi, Xiao Hairong, Liu Qingxi, Zhao Mingfeng

机构信息

Department of Hematology, Tianjin First Central Hospital, Tianjin, China.

Department of Hematology, First Center Clinic College of Tianjin Medical University, Tianjin, China.

出版信息

J Transl Med. 2025 Jan 22;23(1):105. doi: 10.1186/s12967-024-06028-3.

Abstract

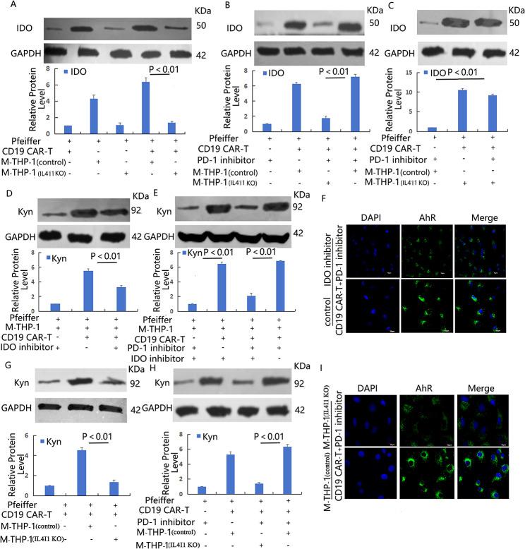
Chimeric antigen receptor (CAR) T-cell therapy plays a critical role in the treatment of B-cell hematologic malignancies. The combination of PD-1 inhibitors and CAR-T has shown encouraging results in treating patients with relapsed/refractory (R/R) diffuse large B-cell lymphoma (DLBCL). However, there are still cases where treatment is ineffective. This study aimed to investigate the role of IL4I1 in the poor efficacy of CD19 CAR-T combined with PD-1 inhibitors in R/R DLBCL and to explore potential mechanisms. Transcriptomic and metabolomic correlation analyses were performed on tumor tissue from DLBCL patients. We employed an in vitro co-culture system consisting of Pfeiffer cells, CD19 CAR-T and macrophages to investigate the underlying mechanisms. It was found that IL4I1 levels were significantly increased in the tumor tissues of R/R DLBCL patients compared to responders. Correlation analysis revealed a positive association between IL4I1 and tryptophan (Trp)-kynurenic acid (Kyn) related metabolites. In the in vitro co-culture model, the presence of IL4I1 inhibited the cytotoxicity of CAR-T cells. Depletion of IL4I1 disrupted the IDO-AHR-Kyn signaling pathway, thereby enhancing the effectiveness of PD-1 inhibitors in combination with CD19 CAR-T for DLBCL treatment. CAR-T-mediated cytotoxicity was significantly inhibited when IL4I1 was present in the in vitro co-culture model. These findings suggest that IL4I1 may be a contributing factor to poor prognosis in R/R DLBCL patients. IL4I1 expression enhances immunosuppression via the IDO-AHR-Kyn pathway, inhibiting the effectiveness of PD-1 inhibitors combined with CD19 CAR-T. Therefore, suppression of IL4I1 may represent a potential target for combination therapy in DLBCL.

摘要

嵌合抗原受体(CAR)T细胞疗法在B细胞血液系统恶性肿瘤的治疗中发挥着关键作用。PD-1抑制剂与CAR-T的联合应用在治疗复发/难治性(R/R)弥漫性大B细胞淋巴瘤(DLBCL)患者方面已显示出令人鼓舞的结果。然而,仍有治疗无效的病例。本研究旨在探讨IL4I1在R/R DLBCL患者中CD19 CAR-T联合PD-1抑制剂疗效不佳中的作用,并探索潜在机制。对DLBCL患者的肿瘤组织进行了转录组和代谢组相关性分析。我们采用了由Pfeiffer细胞、CD19 CAR-T和巨噬细胞组成的体外共培养系统来研究潜在机制。结果发现,与有反应者相比,R/R DLBCL患者肿瘤组织中的IL4I1水平显著升高。相关性分析显示IL4I1与色氨酸(Trp)-犬尿氨酸(Kyn)相关代谢产物之间呈正相关。在体外共培养模型中,IL4I1的存在抑制了CAR-T细胞的细胞毒性。IL4I1的缺失破坏了吲哚胺2,3-双加氧酶(IDO)-芳香烃受体(AHR)-犬尿氨酸信号通路,从而增强了PD-1抑制剂与CD19 CAR-T联合治疗DLBCL的有效性。当体外共培养模型中存在IL4I1时,CAR-T介导的细胞毒性受到显著抑制。这些发现表明,IL4I1可能是R/R DLBCL患者预后不良的一个因素。IL4I1表达通过IDO-AHR-Kyn途径增强免疫抑制,抑制PD-1抑制剂与CD19 CAR-T联合治疗的有效性。因此,抑制IL4I1可能代表DLBCL联合治疗的一个潜在靶点。

https://cdn.ncbi.nlm.nih.gov/pmc/blobs/7827/11752997/94596ccef5f9/12967_2024_6028_Fig1_HTML.jpg

文献AI研究员

20分钟写一篇综述,助力文献阅读效率提升50倍。

立即体验

用中文搜PubMed

大模型驱动的PubMed中文搜索引擎

马上搜索

文档翻译

学术文献翻译模型,支持多种主流文档格式。

立即体验