Suppr超能文献

一项基于居家隔离模型的蛋白质组学研究确定了与腺样体肥大相关的NQO1和炎症通路。

A Proteomic Study Based on Home Quarantine Model Identifies NQO1 and Inflammation Pathways Involved in Adenoid Hypertrophy.

作者信息

Chen Penghui, Hou Shule, Pang Xiuhong, Li Lei, Wei Wei

机构信息

Department of Otorhinolaryngology-Head and Neck Surgery, Xinhua Hospital, Shanghai Jiao Tong University School of Medicine, Shanghai, People's Republic of China.

Ear Institute, Shanghai Jiao Tong University School of Medicine, Shanghai, People's Republic of China.

出版信息

J Inflamm Res. 2025 Jan 17;18:723-735. doi: 10.2147/JIR.S492921. eCollection 2025.

Abstract

BACKGROUND

Adenoid hypertrophy is a common disorder of childhood, and has an unclear pathogenesis. At the beginning of the COVID-19 pandemic, there was a significant reduction in the incidence of adenoid hypertrophy in children under long-term home quarantine, providing a rare research model to explore the pathogenesis and treatment targets of adenoidal hypertrophy in children.

METHODOLOGY

Before and during the home quarantine period, adenoids that underwent surgery were detected using label-free proteomics. Differences in protein expression were analyzed using Gene Ontology, the Kyoto Encyclopedia of Genes and Genomes, Gene Set Enrichment Analysis, Protein-protein interaction, and immunohistochemistry analysis.

RESULTS

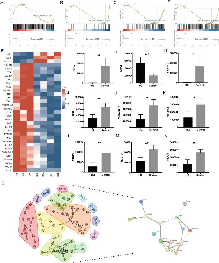
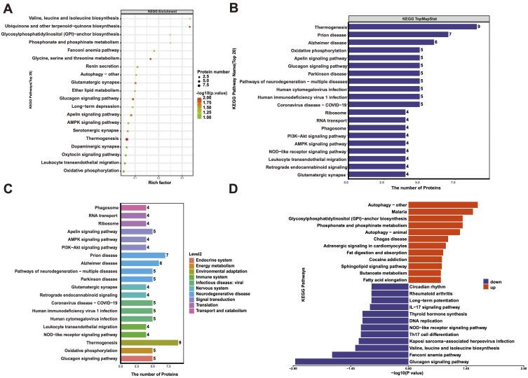
Long-term home quarantine had a profound impact on the proteomics of pediatric adenoids, with up-regulated and down-regulated proteins of 28 and 92 downregulated proteins, respectively. Functional enrichment analysis showed that the differentially expressed proteins were mainly enriched in pathways such as leukocyte activation, inflammatory response, IL-1 production, Th17 cell differentiation, and IL-17 signaling. In the home quarantine group, inflammation-related proteins (TNF-α, IL-6), CD36, and S100A2, were considerably reduced, whereas NQO1 levels increased significantly, potentially alleviating adenoid hypertrophy. NQO1, CD36, NDUFS8, and NDUFAF2 exhibited strong interactions.

CONCLUSION

This study identified some candidate differential proteins, such as NQO1, CD36, S100A2, and the inflammation pathways involved in adenoid hypertrophy in preschool children.

摘要

背景

腺样体肥大是儿童常见疾病,其发病机制尚不清楚。在新冠疫情初期,长期居家隔离的儿童腺样体肥大发病率显著降低,为探索儿童腺样体肥大的发病机制和治疗靶点提供了难得的研究模型。

方法

在居家隔离期前后,对接受手术的腺样体进行无标记蛋白质组学检测。使用基因本体论、京都基因与基因组百科全书、基因集富集分析、蛋白质-蛋白质相互作用和免疫组织化学分析来分析蛋白质表达差异。

结果

长期居家隔离对小儿腺样体蛋白质组学有深远影响,分别有28种上调蛋白和92种下调蛋白。功能富集分析表明,差异表达蛋白主要富集于白细胞活化、炎症反应、IL-1产生、Th17细胞分化和IL-17信号传导等途径。在居家隔离组中,炎症相关蛋白(TNF-α、IL-6)、CD36和S100A2显著降低,而NQO1水平显著升高,可能缓解腺样体肥大。NQO1、CD36、NDUFS8和NDUFAF2表现出强烈的相互作用。

结论

本研究确定了一些候选差异蛋白,如NQO1、CD36、S100A2以及学龄前儿童腺样体肥大所涉及的炎症途径。

https://cdn.ncbi.nlm.nih.gov/pmc/blobs/e011/11750945/d82bdda68d14/JIR-18-723-g0001.jpg

文献AI研究员

20分钟写一篇综述,助力文献阅读效率提升50倍。

立即体验

用中文搜PubMed

大模型驱动的PubMed中文搜索引擎

马上搜索

文档翻译

学术文献翻译模型,支持多种主流文档格式。

立即体验