Suppr超能文献

探究免疫反应与新型冠状病毒肺炎严重程度之间的关系:一项大型队列回顾性研究

Investigating the relationship between the immune response and the severity of COVID-19: a large-cohort retrospective study.

作者信息

Margiotta Riccardo Giuseppe, Sozio Emanuela, Del Ben Fabio, Beltrami Antonio Paolo, Cesselli Daniela, Comar Marco, Devito Alessandra, Fabris Martina, Curcio Francesco, Tascini Carlo, Sanguinetti Guido

机构信息

Physics Department, International School for Advanced Studies (SISSA), Trieste, Italy.

Infectious Disease Unit, Azienda Sanitaria Universitaria Friuli Centrale (ASU FC), Udine, Italy.

出版信息

Front Immunol. 2025 Jan 8;15:1452638. doi: 10.3389/fimmu.2024.1452638. eCollection 2024.

Abstract

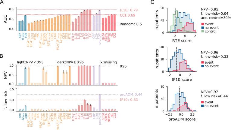
The COVID-19 pandemic has left an indelible mark globally, presenting numerous challenges to public health. This crisis, while disruptive and impactful, has provided a unique opportunity to gather precious clinical data extensively. In this observational, case-control study, we utilized data collected at the Azienda Sanitaria Universitaria Friuli Centrale, Italy, to comprehensively characterize the immuno-inflammatory features in COVID-19 patients. Specifically, we employed multicolor flow cytometry, cytokine assays, and inflammatory biomarkers to elucidate the interplay between the infectious agent and the host's immune status. We characterized immuno-inflammatory profiles within the first 72 hours of hospital admission, stratified by age, disease severity, and time elapsed since symptom onset. Our findings indicate that patients admitted to the hospital shortly after symptom onset exhibit a distinct pattern compared to those who arrive later, characterized by a more active immune response and heightened cytokine activity, but lower markers of tissue damage. We used univariate and multivariate logistic regression models to identify informative markers for outcome severity. Predictors incorporating the immuno-inflammatory features significantly outperformed standard baselines, identifying up to 59% of patients with positive outcomes while maintaining a false omission rate as low as 4%. Overall, our study sheds light on the immuno-inflammatory aspects observed in COVID-19 patients prior to vaccination, providing insights for guiding the clinical management of first-time infections by a novel virus.

摘要

新冠疫情在全球留下了不可磨灭的印记,给公共卫生带来了诸多挑战。这场危机虽然具有破坏性和影响力,但也提供了一个广泛收集宝贵临床数据的独特机会。在这项观察性病例对照研究中,我们利用意大利弗留利中央大学卫生机构收集的数据,全面描述新冠患者的免疫炎症特征。具体而言,我们采用多色流式细胞术、细胞因子检测和炎症生物标志物来阐明感染因子与宿主免疫状态之间的相互作用。我们在入院后的头72小时内,按年龄、疾病严重程度和症状出现后的时间对免疫炎症特征进行了分层描述。我们的研究结果表明,症状出现后不久入院的患者与晚些入院的患者表现出不同的模式,其特点是免疫反应更活跃、细胞因子活性更高,但组织损伤标志物较低。我们使用单变量和多变量逻辑回归模型来确定与预后严重程度相关的信息性标志物。纳入免疫炎症特征的预测指标显著优于标准基线指标,能够识别出高达59%的预后良好患者,同时将假遗漏率保持在低至4%的水平。总体而言,我们的研究揭示了接种疫苗前新冠患者中观察到的免疫炎症方面的情况,为指导新型病毒首次感染的临床管理提供了见解。

https://cdn.ncbi.nlm.nih.gov/pmc/blobs/5b0a/11750771/afb55998b481/fimmu-15-1452638-g001.jpg

文献AI研究员

20分钟写一篇综述,助力文献阅读效率提升50倍。

立即体验

用中文搜PubMed

大模型驱动的PubMed中文搜索引擎

马上搜索

文档翻译

学术文献翻译模型,支持多种主流文档格式。

立即体验