Suppr超能文献

多组学分析与实验验证揭示非梗阻性无精子症患者睾丸脂肪酸代谢紊乱

Multi-omics analysis and experimental verification reveal testicular fatty acid metabolism disorder in non-obstructive azoospermia.

作者信息

Li Zhou, Xiang Yi-Jian, Zou Zhi-Chuan, Feng Yu-Ming, Wang Hui, Chen Wei-Qing, Ge Xie, Ma Jin-Zhao, Jing Jun, Yao Bing

机构信息

Department of Reproductive Medicine, Jinling Hospital, Affiliated Hospital of Medical School, Nanjing University, Nanjing, Jiangsu 210000, China.

State Key Laboratory of Reproductive Medicine and Offspring Health, Nanjing Medicine University, Nanjing, Jiangsu 211166, China.

出版信息

Zool Res. 2025 Jan 18;46(1):177-192. doi: 10.24272/j.issn.2095-8137.2024.223.

Abstract

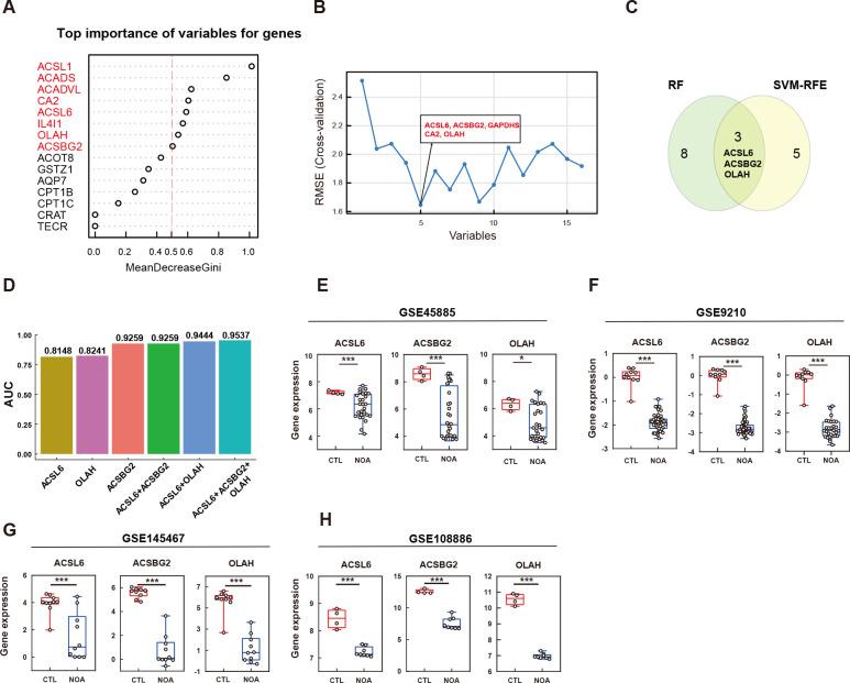
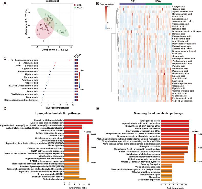
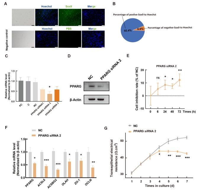
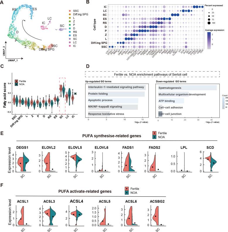
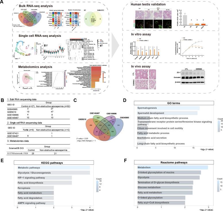
Increasing evidence implicates disruptions in testicular fatty acid metabolism as a contributing factor in non-obstructive azoospermia (NOA), a severe form of male infertility. However, the precise mechanisms linking fatty acid metabolism to NOA pathogenesis have not yet been fully elucidated. Multi-omics analyses, including microarray analysis, single-cell RNA sequencing (scRNA-seq), and metabolomics, were utilized to investigate disruptions in fatty acid metabolism associated with NOA using data from public databases. Results identified , , and as key genes linked to fatty acid metabolism dysregulation, suggesting their potential causative roles in NOA. A marked reduction in omega-3 polyunsaturated fatty acids, especially docosahexaenoic acid (DHA), was observed, potentially contributing to the pathological process of NOA. Sertoli cells in NOA patients exhibited apparent fatty acid metabolic dysfunction, with PPARG identified as a key transcription factor (TF) regulating this process. Functional analyses demonstrated that PPARG is crucial for maintaining blood-testis barrier (BTB) integrity and promoting spermatogenesis via regulation of fatty acid metabolism. These findings reveal the pivotal role of fatty acid metabolism in NOA and identify PPARG as a potential therapeutic target.

摘要

越来越多的证据表明,睾丸脂肪酸代谢紊乱是男性不育的严重形式——非梗阻性无精子症(NOA)的一个促成因素。然而,将脂肪酸代谢与NOA发病机制联系起来的精确机制尚未完全阐明。利用包括微阵列分析、单细胞RNA测序(scRNA-seq)和代谢组学在内的多组学分析,通过公共数据库的数据研究与NOA相关的脂肪酸代谢紊乱。结果确定 、 和 为与脂肪酸代谢失调相关的关键基因,表明它们在NOA中可能具有致病作用。观察到ω-3多不饱和脂肪酸,尤其是二十二碳六烯酸(DHA)显著减少,这可能促成了NOA的病理过程。NOA患者的支持细胞表现出明显的脂肪酸代谢功能障碍,PPARG被确定为调节这一过程的关键转录因子(TF)。功能分析表明,PPARG对于维持血睾屏障(BTB)完整性和通过调节脂肪酸代谢促进精子发生至关重要。这些发现揭示了脂肪酸代谢在NOA中的关键作用,并确定PPARG为潜在的治疗靶点。

https://cdn.ncbi.nlm.nih.gov/pmc/blobs/25bb/11890993/793e03a2406e/zr-46-1-177-1.jpg

文献AI研究员

20分钟写一篇综述,助力文献阅读效率提升50倍。

立即体验

用中文搜PubMed

大模型驱动的PubMed中文搜索引擎

马上搜索

文档翻译

学术文献翻译模型,支持多种主流文档格式。

立即体验