Suppr超能文献

NKp46增强1型天然淋巴细胞的增殖和功能以及抗急性髓系白血病活性。

NKp46 enhances type 1 innate lymphoid cell proliferation and function and anti-acute myeloid leukemia activity.

作者信息

Ma Rui, Li Zhenlong, Tang Hejun, Wu Xiaojin, Tian Lei, Shah Zahir, Liu Ningyuan, Barr Tasha, Zhang Jianying, Wang Sean, Swaminathan Srividya, Marcucci Guido, Peng Yong, Caligiuri Michael A, Yu Jianhua

机构信息

Center for Molecular Oncology, State Key Laboratory of Biotherapy and Cancer Center, West China Hospital, Sichuan University, Chengdu, 610041, China.

Department of Hematology & Hematopoietic Cell Transplantation, City of Hope National Medical Center, Los Angeles, CA, 91010, USA.

出版信息

Nat Commun. 2025 Jan 24;16(1):989. doi: 10.1038/s41467-025-55923-w.

Abstract

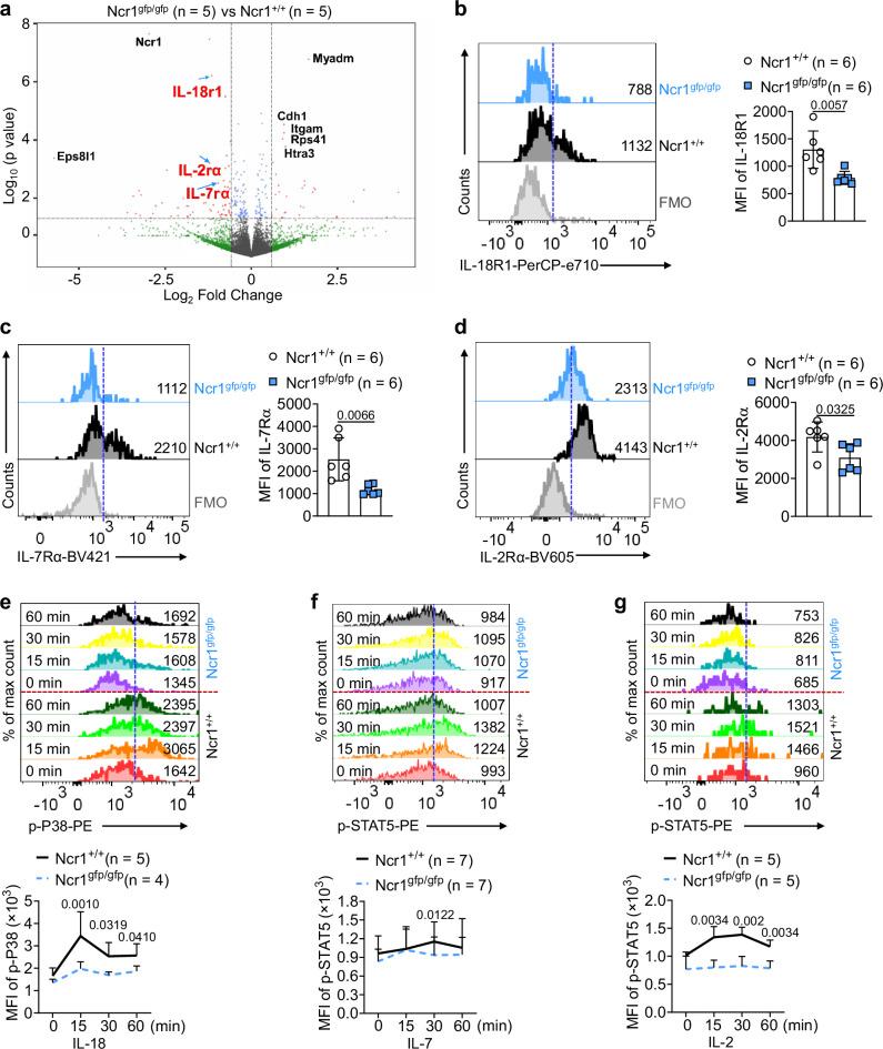
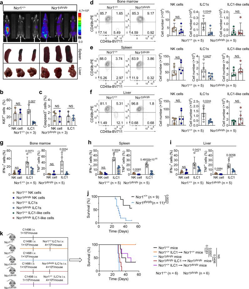
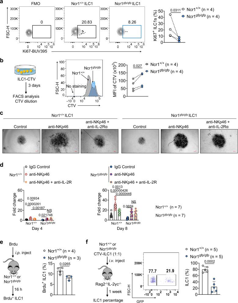
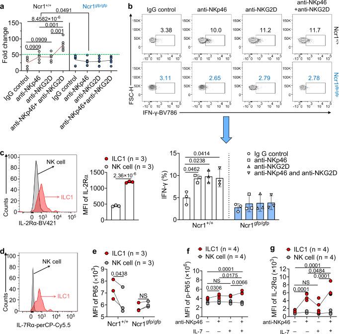
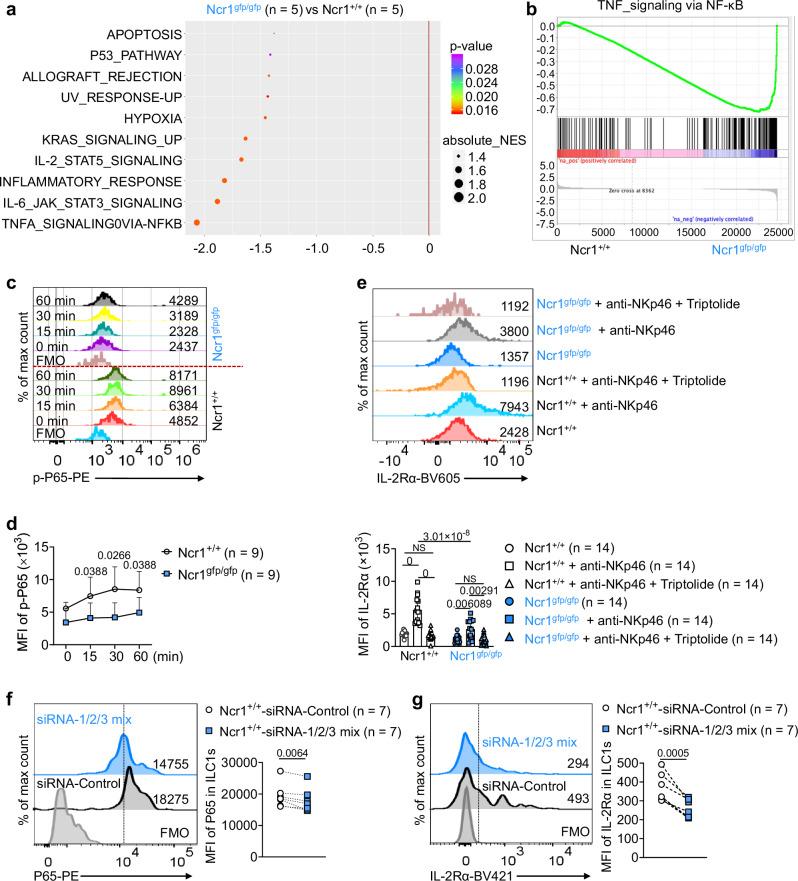
NKp46 is a critical regulator of natural killer (NK) cell immunity, but its function in non-NK innate immune cells remains unclear. Here, we show that NKp46 is indispensable for expressing IL-2 receptor-α (IL-2Rα) by non-NK liver-resident type-1 innate lymphoid cells (ILC1s). Deletion of NKp46 reduces IL-2Rα on ILC1s by downregulating NF-κB signaling, thus impairing ILC1 proliferation and cytotoxicity in vitro and in vivo. The binding of anti-NKp46 antibody to NKp46 triggers the activation of NF-κB, the expression of IL-2Rα, interferon-γ (IFN-γ), tumor necrosis factor (TNF), proliferation, and cytotoxicity. Functionally, NKp46 expressed on mouse ILC1s interacts with tumor cells through cell-cell contact, increasing ILC1 production of IFN-γ and TNF, and enhancing cytotoxicity. In a mouse model of acute myeloid leukemia, deletion of NKp46 impairs the ability of ILC1s to control tumor growth and reduces survival. This can be reversed by injecting NKp46 ILC1s into NKp46 knock-out mice. Human NKp46 ILC1s exhibit stronger cytokine production and cytotoxicity than their NKp46 counterparts, suggesting that NKp46 plays a similar role in humans. These findings identify an NKp46-NF-κB-IL-2Rα axis and suggest that activating NKp46 with an anti-NKp46 antibody may provide a potential strategy for anti-tumor innate immunity.

摘要

NKp46是自然杀伤(NK)细胞免疫的关键调节因子,但其在非NK固有免疫细胞中的功能仍不清楚。在此,我们表明NKp46对于非NK肝脏驻留1型固有淋巴细胞(ILC1s)表达白细胞介素-2受体α(IL-2Rα)是不可或缺的。NKp46的缺失通过下调NF-κB信号传导降低了ILC1s上的IL-2Rα,从而损害了ILC1在体外和体内的增殖及细胞毒性。抗NKp46抗体与NKp46的结合触发NF-κB的激活、IL-2Rα、干扰素-γ(IFN-γ)、肿瘤坏死因子(TNF)的表达、增殖及细胞毒性。在功能上,小鼠ILC1s上表达的NKp46通过细胞间接触与肿瘤细胞相互作用,增加ILC1产生IFN-γ和TNF,并增强细胞毒性。在急性髓系白血病小鼠模型中,NKp46的缺失损害了ILC1s控制肿瘤生长的能力并降低了生存率。将NKp46 ILC1s注射到NKp46基因敲除小鼠中可逆转这种情况。人NKp46 ILC1s比其NKp46缺失的对应物表现出更强的细胞因子产生和细胞毒性,表明NKp46在人类中发挥类似作用。这些发现确定了一个NKp46-NF-κB-IL-2Rα轴,并表明用抗NKp46抗体激活NKp46可能为抗肿瘤固有免疫提供一种潜在策略。

https://cdn.ncbi.nlm.nih.gov/pmc/blobs/241f/11760942/b4e1dfe44480/41467_2025_55923_Fig1_HTML.jpg

文献AI研究员

20分钟写一篇综述,助力文献阅读效率提升50倍。

立即体验

用中文搜PubMed

大模型驱动的PubMed中文搜索引擎

马上搜索

文档翻译

学术文献翻译模型,支持多种主流文档格式。

立即体验