Suppr超能文献

基于乳酸化修饰的多组学机器学习用于肺腺癌的分子分型和预后分析

Multiomic machine learning on lactylation for molecular typing and prognosis of lung adenocarcinoma.

作者信息

Hua Mengmeng, Li Tao

机构信息

Department of Oral and Maxillofacial Surgery, Qilu Hospital of Shandong University, Jinan, Shandong, China.

Department of Respiratory Diseases, Qilu Hospital of Shandong University, No. 107, Culture West Road, Jinan, Shandong, China.

出版信息

Sci Rep. 2025 Jan 24;15(1):3075. doi: 10.1038/s41598-025-87419-4.

Abstract

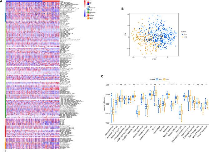
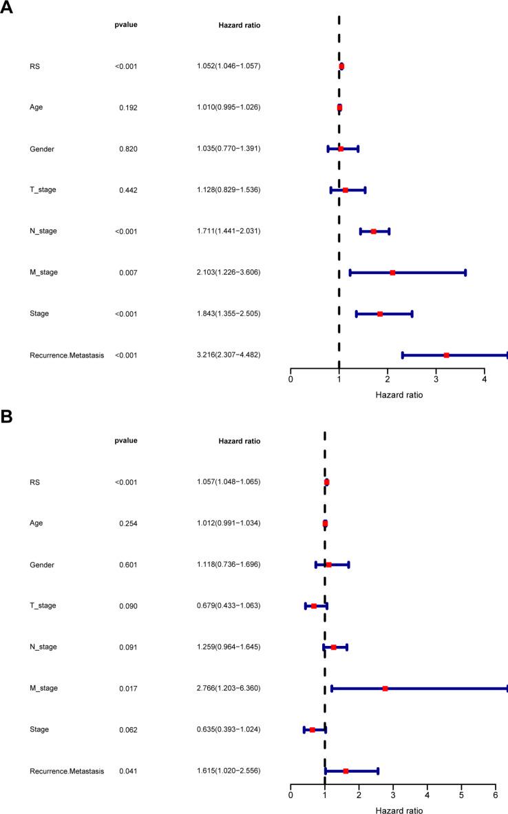
To integrate machine learning and multiomic data on lactylation-related genes (LRGs) for molecular typing and prognosis prediction in lung adenocarcinoma (LUAD). LRG mRNA and long non-coding RNA transcriptomes, epigenetic methylation data, and somatic mutation data from The Cancer Genome Atlas LUAD cohort were analyzed to identify lactylation cancer subtypes (CSs) using 10 multiomics ensemble clustering techniques. The findings were then validated using the GSE31210 and GSE13213 LUAD cohorts. A prognosis model for LUAD was developed using the identified hub LRGs to divide patients into high- and low-risk groups. The effectiveness of this model was validated. We identified two lactylation CSs, which were validated in the GSE31210 and GSE13213 LUAD cohorts. Nine hub LRGs, namely HNRNPC, PPIA, BZW1, GAPDH, H2AFZ, RAN, KIF2C, RACGAP1, and WBP11, were used to construct the prognosis model. In the subsequent prognosis validation, the high-risk group included more patients with stage T3 + 4, N1 + 2 + 3, M1, and III + IV cancer; higher recurrence/metastasis rates; and lower 1, 3, and 5 year overall survival rates. In the oncogenic pathway analysis, most of the oncogenic mutations were detected in the high-risk group. The tumor microenvironment analysis illustrated that immune activity was notably elevated in low-risk patients, indicating they might more strongly respond to immunotherapy than high-risk patients. Further, oncoPredict analysis revealed that low-risk patients have increased sensitivity to chemotherapeutics. Overall, we developed a model that combines multiomic analysis and machine learning for LUAD prognosis. Our findings represent a valuable reference for further understanding the important function of lactylation modification pathways in LUAD progression.

摘要

整合机器学习和乳酸化相关基因(LRGs)的多组学数据,用于肺腺癌(LUAD)的分子分型和预后预测。分析来自癌症基因组图谱LUAD队列的LRG信使核糖核酸和长链非编码核糖核酸转录组、表观遗传甲基化数据和体细胞突变数据,使用10种多组学整合聚类技术识别乳酸化癌症亚型(CSs)。然后使用GSE31210和GSE13213 LUAD队列对结果进行验证。使用鉴定出的核心LRGs建立LUAD的预后模型,将患者分为高风险组和低风险组。验证了该模型的有效性。我们识别出两种乳酸化CSs,并在GSE31210和GSE13213 LUAD队列中得到验证。使用9个核心LRGs,即HNRNPC、PPIA、BZW1、GAPDH、H2AFZ、RAN、KIF2C、RACGAP1和WBP11构建预后模型。在随后的预后验证中,高风险组包括更多T3 + 4期、N1 + 2 + 3期、M1期和III + IV期癌症患者;更高的复发/转移率;以及更低的1年、3年和5年总生存率。在致癌途径分析中,大多数致癌突变在高风险组中被检测到。肿瘤微环境分析表明,低风险患者的免疫活性显著升高,表明他们可能比高风险患者对免疫疗法反应更强。此外,肿瘤预测分析显示低风险患者对化疗药物的敏感性增加。总体而言,我们开发了一种结合多组学分析和机器学习的LUAD预后模型。我们的研究结果为进一步了解乳酸化修饰途径在LUAD进展中的重要作用提供了有价值的参考。

https://cdn.ncbi.nlm.nih.gov/pmc/blobs/d810/11760357/9bf2253d3dc7/41598_2025_87419_Fig1_HTML.jpg

文献AI研究员

20分钟写一篇综述,助力文献阅读效率提升50倍。

立即体验

用中文搜PubMed

大模型驱动的PubMed中文搜索引擎

马上搜索

文档翻译

学术文献翻译模型,支持多种主流文档格式。

立即体验