Suppr超能文献

伏立诺他活性的特征研究 针对…… (原文此处不完整)

Characterization of the Activities of Vorinostat Against .

作者信息

Zeng Ting, Zhou Chun-Xue, Liu Dai-Ang, Zhao Xiao-Yan, An Xu-Dian, Liu Zhi-Rong, Qu Hong-Nan, Han Bing, Zhou Huai-Yu

机构信息

Department of Pathogen Biology, School of Basic Medical Sciences, Cheeloo College of Medicine, Shandong University, Jinan 250012, China.

Shandong Public Health Clinical Center, Cheeloo College of Medicine, Shandong University, Jinan 250012, China.

出版信息

Int J Mol Sci. 2025 Jan 18;26(2):795. doi: 10.3390/ijms26020795.

Abstract

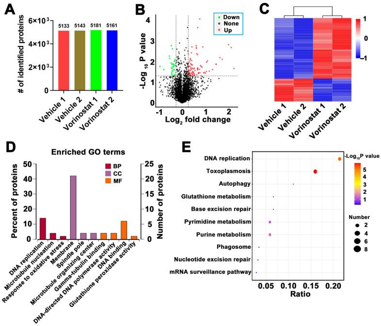
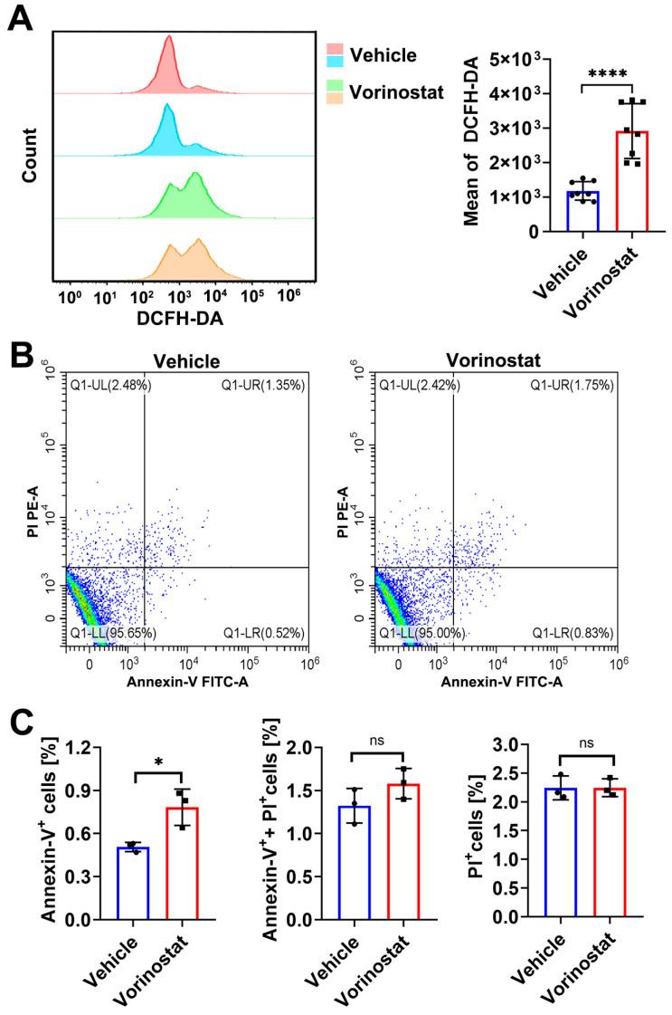
is a globally widespread pathogen of significant veterinary and medical importance, causing abortion or congenital disease in humans and other warm-blooded animals. Nevertheless, the current treatment options are restricted and sometimes result in toxic side effects. Hence, it is essential to discover drugs that demonstrate potent anti- activity. Herein, we found that vorinostat, a pan-HDAC inhibitor, exhibited an IC value of 260.1 nM against the RH strain and a selectivity index (SI) > 800 with respect to HFF cells. Vorinostat disrupted the entire lytic cycle of in vitro. Proteome analysis indicated that vorinostat remarkably perturbed the protein expression of , and proteins involved in "DNA replication" and "membrane" were significantly dysregulated. Furthermore, we found that vorinostat significantly enhanced ROS production and induced parasite apoptosis. Importantly, vorinostat could prolong survival in a murine model. Our findings reveal that vorinostat is effective against both in vitro and in vivo, suggesting its potential as a therapeutic option for human toxoplasmosis.

摘要

是一种在全球广泛传播的病原体,具有重大的兽医和医学意义,可导致人类和其他温血动物流产或先天性疾病。然而,目前的治疗选择有限,有时还会产生毒副作用。因此,发现具有强效抗活性的药物至关重要。在此,我们发现伏立诺他,一种泛组蛋白去乙酰化酶(HDAC)抑制剂,对RH株的IC值为260.1 nM,相对于人包皮成纤维细胞(HFF细胞)的选择性指数(SI)>800。伏立诺他在体外破坏了的整个裂解周期。蛋白质组分析表明,伏立诺他显著扰乱了的蛋白质表达,并且参与“DNA复制”和“膜”的蛋白质显著失调。此外,我们发现伏立诺他显著增强活性氧(ROS)的产生并诱导寄生虫凋亡。重要的是,伏立诺他可以延长小鼠模型的生存期。我们的研究结果表明,伏立诺他在体外和体内均对有效,表明其作为人类弓形虫病治疗选择的潜力。

https://cdn.ncbi.nlm.nih.gov/pmc/blobs/07ab/11765797/91372b58ddde/ijms-26-00795-g001.jpg

文献AI研究员

20分钟写一篇综述,助力文献阅读效率提升50倍。

立即体验

用中文搜PubMed

大模型驱动的PubMed中文搜索引擎

马上搜索

文档翻译

学术文献翻译模型,支持多种主流文档格式。

立即体验