Suppr超能文献

全面的泛癌分析揭示NTN1作为一种免疫浸润风险因素及其在皮肤黑色素瘤中的潜在预后价值。

Comprehensive pan-cancer analysis reveals NTN1 as an immune infiltrate risk factor and its potential prognostic value in SKCM.

作者信息

Luan Fuxiang, Cui Yuying, Huang Ruizhe, Yang Zhuojie, Qiao Shishi

机构信息

The First Affiliated Hospital of Zhengzhou University, No.1 Jianshe Road, Zhengzhou, 450052, Henan, China.

The First Clinical College of Changsha Medical University, Changsha, China.

出版信息

Sci Rep. 2025 Jan 25;15(1):3223. doi: 10.1038/s41598-025-85444-x.

Abstract

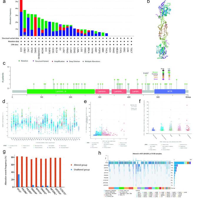
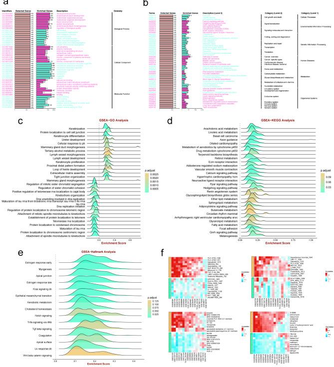
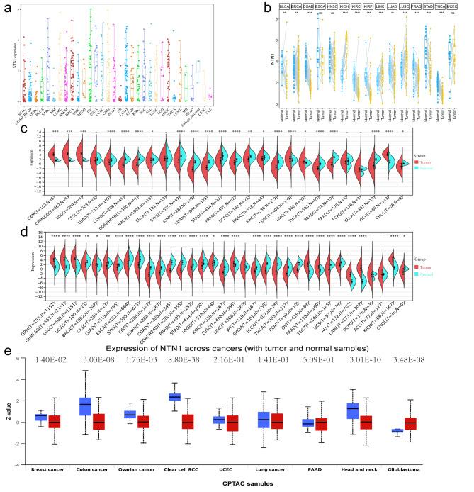
Netrin-1 (NTN1) is a laminin-related secreted protein involved in axon guidance and cell migration. Previous research has established a significant connection between NTN1 and nervous system development. In recent years, mounting evidence indicates that NTN1 also plays a crucial role in tumorigenesis and tumor progression. For instance, inhibiting Netrin-1 has been shown to suppress tumor growth and epithelial-mesenchymal transition (EMT) characteristics in endometrial cancer. To further elucidate the influence of genes on tumors, we utilized a variety of machine learning techniques and found that NTN1 is strongly linked to multiple cancer types, suggesting it as a potential therapeutic target. This study aimed to elucidate the role of NTN1 in pan-cancer using multi-omics data and explore its potential as a prognostic biomarker in SKCM. Analysis of the TCGA, GTEx, and UALCAN databases revealed significant differences in NTN1 expression at both the mRNA and protein levels. Prognostic value was evaluated through univariate Cox regression and Kaplan-Meier methods. Mutation and methylation analyses were conducted using the cBioPortal and SMART databases. We identified genes interacting with and correlated to NTN1 through STRING and GEPIA2, respectively. Subsequently, we performed GO and KEGG enrichment analyses. The results suggested that NTN1 might be involved in crucial biological processes and pathways related to cancer development and progression, including cell adhesion, axon guidance, immune response, and various signaling pathways. We then explored the correlation between NTN1 and immune infiltration as well as immunotherapy using the ESTIMATE package, TIMER2.0, TISIDB, TIDE, TIMSO, and TCIA. The relationship between NTN1 and tumor heterogeneity, stemness, DNA methyltransferases, and MMR genes was also examined. Lastly, we constructed a nomogram based on NTN1 in SKCM and investigated its association with drug sensitivity. NTN1 expression was significantly associated with tumor immune infiltration, molecular subtypes, and clinicopathological features in various cancers. Genetic analysis revealed that Deep deletions were the most common type of NTN1 alteration. Additionally, a positive correlation was observed between NTN1 CNAs and its expression levels. In most cancers, NTN1 showed positive correlations with immune and stromal scores, as well as with specific immune cell populations. Its predictive value for immunotherapy response was comparable to that of tumor mutational burden. Furthermore, NTN1 exhibited positive correlations with tumor heterogeneity, stemness, DNA methyltransferase genes, and MMR genes. In SKCM, NTN1 was identified as an independent risk factor and demonstrated potential associations with multiple drugs. NTN1 exhibits substantial clinical utility as a prognostic marker and indicator of immune response across various tumor types. This comprehensive analysis provides insights into its potential implications in pan-cancer research.

摘要

Netrin-1(NTN1)是一种与层粘连蛋白相关的分泌蛋白,参与轴突导向和细胞迁移。先前的研究已经确立了NTN1与神经系统发育之间的重要联系。近年来,越来越多的证据表明,NTN1在肿瘤发生和肿瘤进展中也起着关键作用。例如,已证明抑制Netrin-1可抑制子宫内膜癌的肿瘤生长和上皮-间质转化(EMT)特征。为了进一步阐明基因对肿瘤的影响,我们利用了多种机器学习技术,发现NTN1与多种癌症类型密切相关,表明它是一个潜在的治疗靶点。本研究旨在利用多组学数据阐明NTN1在泛癌中的作用,并探索其作为皮肤黑色素瘤(SKCM)预后生物标志物的潜力。对TCGA、GTEx和UALCAN数据库的分析显示,NTN1在mRNA和蛋白质水平的表达存在显著差异。通过单变量Cox回归和Kaplan-Meier方法评估预后价值。使用cBioPortal和SMART数据库进行突变和甲基化分析。我们分别通过STRING和GEPIA2鉴定了与NTN1相互作用和相关的基因。随后,我们进行了GO和KEGG富集分析。结果表明,NTN1可能参与了与癌症发生和进展相关的关键生物学过程和途径,包括细胞粘附、轴突导向、免疫反应和各种信号通路。然后,我们使用ESTIMATE软件包、TIMER2.0、TISIDB、TIDE、TIMSO和TCIA探索了NTN1与免疫浸润以及免疫治疗之间的相关性。还研究了NTN1与肿瘤异质性、干性、DNA甲基转移酶和错配修复(MMR)基因之间的关系。最后,我们构建了基于SKCM中NTN1的列线图,并研究了其与药物敏感性的关联。NTN1表达与多种癌症中的肿瘤免疫浸润、分子亚型和临床病理特征显著相关。基因分析显示,深度缺失是NTN1改变最常见的类型。此外,观察到NTN1的拷贝数变异(CNAs)与其表达水平呈正相关。在大多数癌症中,NTN1与免疫和基质评分以及特定免疫细胞群体呈正相关。其对免疫治疗反应的预测价值与肿瘤突变负荷相当。此外,NTN1与肿瘤异质性、干性、DNA甲基转移酶基因和MMR基因呈正相关。在SKCM中,NTN1被确定为独立危险因素,并显示与多种药物存在潜在关联。NTN1作为一种预后标志物和各种肿瘤类型免疫反应的指标具有重要的临床应用价值。这项综合分析为其在泛癌研究中的潜在意义提供了见解。

https://cdn.ncbi.nlm.nih.gov/pmc/blobs/751e/11762998/85ffac29f38f/41598_2025_85444_Fig1_HTML.jpg

文献AI研究员

20分钟写一篇综述,助力文献阅读效率提升50倍。

立即体验

用中文搜PubMed

大模型驱动的PubMed中文搜索引擎

马上搜索

文档翻译

学术文献翻译模型,支持多种主流文档格式。

立即体验