Suppr超能文献

Pifithrin-μ使mTOR激活的肝癌对索拉非尼治疗敏感。

Pifithrin-μ sensitizes mTOR-activated liver cancer to sorafenib treatment.

作者信息

Lv Jiarui, Wang Yanan, Lv Jiacheng, Zheng Cuiting, Zhang Xinyu, Wan Linyan, Zhang Jiayang, Liu Fangming, Zhang Hongbing

机构信息

Department of Organ Transplantation and Hepatobiliary Surgery, Key Laboratory of Organ Transplantation of Liaoning Province, The First Hospital of China Medical University, Shenyang, China.

Department of Physiology, State Key Laboratory of Common Mechanism Research for Major Diseases, Haihe Laboratory of Cell Ecosystem, Institute of Basic Medical Sciences and School of Basic Medicine, Chinese Academy of Medical Sciences and Peking Union Medical College, Beijing, China.

出版信息

Cell Death Dis. 2025 Jan 26;16(1):42. doi: 10.1038/s41419-025-07332-6.

Abstract

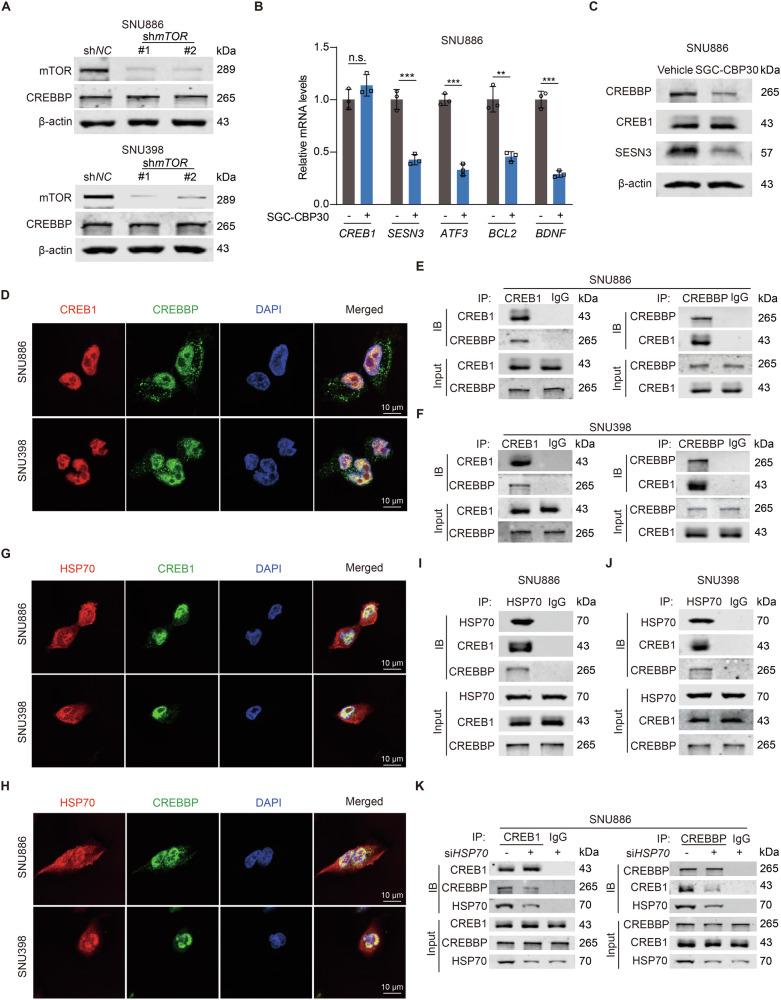
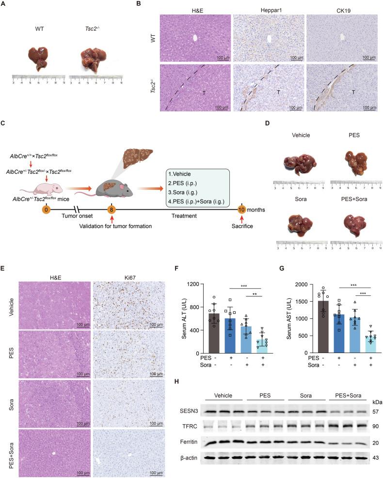
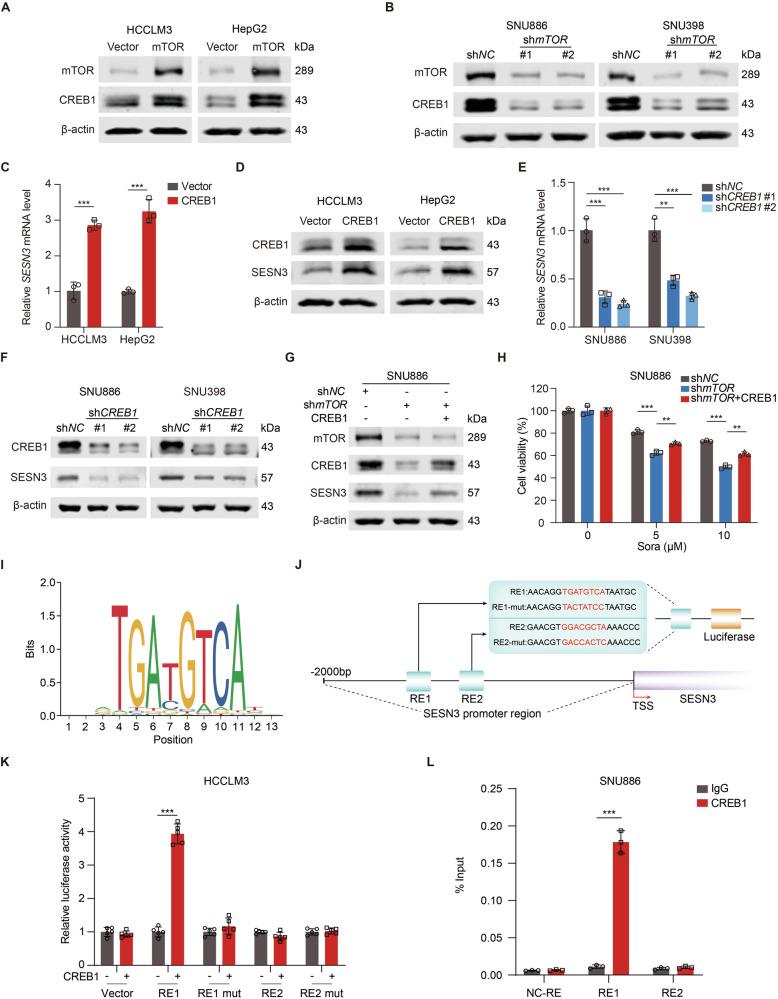
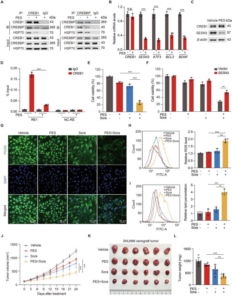
TSC2, a suppressor of mTOR, is inactivated in up to 20% of HBV-associated liver cancer. This subtype of liver cancer is associated with aggressive behavior and early recurrence after hepatectomy. Being the first targeted regimen for advanced liver cancer, sorafenib has limited efficacy in HBV-positive patients. In this study, we observed that mTOR-activated cells, due to the loss of either TSC2 or PTEN, were insensitive to the treatment of sorafenib. Mechanistically, HSP70 enhanced the interaction between active mTOR-potentiated CREB1 and CREBBP to boost the transcription of the antioxidant response regulator SESN3. In return, elevated SESN3 enhanced cellular antioxidant capacity and rendered cells resistant to sorafenib. Pifithrin-μ, an HSP70 inhibitor, synergized with sorafenib in the induction of ferroptosis in mTOR-activated liver cancer cells and suppression of TSC2-deficient hepatocarcinogenesis. Our findings highlight the pivotal role of the mTOR-CREB1-SESN3 axis in sorafenib resistance of liver cancer and pave the way for combining pifithrin-μ and sorafenib for the treatment of mTOR-activated liver cancer.

摘要

TSC2作为mTOR的一种抑制因子,在高达20%的HBV相关肝癌中失活。这种亚型的肝癌与侵袭性行为及肝切除术后的早期复发相关。作为晚期肝癌的首个靶向治疗方案,索拉非尼在HBV阳性患者中的疗效有限。在本研究中,我们观察到由于TSC2或PTEN缺失而导致mTOR激活的细胞对索拉非尼治疗不敏感。从机制上来说,HSP70增强了活性mTOR增强的CREB1与CREBBP之间的相互作用,以促进抗氧化反应调节因子SESN3的转录。反过来,SESN3升高增强了细胞抗氧化能力并使细胞对索拉非尼产生抗性。HSP70抑制剂Pifithrin-μ与索拉非尼协同作用,诱导mTOR激活的肝癌细胞发生铁死亡并抑制TSC2缺陷型肝癌发生。我们的研究结果突出了mTOR-CREB1-SESN3轴在肝癌索拉非尼耐药中的关键作用,并为联合使用Pifithrin-μ和索拉非尼治疗mTOR激活的肝癌铺平了道路。

https://cdn.ncbi.nlm.nih.gov/pmc/blobs/2568/11762308/c85270d0f5e6/41419_2025_7332_Fig1_HTML.jpg

文献AI研究员

20分钟写一篇综述,助力文献阅读效率提升50倍。

立即体验

用中文搜PubMed

大模型驱动的PubMed中文搜索引擎

马上搜索

文档翻译

学术文献翻译模型,支持多种主流文档格式。

立即体验