Suppr超能文献

全基因组关联研究凸显了神经元对多发性硬化易感性的影响。

GWAS highlights the neuronal contribution to multiple sclerosis susceptibility.

作者信息

De Jager Philip, Zeng Lu, Khan Atlas, Lama Tsering, Chitnis Tanuja, Weiner Howard, Wang Gao, Fujita Masashi, Zipp Frauke, Taga Mariko, Kiryluk Krzysztof

机构信息

Columbia University Irving Medical Center.

Columbia University.

出版信息

Res Sq. 2025 Jan 6:rs.3.rs-5644532. doi: 10.21203/rs.3.rs-5644532/v1.

Abstract

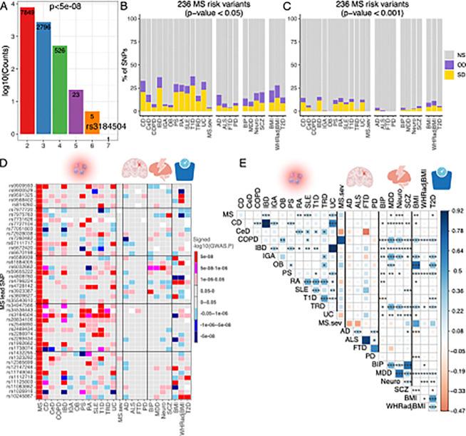
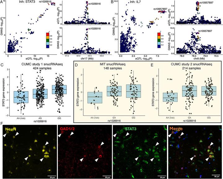
Multiple Sclerosis (MS) is a chronic inflammatory and neurodegenerative disease affecting the brain and spinal cord. Genetic studies have identified many risk loci, that were thought to primarily impact immune cells and microglia. Here, we performed a multi-ancestry genome-wide association study with 20,831 MS and 729,220 control participants, identifying 236 susceptibility variants outside the Major Histocompatibility Complex, including four novel loci. We derived a polygenic score for MS and, optimized for European ancestry, it is informative for African-American and Latino participants. Integrating single-cell data from blood and brain tissue, we identified 76 genes affected by MS risk variants. Notably, while T cells showed the strongest enrichment, inhibitory neurons emerged as a key cell type. The expression of and are affected only in inhibitory neurons, highlighting the importance of neuronal and glial dysfunction in MS susceptibility.

摘要

多发性硬化症(MS)是一种影响大脑和脊髓的慢性炎症性神经退行性疾病。基因研究已经确定了许多风险位点,这些位点被认为主要影响免疫细胞和小胶质细胞。在此,我们对20831名MS患者和729220名对照参与者进行了多血统全基因组关联研究,在主要组织相容性复合体之外鉴定出236个易感变异,包括4个新位点。我们得出了MS的多基因评分,并且针对欧洲血统进行了优化,它对非裔美国人和拉丁裔参与者也有参考价值。整合来自血液和脑组织的单细胞数据,我们鉴定出76个受MS风险变异影响的基因。值得注意的是,虽然T细胞显示出最强的富集,但抑制性神经元成为关键细胞类型。 和 的表达仅在抑制性神经元中受到影响,突出了神经元和神经胶质功能障碍在MS易感性中的重要性。

https://cdn.ncbi.nlm.nih.gov/pmc/blobs/2e12/11760239/5b02d5f3867b/nihpp-rs5644532v1-f0001.jpg

文献AI研究员

20分钟写一篇综述,助力文献阅读效率提升50倍。

立即体验

用中文搜PubMed

大模型驱动的PubMed中文搜索引擎

马上搜索

文档翻译

学术文献翻译模型,支持多种主流文档格式。

立即体验