Suppr超能文献

氟喹诺酮耐药鼠伤寒沙门氏菌中新型天然抑制剂对三重突变DNA促旋酶A的计算鉴定

Computational identification of novel natural inhibitors against triple mutant DNA gyrase A in fluoroquinolone-resistant Typhimurium.

作者信息

Haryini Sree, Doss C George Priya

机构信息

Department of Integrative Biology, School of Biosciences and Technology, Vellore Institute of Technology (VIT), Vellore, 632014, Tamil Nadu, India.

出版信息

Biochem Biophys Rep. 2025 Jan 8;41:101901. doi: 10.1016/j.bbrep.2024.101901. eCollection 2025 Mar.

Abstract

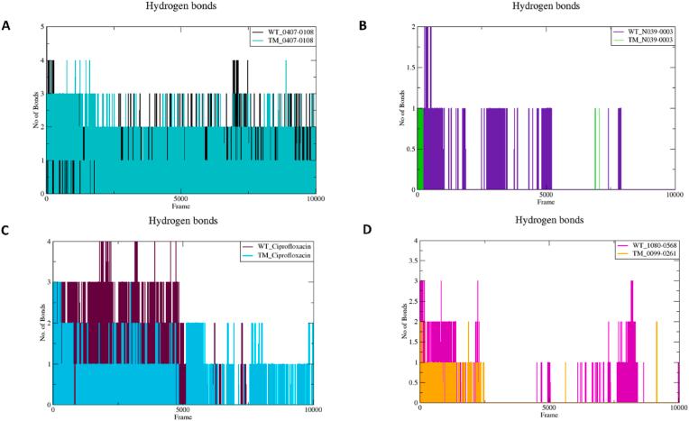
The rising resistance to fluoroquinolones in Typhimurium poses a significant global health challenge. This computational research addresses the pressing need for new therapeutic drugs by utilizing various computational tools to identify potential natural compounds that can inhibit the triple mutant DNA gyrase subunit A enzyme, which is crucial in fluoroquinolone resistance. Initially, the three-dimensional structure of the wild-type DNA gyrase A protein was modeled using homology modeling, and followed by mutagenesis to create the clinically relevant triple mutant (SER83PHE, ASP87GLY, ALA119SER) DNA gyrase A protein structure. The structural stability and integrity of the modeled protein were ensured through rigorous validation. Subsequently, a high-throughput virtual screening of a curated library of natural compounds was conducted to identify potential inhibitors against wild-type and triple-mutant proteins. The selected potent lead molecules comprehensively evaluated their physicochemical properties, ADME/T properties, and binding affinities via ADME/T assessment and molecular docking studies. The safest and most promising ligands were chosen for dynamics studies to analyze their dynamic behavior and protein stability before and after the binding of ligands. Our results showed that the natural compounds from the ChemDiv database, CID: 0407-0108, N039-0003, 1080-0568, and 0099-0261 have binding energies ranging from -4.32 to -5.69 kcal/mol and exhibit excellent physio-chemical properties, affinities, and are stable in their dynamic environments over 100 ns for both wild-type and triple mutant DNA gyrase A complexes. These compounds provide a promising alternative treatment for fluoroquinolone-resistant Typhimurium infections.

摘要

鼠伤寒沙门氏菌对氟喹诺酮类药物的耐药性不断上升,这给全球健康带来了重大挑战。这项计算研究通过使用各种计算工具来识别潜在的天然化合物,以满足对新型治疗药物的迫切需求,这些天然化合物可抑制三重突变DNA旋转酶亚基A酶,该酶在氟喹诺酮耐药性中起关键作用。最初,使用同源建模对野生型DNA旋转酶A蛋白的三维结构进行建模,随后进行诱变以创建临床相关的三重突变(SER83PHE、ASP87GLY、ALA119SER)DNA旋转酶A蛋白结构。通过严格验证确保了建模蛋白质的结构稳定性和完整性。随后,对一个精心策划的天然化合物库进行了高通量虚拟筛选,以识别针对野生型和三重突变蛋白的潜在抑制剂。所选的强效先导分子通过ADME/T评估和分子对接研究全面评估了它们的物理化学性质、ADME/T性质和结合亲和力。选择最安全、最有前景的配体进行动力学研究,以分析配体结合前后它们的动态行为和蛋白质稳定性。我们的结果表明,来自ChemDiv数据库的天然化合物CID: 0407-0108、N039-0003、1080-0568和0099-0261的结合能在-4.32至-5.69 kcal/mol之间,具有优异的物理化学性质、亲和力,并且在野生型和三重突变DNA旋转酶A复合物的动态环境中超过100 ns均保持稳定。这些化合物为氟喹诺酮耐药性鼠伤寒沙门氏菌感染提供了一种有前景的替代治疗方法。

https://cdn.ncbi.nlm.nih.gov/pmc/blobs/79c1/11764029/6ee27c4b23f3/ga1.jpg

文献AI研究员

20分钟写一篇综述,助力文献阅读效率提升50倍。

立即体验

用中文搜PubMed

大模型驱动的PubMed中文搜索引擎

马上搜索

文档翻译

学术文献翻译模型,支持多种主流文档格式。

立即体验