Suppr超能文献

脂肪酸代谢和氧化应激反应有助于细菌捕食。

Fatty acid metabolism and the oxidative stress response support bacterial predation.

作者信息

Jain Rikesh, Le Nguyen-Hung, Bertaux Lionel, Baudry Jean, Bibette Jérôme, Denis Yann, Habermann Bianca H, Mignot Tâm

机构信息

Aix-Marseille Université-CNRS UMR 7283, Institut de Microbiologie de la Méditerranée and Turing Center for Living Systems, Marseille 13009, France.

Aix-Marseille Université-CNRS UMR 7283, Institut de Microbiologie de la Méditerranée, Marseille 13009, France.

出版信息

Proc Natl Acad Sci U S A. 2025 Feb 4;122(5):e2420875122. doi: 10.1073/pnas.2420875122. Epub 2025 Jan 27.

Abstract

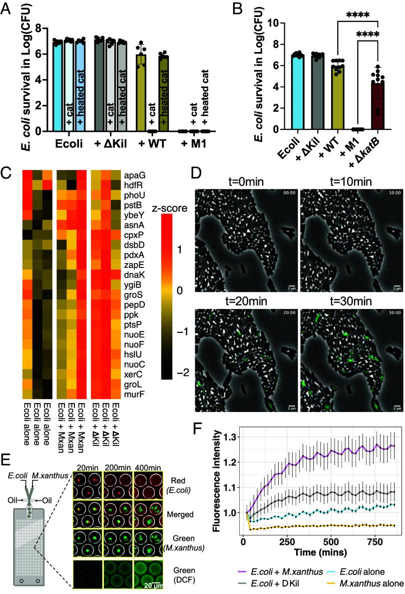
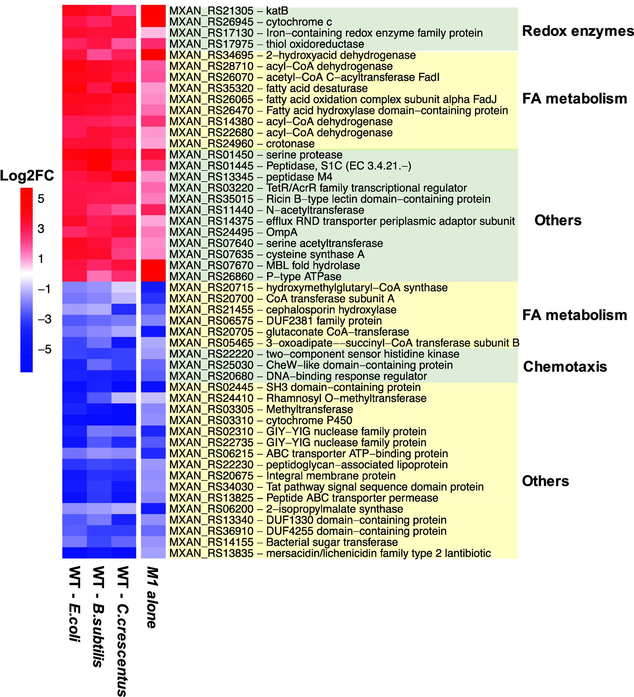
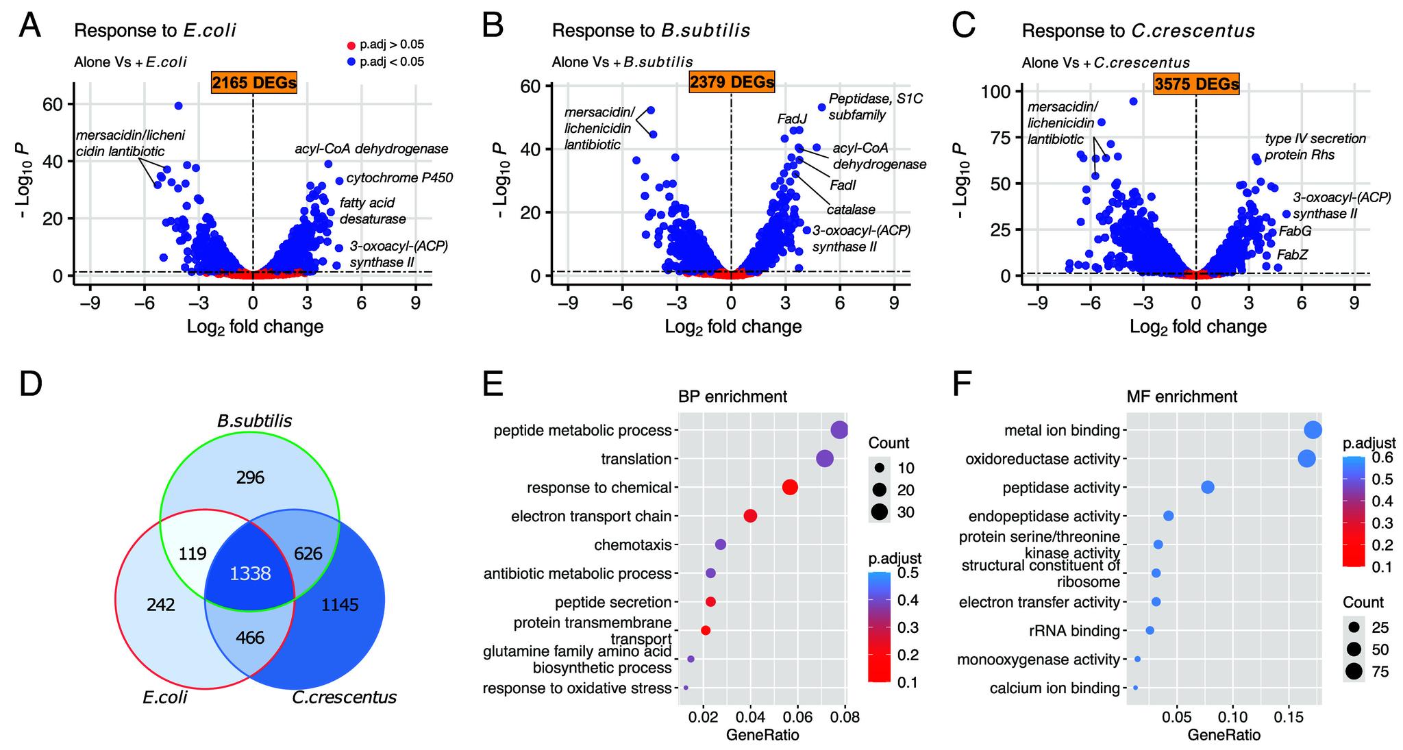
Despite growing awareness of their importance in soil ecology, the genetic and physiological traits of bacterial predators are still relatively poorly understood. In the course of a predator evolution experiment, we identified a class of genotypes leading to enhanced predation against diverse species. RNA-seq analysis demonstrated that this phenotype is linked to the constitutive activation of a predation-specific program. Functional analysis of the mutations accumulated across the evolutionary time in a two-component system and Acyl-CoA-manipulating enzymes revealed the critical roles of fatty acid metabolism and antioxidant gene induction. The former likely adapts the predator to metabolites derived from the prey while the latter protects predatory cells from reactive oxygen species generated by prey cells under stress and released upon lysis during predation. These findings reveal interesting parallels between bacterial predator-prey dynamics and pathogen-host cell interactions.

摘要

尽管人们越来越意识到它们在土壤生态学中的重要性,但对细菌捕食者的遗传和生理特性仍知之甚少。在一项捕食者进化实验过程中,我们鉴定出一类导致对多种物种捕食能力增强的基因型。RNA测序分析表明,这种表型与捕食特异性程序的组成性激活有关。对在进化过程中积累在双组分系统和酰基辅酶A操纵酶中的突变进行功能分析,揭示了脂肪酸代谢和抗氧化基因诱导的关键作用。前者可能使捕食者适应来自猎物的代谢物,而后者则保护捕食细胞免受猎物细胞在应激下产生并在捕食过程中裂解时释放的活性氧的伤害。这些发现揭示了细菌捕食者-猎物动态与病原体-宿主细胞相互作用之间有趣的相似之处。

https://cdn.ncbi.nlm.nih.gov/pmc/blobs/d5b4/11804543/e64534e6cb34/pnas.2420875122fig01.jpg

文献AI研究员

20分钟写一篇综述,助力文献阅读效率提升50倍。

立即体验

用中文搜PubMed

大模型驱动的PubMed中文搜索引擎

马上搜索

文档翻译

学术文献翻译模型,支持多种主流文档格式。

立即体验