Suppr超能文献

整合生物物理建模、量子计算和人工智能以发现对抗微塑料污染的塑料结合肽。

Integrating biophysical modeling, quantum computing, and AI to discover plastic-binding peptides that combat microplastic pollution.

作者信息

Dhoriyani Jeet, Bergman Michael T, Hall Carol K, You Fengqi

机构信息

Systems Engineering, College of Engineering, Cornell University, Ithaca, NY 14853, USA.

Department of Chemical and Biomolecular Engineering, North Carolina State University, Raleigh, NC 27606, USA.

出版信息

PNAS Nexus. 2025 Jan 21;4(1):pgae572. doi: 10.1093/pnasnexus/pgae572. eCollection 2025 Jan.

Abstract

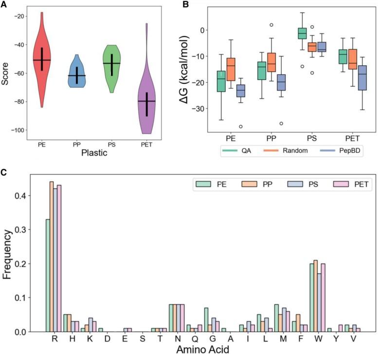
Methods are needed to mitigate microplastic (MP) pollution to minimize their harm to the environment and human health. Given the ability of polypeptides to adsorb strongly to materials of micro- or nanometer size, plastic-binding peptides (PBPs) could help create bio-based tools for detecting, filtering, or degrading MNP pollution. However, the development of such tools is prevented by the lack of PBPs. In this work, we discover and evaluate PBPs for several common plastics by combining biophysical modeling, molecular dynamics (MD), quantum computing, and reinforcement learning. We frame peptide affinity for a given plastic through a Potts model that is a function of the amino acid sequence and then search for the amino acid sequences with the greatest predicted affinity using quantum annealing. We also use proximal policy optimization to find PBPs with a broader range of physicochemical properties, such as isoelectric point or solubility. Evaluation of the discovered PBPs in MD simulations demonstrates that the peptides have high affinity for two of the plastics: polyethylene and polypropylene. We conclude by describing how our computational approach could be paired with experimental approaches to create a nexus for designing and optimizing peptide-based tools that aid the detection, capture, or biodegradation of MPs. We thus hope that this study will aid in the fight against MP pollution.

摘要

需要采取方法来减轻微塑料(MP)污染,以尽量减少其对环境和人类健康的危害。鉴于多肽能够强烈吸附微米或纳米尺寸的材料,塑料结合肽(PBP)有助于创建用于检测、过滤或降解微塑料污染的生物基工具。然而,由于缺乏PBP,此类工具的开发受到阻碍。在这项工作中,我们通过结合生物物理建模、分子动力学(MD)、量子计算和强化学习,发现并评估了几种常见塑料的PBP。我们通过一个作为氨基酸序列函数的Potts模型来构建肽对给定塑料的亲和力,然后使用量子退火搜索预测亲和力最大的氨基酸序列。我们还使用近端策略优化来寻找具有更广泛物理化学性质(如等电点或溶解度)的PBP。在MD模拟中对发现的PBP进行评估表明,这些肽对两种塑料具有高亲和力:聚乙烯和聚丙烯。我们通过描述我们的计算方法如何与实验方法相结合,以创建一个用于设计和优化有助于检测、捕获或生物降解微塑料的基于肽的工具的联系来得出结论。因此,我们希望这项研究将有助于对抗微塑料污染。

https://cdn.ncbi.nlm.nih.gov/pmc/blobs/d840/11770337/bdf64ff66042/pgae572f1.jpg

文献AI研究员

20分钟写一篇综述,助力文献阅读效率提升50倍。

立即体验

用中文搜PubMed

大模型驱动的PubMed中文搜索引擎

马上搜索

文档翻译

学术文献翻译模型,支持多种主流文档格式。

立即体验