Suppr超能文献

来自重症溃疡性结肠炎的结肠干细胞通过改变染色质可及性和整体mA缺失维持环境非依赖性免疫激活。

Colonic stem cell from severe ulcerative colitis maintains environment-independent immune activation by altering chromatin accessibility and global mA loss.

作者信息

Liu Chuandong, Li Jie, Jin Hua, Zhao Qian, Li Fangle, Huang Zurui, Mei Boyuan, Gong Wenxuan, Wang Xia, Han Dali

机构信息

Key Laboratory of RNA Science and Engineering, Key Laboratory of Genomic and Precision Medicine, Beijing Institute of Genomics, and China National Center for Bioinformation, Chinese Academy of Sciences, Beijing 100101, China.

College of Future Technology, Sino-Danish College, University of Chinese Academy of Sciences, Beijing 100049, China.

出版信息

Life Med. 2023 Sep 13;2(4):lnad034. doi: 10.1093/lifemedi/lnad034. eCollection 2023 Aug.

Abstract

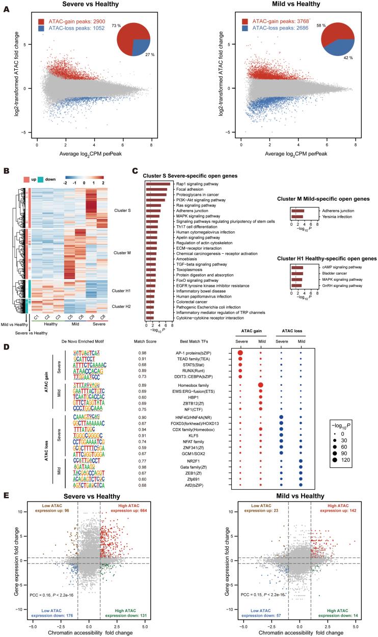
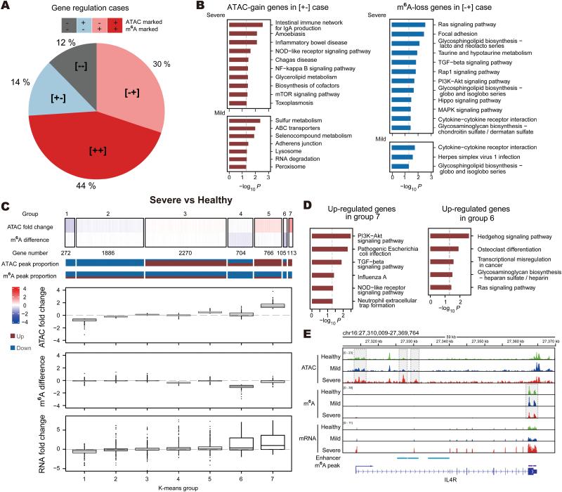
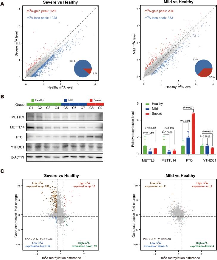
Ulcerative colitis (UC) is a chronic inflammatory disease of colon, which is characterized by cryptarchitectural distortion. Alternation of colonic stem cell (CoSC) contributed to the occurrence of UC, yet the regulatory mechanisms remain unclear. To investigate the dysregulation of transcriptional and post-transcriptional regulation, we performed RNA-seq, ATAC-seq, and mA meRIP-seq analysis of the cultured CoSCs that were isolated from UC patients. The transcriptome analysis revealed distinct expression signatures of UC patients in mild and severe stages. We observed abnormal activation of immune and extracellular matrix-related genes in patients affected by severe UC. The chromatin accessibility at the promoter regions of these genes was also specifically increased in the severe stage. In addition, we identified that a global loss of RNA mA modification in the severe stage was accompanied by higher expression of the mA demethylase FTO. The aberrant activation of a large number of immune and extracellular matrix-related genes, including , , and , was related to both the gain of chromatin accessibility and the loss of mA in severe UC patients. Our finding revealed an environment-independent immune activation of CoSCs in UC and provided FTO as a potential therapeutic target.

摘要

溃疡性结肠炎(UC)是一种结肠慢性炎症性疾病,其特征为隐窝结构扭曲。结肠干细胞(CoSC)的改变促成了UC的发生,但其调控机制仍不清楚。为了研究转录和转录后调控的失调,我们对从UC患者分离出的培养CoSC进行了RNA测序、ATAC测序和mA甲基化RNA免疫沉淀测序分析。转录组分析揭示了UC患者轻度和重度阶段不同的表达特征。我们观察到重度UC患者中免疫和细胞外基质相关基因的异常激活。这些基因启动子区域的染色质可及性在重度阶段也特异性增加。此外,我们发现重度阶段RNA mA修饰的整体缺失伴随着mA去甲基化酶FTO的高表达。包括 、 和 在内的大量免疫和细胞外基质相关基因的异常激活与重度UC患者染色质可及性的增加和mA的缺失均有关。我们的发现揭示了UC中CoSC不依赖环境的免疫激活,并提供了FTO作为潜在的治疗靶点。

https://cdn.ncbi.nlm.nih.gov/pmc/blobs/dbcf/11749566/1b66b798998f/lnad034_fig1.jpg

文献AI研究员

20分钟写一篇综述,助力文献阅读效率提升50倍。

立即体验

用中文搜PubMed

大模型驱动的PubMed中文搜索引擎

马上搜索

文档翻译

学术文献翻译模型,支持多种主流文档格式。

立即体验