Suppr超能文献

UCP2/PINK1/LC3b介导的线粒体自噬参与了神经调节蛋白1对心肌缺血/再灌注损伤的保护作用。

The UCP2/PINK1/LC3b-mediated mitophagy is involved in the protection of NRG1 against myocardial ischemia/reperfusion injury.

作者信息

Li Xin-Tao, Li Xin-Yue, Tian Tian, Yang Wen-He, Lyv Shuai-Guo, Cheng Yi, Su Kai, Lu Xi-Hua, Jin Mu, Xue Fu-Shan

机构信息

Department of Anesthesiology, Beijing Friendship Hospital, Capital Medical University, Beijing, China; Department of Anesthesiology, The Affiliated Cancer Hospital of Zhengzhou University & Henan Cancer Hospital, Zhengzhou, China.

Department of Anesthesiology, Beijing Friendship Hospital, Capital Medical University, Beijing, China.

出版信息

Redox Biol. 2025 Mar;80:103511. doi: 10.1016/j.redox.2025.103511. Epub 2025 Jan 23.

Abstract

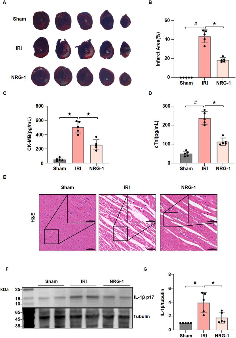
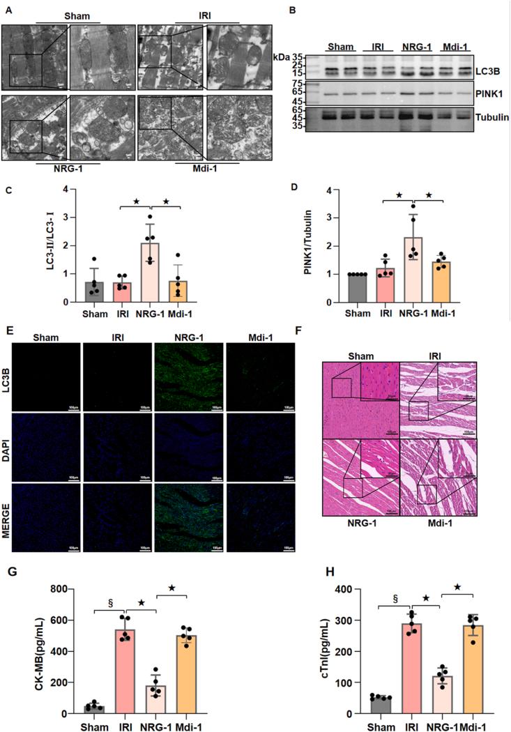
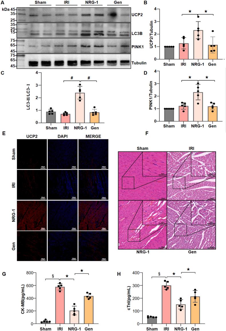
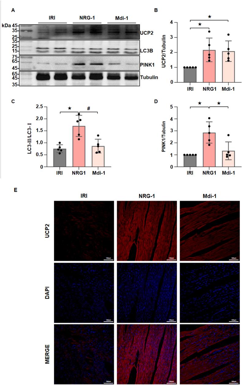
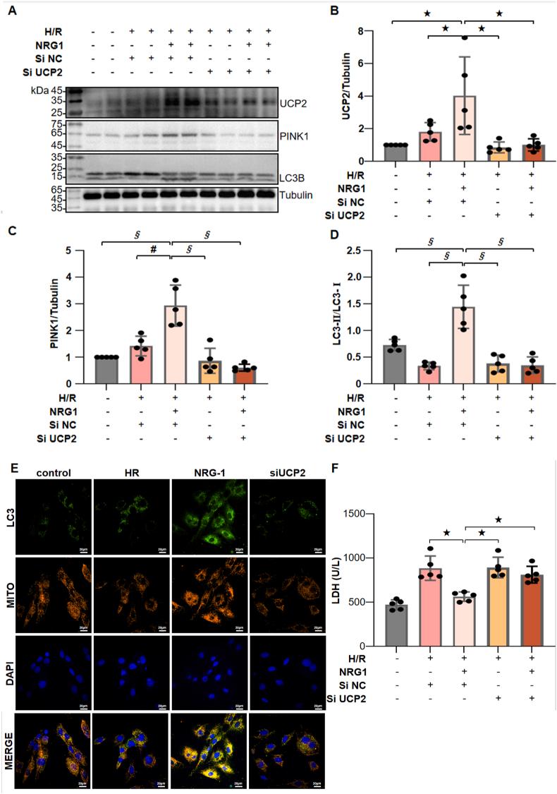
Available evidence indicates that neuregulin-1 (NRG-1) can provide a protection against myocardial ischemia/reperfusion (I/R) injury and is involved in various cardioprotective interventions by potential regulation of mitophagy. However, the molecular mechanisms linking NRG-1 and mitophagy remain to be clarified. In this study, both an in vivo myocardial I/R injury model of rats and an in vitro hypoxia/reoxygenation (H/R) model of H9C2 cardiomyocytes were applied to determine whether NRG-1 postconditioning attenuated myocardial I/R injury through the regulation of mitophagy and to explore the underlying mechanisms. In the in vivo experiment, cardioprotective effects of NRG-1 were determined by infarct size, cardiac enzyme and histopathologic examinations. The potential downstream signaling pathways and molecular targets of NRG-1 were screened by the RNA sequencing and the Protein-Protein Interaction Networks. The expression levels of mitochondrial uncoupling protein 2 (UCP2) and mitophagy-related proteins in both the I/R myocardium and H/R cardiomyocytes were measured by immunofluorescence staining and Western blots. The activation of mitophagy was observed with transmission electron microscopy and JC-1 staining. The KEGG and GSEA analyses showed that the mitophagy-related signaling pathways were enriched in the I/R myocardium treated with NRG-1, and UCP2 exhibited a significant correlation between mitophagy and interaction with PINK1. Meanwhile, the treatment with mitophagy inhibitor Mdivi-1 significant eliminated the cardioprotective effects of NRG-1 postconditioning in vivo, and the challenge with UCP2 inhibitor genipin could also attenuate the activating effect of NRG-1 postconditioning on mitophagy. Consistently, the in vitro experiment using H9C2 cardiomyocytes showd that NRG-1 treatment significantly up-regulated the expression levels of UCP2 and mitophagy-related proteins, and activated the mitophagy, whereas the challenge with small interfering RNA-mediated UCP2 knockdown abolished the effects of NRG-1. Thus, it is conclused that NRG-1 postconditioning can produce a protection against the myocardial I/R injury by activating mitophagy through the UCP2/PINK1/LC3B signaling pathway.

摘要

现有证据表明,神经调节蛋白-1(NRG-1)可对心肌缺血/再灌注(I/R)损伤起到保护作用,并通过对线粒体自噬的潜在调节参与多种心脏保护干预措施。然而,连接NRG-1与线粒体自噬的分子机制仍有待阐明。在本研究中,采用大鼠体内心肌I/R损伤模型和H9C2心肌细胞体外缺氧/复氧(H/R)模型,以确定NRG-1后处理是否通过调节线粒体自噬减轻心肌I/R损伤,并探索其潜在机制。在体内实验中,通过梗死面积、心肌酶和组织病理学检查来确定NRG-1的心脏保护作用。通过RNA测序和蛋白质-蛋白质相互作用网络筛选NRG-1潜在的下游信号通路和分子靶点。采用免疫荧光染色和蛋白质免疫印迹法检测I/R心肌组织和H/R心肌细胞中线粒体解偶联蛋白2(UCP2)及线粒体自噬相关蛋白的表达水平。通过透射电子显微镜和JC-1染色观察线粒体自噬的激活情况。KEGG和GSEA分析表明,在用NRG-1处理的I/R心肌组织中,线粒体自噬相关信号通路富集,并且UCP2在线粒体自噬以及与PINK1的相互作用之间表现出显著相关性。同时,线粒体自噬抑制剂Mdivi-1处理显著消除了NRG-1后处理在体内的心脏保护作用,而UCP2抑制剂京尼平处理也可减弱NRG-1后处理对线粒体自噬的激活作用。同样,使用H9C2心肌细胞进行的体外实验表明,NRG-1处理显著上调UCP2和线粒体自噬相关蛋白的表达水平,并激活线粒体自噬,而小干扰RNA介导的UCP2基因敲低处理则消除了NRG-1的作用。因此,得出结论:NRG-1后处理可通过UCP2/PINK1/LC3B信号通路激活线粒体自噬,从而对心肌I/R损伤产生保护作用。

https://cdn.ncbi.nlm.nih.gov/pmc/blobs/77c8/11808529/001fcc4574f9/ga1.jpg

文献AI研究员

20分钟写一篇综述,助力文献阅读效率提升50倍。

立即体验

用中文搜PubMed

大模型驱动的PubMed中文搜索引擎

马上搜索

文档翻译

学术文献翻译模型,支持多种主流文档格式。

立即体验