Suppr超能文献

聚(ADP-核糖)聚合酶(PARP)抑制相关的异染色质在缺乏SMARCA4的细胞中会增加DNA复制应激以及对ATR抑制的敏感性。

PARP inhibition-associated heterochromatin confers increased DNA replication stress and vulnerability to ATR inhibition in SMARCA4-deficient cells.

作者信息

Yano Kimiyoshi, Kato Megumi, Endo Syoju, Igarashi Taichi, Wada Ryoga, Kohno Takashi, Zimmermann Astrid, Dahmen Heike, Zenke Frank T, Shiotani Bunsyo

机构信息

Laboratory of Genome Stress Signaling, National Cancer Center Research Institute, Chuo-ku, Tokyo, 104-0045, Japan.

Department of Cellular and Molecular Biology, Graduate School of Biomedical and Health Sciences, Hiroshima University, Minami-ku, Hiroshima-city, Hiroshima, 734-8553, Japan.

出版信息

Cell Death Discov. 2025 Jan 28;11(1):31. doi: 10.1038/s41420-025-02306-1.

Abstract

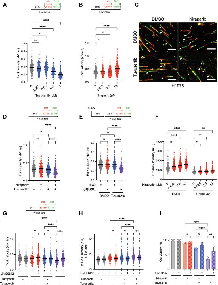
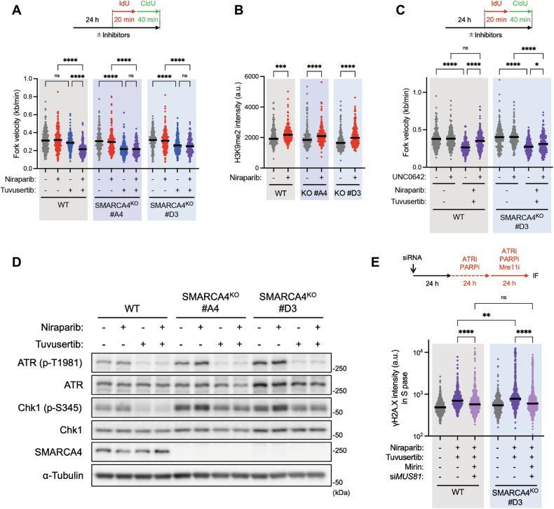
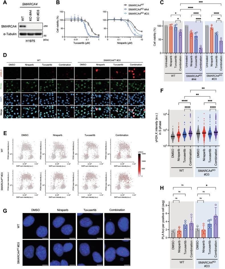
DNA replication stress (RS), a prevalent feature of various malignancies, arises from both genetic mutations and genotoxic exposure. Elevated RS levels increase the vulnerability of cancer cells to ataxia telangiectasia and Rad3-related kinase inhibitors (ATRis). Here, we screened for DNA damage response inhibitors that enhance ATRi-induced cytotoxicity using SWI/SNF complex-deficient cells and identified a potent synergy between ATRi and poly(ADP-ribose) polymerase inhibitor (PARPi), particularly in SMARCA4-deficient cells. PARP inhibition triggers chromatin changes, namely elevated histone H3 at lysine 9 di-methylation (H3K9me2), a hallmark of facultative heterochromatin, increasing dependence on ATR activity for replication fork progression and cell survival. Interestingly, SMARCA4 deficient cells, intrinsically vulnerable to replication stress, exhibited exacerbated DNA damage upon combined ATRi and PARPi treatment in a Mre11- and Mus81-mediated manner. In vivo, combined treatment with intermittent ATRi and continuous PARPi showed greater inhibition of tumor growth than ATRi alone in SMARCA4-deficient lung adenocarcinoma xenograft models. These findings demonstrate that PARPi-induced heterochromatin amplifies RS and ATRi susceptibility, providing a potential rationale for therapeutic strategies targeting SMARCA4-deficient tumors.

摘要

DNA复制应激(RS)是各种恶性肿瘤的一个普遍特征,它源于基因突变和基因毒性暴露。升高的RS水平增加了癌细胞对共济失调毛细血管扩张症和Rad3相关激酶抑制剂(ATRis)的敏感性。在这里,我们使用SWI/SNF复合物缺陷细胞筛选了增强ATR诱导细胞毒性的DNA损伤反应抑制剂,并确定了ATR与聚(ADP-核糖)聚合酶抑制剂(PARPi)之间有强大的协同作用,特别是在SMARCA4缺陷细胞中。PARP抑制引发染色质变化,即赖氨酸9二甲基化(H3K9me2)处的组蛋白H3升高,这是兼性异染色质的一个标志,增加了对ATR活性进行复制叉进展和细胞存活的依赖性。有趣的是,本身易受复制应激影响的SMARCA4缺陷细胞,在联合使用ATR和PARPi治疗后,以Mre11和Mus81介导的方式表现出加剧的DNA损伤。在体内,在SMARCA4缺陷型肺腺癌异种移植模型中,间歇性ATR和持续性PARPi联合治疗比单独使用ATR对肿瘤生长的抑制作用更大。这些发现表明,PARPi诱导的异染色质放大了RS和ATR敏感性,为针对SMARCA4缺陷肿瘤的治疗策略提供了潜在的理论依据。

https://cdn.ncbi.nlm.nih.gov/pmc/blobs/9890/11775187/a3911b3613b5/41420_2025_2306_Fig1_HTML.jpg

文献AI研究员

20分钟写一篇综述,助力文献阅读效率提升50倍。

立即体验

用中文搜PubMed

大模型驱动的PubMed中文搜索引擎

马上搜索

文档翻译

学术文献翻译模型,支持多种主流文档格式。

立即体验