Suppr超能文献

CLDN11通过激活PI3K-AKT信号通路促进多囊卵巢综合征颗粒细胞增殖的作用。

The role of CLDN11 in promotion of granulosa cell proliferation in polycystic ovary syndrome via activation of the PI3K-AKT signalling pathway.

作者信息

Wang Min, Chen Tong, Zheng Jiani, Shen Caomeihui, He Guitian, Zhang Jingshun, Zhang Boqi, Zheng Lianwen

机构信息

Department of Obstetrics and Gynecology, The Second Hospital of Jilin University, No. 4110 Yatai Street, Nanguan District, Changchun, Jilin, 130000, China.

College of Animal Science, Jilin University, Changchun, 130062, China.

出版信息

Sci Rep. 2025 Jan 28;15(1):3533. doi: 10.1038/s41598-025-88189-9.

Abstract

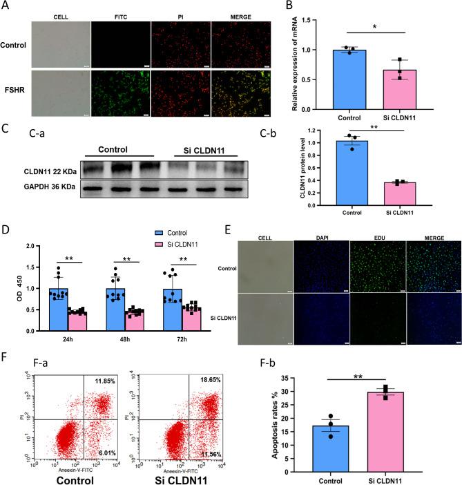
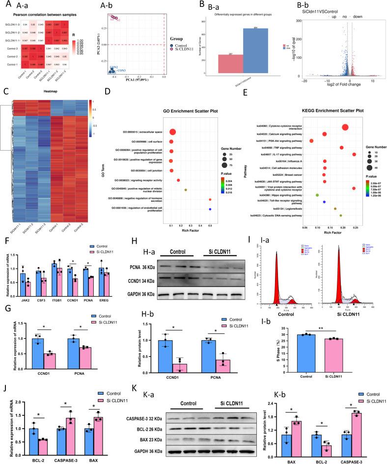
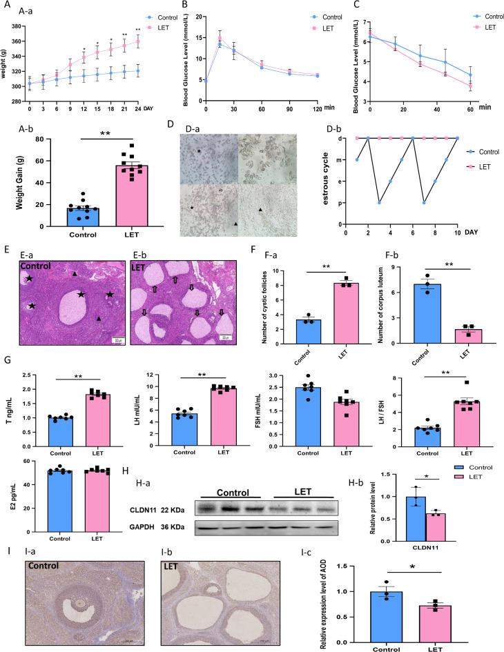
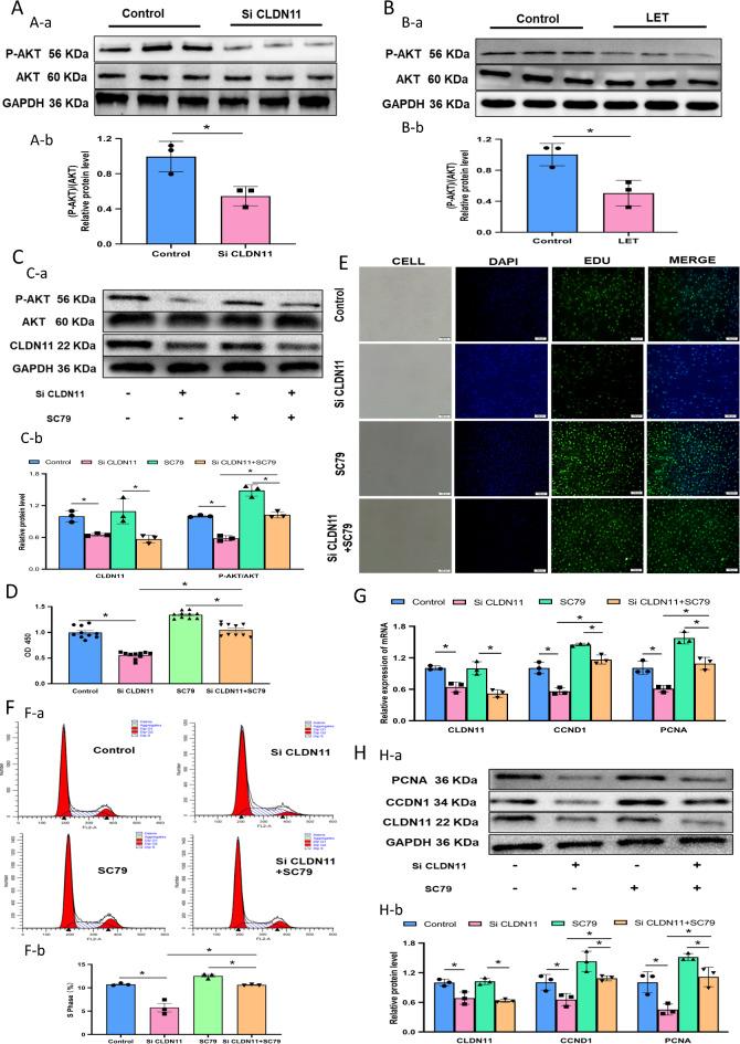
Polycystic ovary syndrome (PCOS) is a complex gynecological endocrinological condition that significantly impacts women's fertility during their reproductive lifespan. The causes of PCOS are multifaceted, and its pathogenesis is not yet clear. This study established a rat model of PCOS and, in conjunction with clinical samples and database data, analysed the role of claudin 11 (CLDN11) in follicular granulosa cells (GCs) in regulating the proliferation of GCs. Our findings revealed a notable decrease in the protein expression of CLDN11 within the follicular GCs of individuals with PCOS. In vitro rat cell experiments revealed that interference with CLDN11 significantly inhibited viability and increased the apoptosis of GCs. Additional research has illuminated the mechanism by which CLDN11 regulates the expression levels of CCND1 and PCNA through the PI3K/AKT signalling pathway, significantly influencing the proliferation of rat follicular GCs. Furthermore, overexpression of CLDN11 via an adeno-associated virus (AAV) vector was found to reverse the PCOS-like phenotype induced in rats by letrozole. Our findings suggest that CLDN11 stimulates the proliferation of these cells by activating the PI3K/AKT pathway, thereby increasing the expression of CCND1 and PCNA. These discoveries underscore the critical function of CLDN11 in regulating the functionality of follicular GCs, which offers novel insights into the fundamental mechanisms governing PCOS.

摘要

多囊卵巢综合征(PCOS)是一种复杂的妇科内分泌疾病,在女性生殖期对其生育能力有显著影响。PCOS的病因是多方面的,其发病机制尚不清楚。本研究建立了PCOS大鼠模型,并结合临床样本和数据库数据,分析了紧密连接蛋白11(CLDN11)在卵泡颗粒细胞(GCs)中对GCs增殖的调节作用。我们的研究结果显示,PCOS患者卵泡GCs中CLDN11的蛋白表达显著降低。体外大鼠细胞实验表明,干扰CLDN11可显著抑制GCs的活力并增加其凋亡。进一步的研究阐明了CLDN11通过PI3K/AKT信号通路调节细胞周期蛋白D1(CCND1)和增殖细胞核抗原(PCNA)表达水平的机制,显著影响大鼠卵泡GCs的增殖。此外,通过腺相关病毒(AAV)载体过表达CLDN11可逆转来曲唑诱导的大鼠PCOS样表型。我们的研究结果表明,CLDN11通过激活PI3K/AKT通路刺激这些细胞的增殖,从而增加CCND1和PCNA的表达。这些发现强调了CLDN11在调节卵泡GCs功能方面的关键作用,为PCOS的基本机制提供了新的见解。

https://cdn.ncbi.nlm.nih.gov/pmc/blobs/78ff/11775194/6f76393691bf/41598_2025_88189_Fig1_HTML.jpg

文献AI研究员

20分钟写一篇综述,助力文献阅读效率提升50倍。

立即体验

用中文搜PubMed

大模型驱动的PubMed中文搜索引擎

马上搜索

文档翻译

学术文献翻译模型,支持多种主流文档格式。

立即体验