Suppr超能文献

不同的检查点和同源物双取向途径调节果蝇卵母细胞中的减数分裂 I。

Distinct checkpoint and homolog biorientation pathways regulate meiosis I in Drosophila oocytes.

作者信息

Shapiro Joanatta G, Changela Neha, Jang Janet K, Joshi Jay N, McKim Kim S

机构信息

Waksman Institute, Rutgers, the State University of New Jersey, Piscataway, New Jersey, United States of America.

出版信息

PLoS Genet. 2025 Jan 29;21(1):e1011400. doi: 10.1371/journal.pgen.1011400. eCollection 2025 Jan.

Abstract

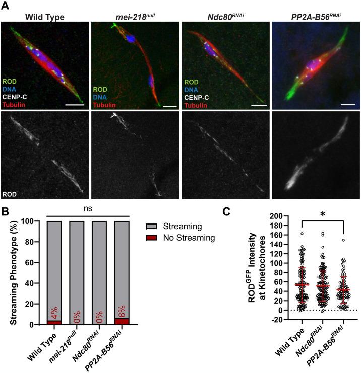
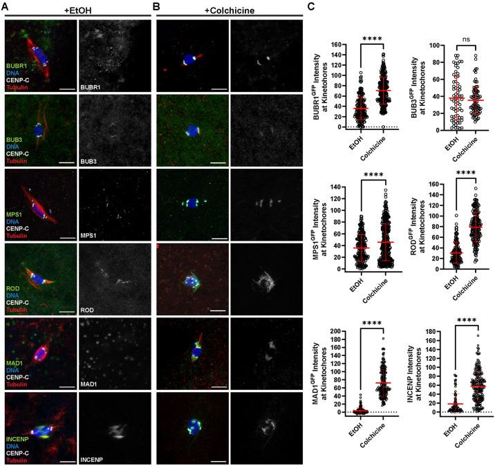
Mitosis and meiosis have two mechanisms for regulating the accuracy of chromosome segregation: error correction and the spindle assembly checkpoint (SAC). We have investigated the function of several checkpoint proteins in meiosis I of Drosophila oocytes. Increased localization of several SAC proteins was found upon depolymerization of microtubules by colchicine. However, unattached kinetochores or errors in biorientation of homologous chromosomes do not induce increased SAC protein localization. Furthermore, the metaphase I arrest does not depend on SAC genes, suggesting the APC is inhibited even if the SAC is not functional. Two SAC proteins, ROD of the ROD-ZW10-Zwilch (RZZ) complex and MPS1, are also required for the biorientation of homologous chromosomes during meiosis I, suggesting an error correction function. Both proteins aid in preventing or correcting erroneous attachments and depend on SPC105R for localization to the kinetochore. We have defined a region of SPC105R, amino acids 123-473, that is required for ROD localization and biorientation of homologous chromosomes at meiosis I. Surprisingly, ROD removal from kinetochores and movement towards spindle poles, termed "streaming," is independent of the dynein adaptor Spindly and is not linked to the stabilization of end-on attachments. Instead, meiotic RZZ streaming appears to depend on cell cycle stage and may be regulated independently of kinetochore attachment or biorientation status. We also show that Spindly is required for biorientation at meiosis I, and surprisingly, the direction of RZZ streaming.

摘要

有丝分裂和减数分裂有两种调节染色体分离准确性的机制

错误校正和纺锤体组装检查点(SAC)。我们研究了几种检查点蛋白在果蝇卵母细胞减数分裂I中的功能。在用秋水仙碱使微管解聚后,发现几种SAC蛋白的定位增加。然而,未附着的动粒或同源染色体双定向错误不会诱导SAC蛋白定位增加。此外,减数分裂I中期阻滞不依赖于SAC基因,这表明即使SAC无功能,后期促进复合体(APC)也会受到抑制。两种SAC蛋白,即ROD-ZW10-Zwilch(RZZ)复合体中的ROD和MPS1,在减数分裂I期间同源染色体的双定向中也是必需的,这表明它们具有错误校正功能。这两种蛋白都有助于防止或校正错误的附着,并依赖于SPC105R定位于动粒。我们已经确定了SPC105R的一个区域,即氨基酸123 - 473,它是减数分裂I时ROD定位和同源染色体双定向所必需的。令人惊讶的是,ROD从动粒上移除并向纺锤体极移动,即所谓的“流动”,不依赖于动力蛋白适配器Spindly,也与端对端附着的稳定无关。相反,减数分裂RZZ流动似乎取决于细胞周期阶段,并且可能独立于动粒附着或双定向状态进行调节。我们还表明,Spindly是减数分裂I双定向所必需的,而且令人惊讶的是,它也是RZZ流动方向所必需的。

https://cdn.ncbi.nlm.nih.gov/pmc/blobs/9ab1/11809923/5ddccee9d9ba/pgen.1011400.g001.jpg

文献AI研究员

20分钟写一篇综述,助力文献阅读效率提升50倍。

立即体验

用中文搜PubMed

大模型驱动的PubMed中文搜索引擎

马上搜索

文档翻译

学术文献翻译模型,支持多种主流文档格式。

立即体验