Suppr超能文献

将单细胞RNA与T细胞/B细胞受体测序和质谱流式细胞术相结合,揭示了人类外周免疫细胞从出生到老年的动态轨迹。

Integrating single-cell RNA and T cell/B cell receptor sequencing with mass cytometry reveals dynamic trajectories of human peripheral immune cells from birth to old age.

作者信息

Wang Yufei, Li Ronghong, Tong Renyang, Chen Taiwei, Sun Mingze, Luo Lingjie, Li Zheng, Chen Yifan, Zhao Yichao, Zhang Chensheng, Wei Lin, Lin Wei, Chen Haoyan, Qian Kun, Chen Alex F, Liu Junling, Chen Lei, Li Bin, Wang Feng, Wang Li, Su Bing, Pu Jun

机构信息

Department of Cardiology, Renji Hospital, School of Medicine, State Key Laboratory of Systems Medicine for Cancer, Shanghai Cancer Institute, Shanghai Jiao Tong University, Shanghai, China.

Center for Immune-Related Diseases at Shanghai Institute of Immunology, Department of Immunology and Microbiology, Shanghai Jiao Tong University School of Medicine, Shanghai, China.

出版信息

Nat Immunol. 2025 Feb;26(2):308-322. doi: 10.1038/s41590-024-02059-6. Epub 2025 Jan 29.

Abstract

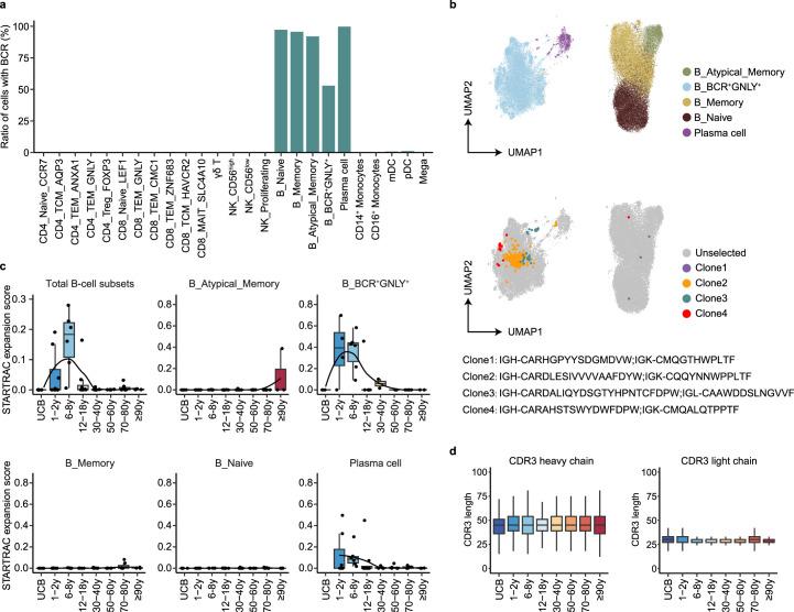
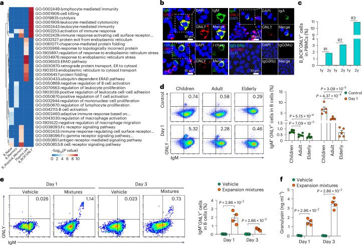
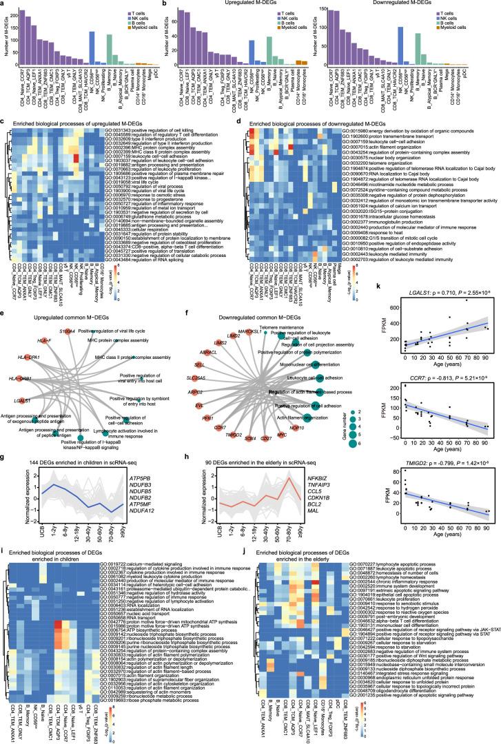
A comprehensive understanding of the evolution of the immune landscape in humans across the entire lifespan at single-cell transcriptional and protein levels, during development, maturation and senescence is currently lacking. We recruited a total of 220 healthy volunteers from the Shanghai Pudong Cohort (NCT05206643), spanning 13 age groups from 0 to over 90 years, and profiled their peripheral immune cells through single-cell RNA-sequencing coupled with single T cell and B cell receptor sequencing, high-throughput mass cytometry, bulk RNA-sequencing and flow cytometry validation experiments. We revealed that T cells were the most strongly affected by age and experienced the most intensive rewiring in cell-cell interactions during specific age. Different T cell subsets displayed different aging patterns in both transcriptomes and immune repertoires; examples included GNLYCD8 effector memory T cells, which exhibited the highest clonal expansion among all T cell subsets and displayed distinct functional signatures in children and the elderly; and CD8 MAIT cells, which reached their peaks of relative abundance, clonal diversity and antibacterial capability in adolescents and then gradually tapered off. Interestingly, we identified and experimentally verified a previously unrecognized 'cytotoxic' B cell subset that was enriched in children. Finally, an immune age prediction model was developed based on lifecycle-wide single-cell data that can evaluate the immune status of healthy individuals and identify those with disturbed immune functions. Our work provides both valuable insights and resources for further understanding the aging of the immune system across the whole human lifespan.

摘要

目前尚缺乏对人类在整个生命周期中,从发育、成熟到衰老的单细胞转录和蛋白质水平上免疫格局演变的全面理解。我们从上海浦东队列(NCT05206643)招募了总共220名健康志愿者,涵盖0岁至90多岁的13个年龄组,并通过单细胞RNA测序结合单T细胞和B细胞受体测序、高通量质谱流式细胞术、批量RNA测序和流式细胞术验证实验,对他们的外周免疫细胞进行了分析。我们发现,T细胞受年龄影响最大,在特定年龄阶段细胞间相互作用中经历了最强烈的重新布线。不同的T细胞亚群在转录组和免疫库中表现出不同的衰老模式;例如,GNLY⁺CD8效应记忆T细胞在所有T细胞亚群中表现出最高的克隆扩增,并在儿童和老年人中表现出不同的功能特征;CD8⁺MAIT细胞在青少年时期相对丰度、克隆多样性和抗菌能力达到峰值,然后逐渐下降。有趣的是,我们鉴定并通过实验验证了一个以前未被识别的在儿童中富集的“细胞毒性”B细胞亚群。最后,基于全生命周期的单细胞数据开发了一种免疫年龄预测模型,该模型可以评估健康个体的免疫状态,并识别免疫功能紊乱的个体。我们的工作为进一步理解整个人类生命周期中免疫系统的衰老提供了有价值的见解和资源。

https://cdn.ncbi.nlm.nih.gov/pmc/blobs/ef96/11785523/15381cbbae9c/41590_2024_2059_Fig1_HTML.jpg

文献AI研究员

20分钟写一篇综述,助力文献阅读效率提升50倍。

立即体验

用中文搜PubMed

大模型驱动的PubMed中文搜索引擎

马上搜索

文档翻译

学术文献翻译模型,支持多种主流文档格式。

立即体验