Suppr超能文献

环蠕虫醇I-IV的全合成揭示了一种新的半胱氨酸选择性共价反应基团。

Total syntheses of cyclohelminthol I-IV reveal a new cysteine-selective covalent reactive group.

作者信息

Paulsen Thomas T, Kiib Anders E, Wørmer Gustav J, Hacker Stephan M, Poulsen Thomas B

机构信息

Department of Chemistry, Aarhus University Langelandsgade 140 8000 Aarhus C Denmark

Leiden Institute of Chemistry, Leiden University Einsteinweg 55 2333 CC Leiden The Netherlands.

出版信息

Chem Sci. 2025 Jan 29;16(9):3916-3927. doi: 10.1039/d4sc08667h. eCollection 2025 Feb 26.

Abstract

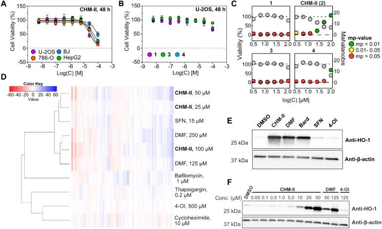
Biocompatible covalent reactive groups (CRGs) play pivotal roles in several areas of chemical biology and the life sciences, including targeted covalent inhibitor design and preparation of advanced biologic drugs, such as antibody-drug conjugates. In this study, we present the discovery that the small, chlorinated polyketide natural product cyclohelminthiol II (CHM-II) acts as a new type of cysteine/thiol-targeting CRG incorporating both reversible and irreversible reactivity. We devise the first syntheses of four simple cyclohelminthols, (±)-cyclohelminthol I-IV, with selective chlorinations (at C and C) and a Ni-catalyzed reductive cross coupling between an enone, a vinyl bromide and triethylsilyl chloride as the key steps. Unbiased biological profiling (cell painting) was used to discover a putative covalent mechanism for CHM-II in cells with subsequent validation experiments demonstrating mechanistic similarity to dimethyl fumarate (DMF) - a known (covalent) drug used in the treatment of multiple sclerosis. Focused biochemical experiments revealed divergent thiol-reactivity inherent to the CHM-II scaffold and through further chemical derivatization of CHM-II we applied activity-based protein profiling (ABPP)-workflows to show exclusive cysteine-labelling in cell lysate. Overall, this study provides both efficient synthetic access to the CHM-II chemotype - and neighboring chemical space - and proof-of-concept for several potential applications of this new privileged CRG-class within covalent chemical biology.

摘要

生物相容性共价反应基团(CRGs)在化学生物学和生命科学的多个领域发挥着关键作用,包括靶向共价抑制剂设计以及先进生物药物(如抗体药物偶联物)的制备。在本研究中,我们发现小型氯化聚酮天然产物环蠕孢菌素II(CHM-II)作为一种新型的半胱氨酸/硫醇靶向CRG,兼具可逆和不可逆反应活性。我们设计了四种简单环蠕孢菌素(±)-环蠕孢菌素I-IV的首次合成方法,以选择性氯化(在C和C处)以及烯酮、乙烯基溴和三乙基硅氯之间的镍催化还原交叉偶联作为关键步骤。利用无偏生物谱分析(细胞成像)发现了CHM-II在细胞中的一种推定共价作用机制,随后的验证实验证明其与富马酸二甲酯(DMF)——一种用于治疗多发性硬化症的已知(共价)药物——具有相似的作用机制。重点生化实验揭示了CHM-II支架固有的不同硫醇反应活性,通过对CHM-II的进一步化学衍生,我们应用基于活性的蛋白质谱分析(ABPP)工作流程来显示细胞裂解物中的特异性半胱氨酸标记。总体而言,本研究既提供了有效合成CHM-II化学类型及其邻近化学空间的方法,也为这种新型特权CRG类在共价化学生物学中的几种潜在应用提供了概念验证。

https://cdn.ncbi.nlm.nih.gov/pmc/blobs/23c0/11863665/8154af42e87c/d4sc08667h-f1.jpg

文献AI研究员

20分钟写一篇综述,助力文献阅读效率提升50倍。

立即体验

用中文搜PubMed

大模型驱动的PubMed中文搜索引擎

马上搜索

文档翻译

学术文献翻译模型,支持多种主流文档格式。

立即体验