Suppr超能文献

源自淋巴管的氧化甾醇可促进黑色素瘤的抗肿瘤免疫及对免疫疗法的反应。

Lymphatic-derived oxysterols promote anti-tumor immunity and response to immunotherapy in melanoma.

作者信息

Sun Mengzhu, Garnier Laure, Chevalier Romane, Roumain Martin, Wang Chen, Angelillo Julien, Montorfani Julien, Pick Robert, Brighouse Dale, Fournier Nadine, Tarussio David, Tissot Stéphanie, Lobaccaro Jean-Marc, Petrova Tatiana V, Jandus Camilla, Speiser Daniel E, Kopf Manfred, Pot Caroline, Scheiermann Christoph, Homicsko Krisztian, Muccioli Giulio G, Garg Abhishek D, Hugues Stéphanie

机构信息

Department of Pathology and Immunology; Geneva Medical School, Geneva, Switzerland.

Metabolism and Nutrition Research Group, Walloon Excellence in Life sciences and BIOtechnology (WELBIO), Louvain Drug Research Institute, Université catholique de Louvain, Brussels, Belgium.

出版信息

Nat Commun. 2025 Jan 31;16(1):1217. doi: 10.1038/s41467-025-55969-w.

Abstract

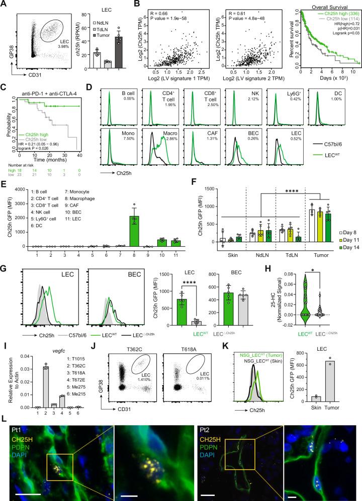
In melanoma, lymphangiogenesis correlates with metastasis and poor prognosis and promotes immunosuppression. However, it also potentiates immunotherapy by supporting immune cell trafficking. We show in a lymphangiogenic murine melanoma that lymphatic endothelial cells (LECs) upregulate the enzyme Ch25h, which catalyzes the formation of 25-hydroxycholesterol (25-HC) from cholesterol and plays important roles in lipid metabolism, gene regulation, and immune activation. We identify a role for LECs as a source of extracellular 25-HC in tumors inhibiting PPAR-γ in intra-tumoral macrophages and monocytes, preventing their immunosuppressive function and instead promoting their conversion into proinflammatory myeloid cells that support effector T cell functions. In human melanoma, LECs also upregulate Ch25h, and its expression correlates with the lymphatic vessel signature, infiltration of pro-inflammatory macrophages, better patient survival, and better response to immunotherapy. We identify here in mechanistic detail an important LEC function that supports anti-tumor immunity, which can be therapeutically exploited in combination with immunotherapy.

摘要

在黑色素瘤中,淋巴管生成与转移及不良预后相关,并促进免疫抑制。然而,它也通过支持免疫细胞运输增强免疫治疗效果。我们在一个淋巴管生成的小鼠黑色素瘤模型中发现,淋巴管内皮细胞(LEC)上调Ch25h酶,该酶催化胆固醇生成25-羟基胆固醇(25-HC),并在脂质代谢、基因调控和免疫激活中发挥重要作用。我们确定LEC作为肿瘤细胞外25-HC的来源,可抑制肿瘤内巨噬细胞和单核细胞中的PPAR-γ,阻止其免疫抑制功能,反而促进其转化为支持效应T细胞功能的促炎髓样细胞。在人类黑色素瘤中,LEC也上调Ch25h,其表达与淋巴管特征、促炎巨噬细胞浸润、患者更好的生存率以及对免疫治疗的更好反应相关。我们在此详细阐述了支持抗肿瘤免疫的重要LEC功能的机制,这一功能可与免疫治疗联合用于治疗。

https://cdn.ncbi.nlm.nih.gov/pmc/blobs/2d9e/11893137/32773a7e9f42/41467_2025_55969_Fig1_HTML.jpg

文献AI研究员

20分钟写一篇综述,助力文献阅读效率提升50倍。

立即体验

用中文搜PubMed

大模型驱动的PubMed中文搜索引擎

马上搜索

文档翻译

学术文献翻译模型,支持多种主流文档格式。

立即体验