Suppr超能文献

环状METTL6通过破坏NONO-POLR2A复合物抑制GDF15转录来抑制卵巢癌细胞的生长和转移。

CircMETTL6 Suppresses Ovarian Cancer Cell Growth and Metastasis Through Inhibition of GDF15 Transcription by Disrupting the NONO-POLR2A Complex.

作者信息

Yu Mengqian, Wu Mengting, Shen Tao, Qiu Qiongzi, Luo Aoran, Li Jia, Li Xufan, Cheng Xiaodong, Lu Bingjian, Lu Weiguo, Liu Pengyuan, Lu Yan

机构信息

Zhejiang Key Laboratory of Precision Diagnosis and Therapy for Major Gynecological Diseases, Women's Hospital and Institute of Translational Medicine, Zhejiang University School of Medicine, Hangzhou, Zhejiang, 310006, China.

Department of Gynecologic oncology, Women's Hospital, Zhejiang University School of Medicine, Hangzhou, Zhejiang, 310006, China.

出版信息

Adv Sci (Weinh). 2025 Mar;12(12):e2411717. doi: 10.1002/advs.202411717. Epub 2025 Feb 3.

Abstract

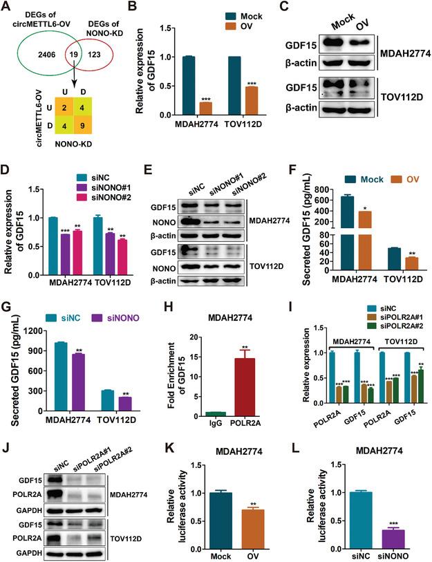
Circular RNAs (circRNAs) are a distinctive class of non-coding RNAs with covalent closed-loop structure, lacking 5' caps and 3' poly(A) tails. These molecules are prevalent in eukaryotes and play key roles in cancer. Here, the function of a new circRNA, circMETTL6, in ovarian cancer is identified and investigated. The prognostic significance of circMETTL6 is assessed using RNA in situ hybridization. Functional studies involving circMETTL6 overexpression are performed both in vitro and in vivo. Mechanistic investigations are performed using RNA-seq, RNA pull-down, RNA immunoprecipitation, co-immunoprecipitation, chromatin immunoprecipitation, protein degradation assay and dual-luciferase reporter assays. circMETTL6 is significantly downregulated in ovarian cancer, and its lower expression correlates with worse prognosis. Overexpression of circMETTL6 significantly inhibited proliferation, migration, and invasion of ovarian cancer cell in vitro, as well as tumor growth and metastasis in vivo. Mechanistically, circMETTL6 recruited the non-POU domain containing octamer binding protein (NONO) by binding to its Coiled-coil domain and disrupted its binding with RNA polymerase II subunit A (POLR2A), and consequently inhibiting growth differentiation factor 15 (GDF15) transcription, thereby suppressing ovarian cancer progression. These findings establish circMETTL6 as a novel tumor suppressor in ovarian cancer. Targeting the circMETTL6/NONO/GDF15 axis presents a potential therapeutic avenue for ovarian cancer treatment.

摘要

环状RNA(circRNAs)是一类独特的非编码RNA,具有共价闭环结构,缺乏5'帽和3'聚(A)尾。这些分子在真核生物中普遍存在,并在癌症中发挥关键作用。在此,鉴定并研究了一种新的环状RNA——circMETTL6在卵巢癌中的功能。使用RNA原位杂交评估circMETTL6的预后意义。在体外和体内均进行了涉及circMETTL6过表达的功能研究。使用RNA测序、RNA下拉、RNA免疫沉淀、免疫共沉淀、染色质免疫沉淀、蛋白质降解测定和双荧光素酶报告基因测定进行机制研究。circMETTL6在卵巢癌中显著下调,其低表达与较差的预后相关。circMETTL6的过表达显著抑制了卵巢癌细胞在体外的增殖、迁移和侵袭,以及体内的肿瘤生长和转移。机制上,circMETTL6通过与其卷曲螺旋结构域结合招募含非POU结构域的八聚体结合蛋白(NONO),并破坏其与RNA聚合酶II亚基A(POLR2A)的结合,从而抑制生长分化因子15(GDF15)转录,进而抑制卵巢癌进展。这些发现确立了circMETTL6作为卵巢癌中的一种新型肿瘤抑制因子。靶向circMETTL6/NONO/GDF15轴为卵巢癌治疗提供了一条潜在的治疗途径。

https://cdn.ncbi.nlm.nih.gov/pmc/blobs/f6a3/11948058/efc3e3407346/ADVS-12-2411717-g006.jpg

文献AI研究员

20分钟写一篇综述,助力文献阅读效率提升50倍。

立即体验

用中文搜PubMed

大模型驱动的PubMed中文搜索引擎

马上搜索

文档翻译

学术文献翻译模型,支持多种主流文档格式。

立即体验