Suppr超能文献

经鼻递送人间充质干细胞来源的上清液通过抑制中性粒细胞的促炎极化来治疗缺血性中风。

Intranasal delivery of hMSC-derived supernatant for treatment of ischemic stroke by inhibiting the pro-inflammatory polarization of neutrophils.

作者信息

Jiang Yixiang, Wang Ning, Liu Jingyi, Ren Haoran, Jiang Wenkang, Lei Yanting, Fu Xidan, Hao Miao, Lang Xiujuan, Liu Yumei, Liu Xijun, Li Rui, Li Hulun

机构信息

Department of Neurobiology, School of Basic Medical Sciences, Harbin Medical University, Harbin, 150081, Heilongjiang, China.

Department of Neurology and Institute of Neurology of First Affiliated Hospital, Institute of Neuroscience, and Fujian Key Laboratory of Molecular Neurology, Fujian Medical University, Fuzhou, 350005, Fujian, China.

出版信息

Stem Cell Res Ther. 2025 Feb 4;16(1):43. doi: 10.1186/s13287-025-04172-1.

Abstract

BACKGROUND

Stem cells utilized for ischemic stroke treatment often display unstable homing capabilities and diminished activity in vivo, limiting their neuroprotective efficacy. Furthermore, the optimal delivery route for stem cells remains undetermined. While the cytokines secreted by stem cells show promise in modulating post-stroke inflammation, the direct application of these supernatants in ischemic stroke treatment and the underlying mechanisms are still unclear.

METHODS

Secretory supernatants (hMSC-L) and cell lysate products (hMSC-M) from primary human umbilical cord mesenchymal stem cells-cultured medium were administered intranasally to mice with cerebral ischemia. The neuroprotective effects of hMSC-L and hMSC-M were assessed with TTC staining, behavioral tests and pathological staining. Flow cytometry and qPCR evaluated the expression of immune cells and cytokines in the CNS and peripheral immune organs. In vitro, flow cytometry and ELISA measured the effects of hMSC-L and hMSC-M on N2 polarization and inflammatory cytokines expression in primary murine neutrophils. Western blot analysis determined the impact of hMSC-L and hMSC-M on the PPAR-γ/STAT6/SOCS1 pathway, which is crucial for N2 neutrophil polarization.

RESULTS

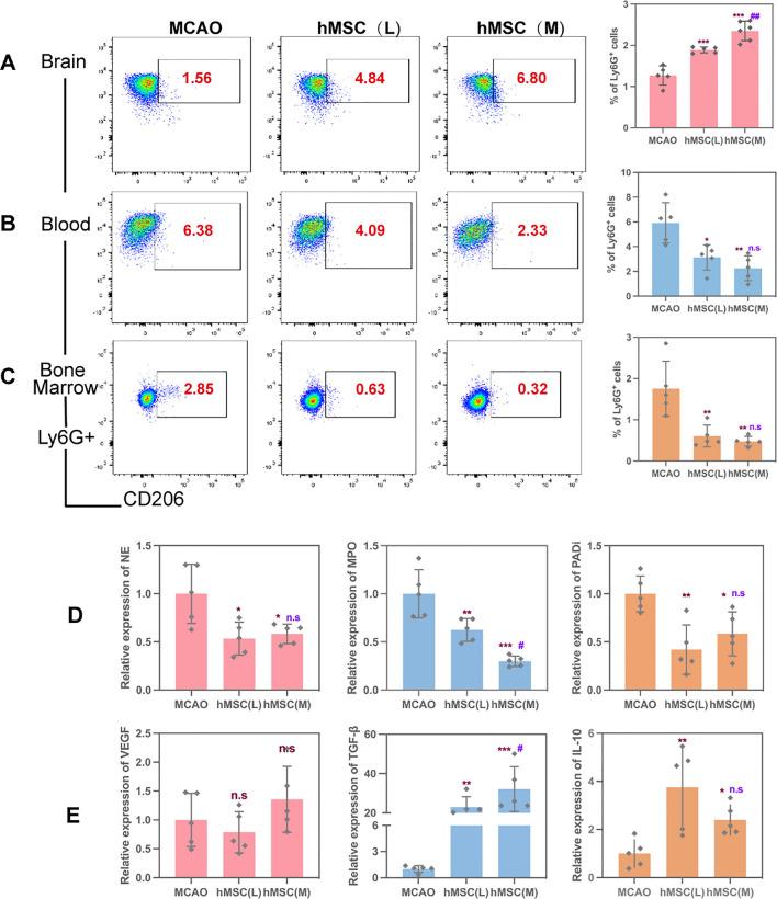
TTC staining, behavioral experiments, and pathological assessments reveal intranasal delivery of hMSC-L and hMSC-M significantly reduces the infarct volume of mice with cerebral ischemia, improves neurological function scores, and promotes motor function recovery. Higher concentrations of hMSC-M contributed a more pronounced effect on neuropathological improvements in ischemic mice. Intranasal delivery of hMSC-L and hMSC-M significantly reduces neutrophil infiltration in the brain post-stroke and increases the proportion of anti-inflammatory N2-subtype neutrophils, boosting the expression levels of IL-10 and TGF-β. In vitro experiments demonstrate that hMSC-L and hMSC-M promote nuclear translocation of PPAR-γ in neutrophils stimulated with PMA, activating the downstream STAT6/SOCS1 signaling pathway to encourage N2-subtype neutrophil polarization.

CONCLUSIONS

Intranasal delivery of hMSC-L and hMSC-M effectively ameliorates cerebral ischemic injury in mice, comparable to traditional administration routes like intravenous delivery. Treatment with hMSC-L and hMSC-M enhances the PPAR-γ/STAT6/SOCS1 pathway and improves the neuroinflammatory response post-stroke by increasing N2 neutrophil infiltration. These results provide a theoretical basis for a deeper understanding of the mechanisms of stem cell therapy and for exploring suitable delivery pathways of stem cell treatment.

摘要

背景

用于缺血性中风治疗的干细胞在体内常表现出不稳定的归巢能力和活性降低,限制了它们的神经保护功效。此外,干细胞的最佳递送途径仍未确定。虽然干细胞分泌的细胞因子在调节中风后炎症方面显示出前景,但这些上清液在缺血性中风治疗中的直接应用及其潜在机制仍不清楚。

方法

将原代人脐带间充质干细胞培养上清液的分泌性上清液(hMSC-L)和细胞裂解产物(hMSC-M)经鼻给予脑缺血小鼠。通过TTC染色、行为测试和病理染色评估hMSC-L和hMSC-M的神经保护作用。流式细胞术和qPCR评估中枢神经系统和外周免疫器官中免疫细胞和细胞因子的表达。在体外,流式细胞术和ELISA检测hMSC-L和hMSC-M对原代小鼠中性粒细胞N2极化和炎性细胞因子表达的影响。蛋白质免疫印迹分析确定hMSC-L和hMSC-M对PPAR-γ/STAT6/SOCS1通路的影响,该通路对N2中性粒细胞极化至关重要。

结果

TTC染色、行为实验和病理评估显示,经鼻给予hMSC-L和hMSC-M可显著减少脑缺血小鼠的梗死体积,改善神经功能评分,并促进运动功能恢复。较高浓度的hMSC-M对缺血小鼠的神经病理改善作用更明显。经鼻给予hMSC-L和hMSC-M可显著减少中风后大脑中的中性粒细胞浸润,并增加抗炎性N2亚型中性粒细胞的比例,提高IL-10和TGF-β的表达水平。体外实验表明,hMSC-L和hMSC-M促进PMA刺激的中性粒细胞中PPAR-γ的核转位,激活下游STAT6/SOCS1信号通路,促进N2亚型中性粒细胞极化。

结论

经鼻给予hMSC-L和hMSC-M可有效改善小鼠脑缺血损伤,与静脉注射等传统给药途径相当。用hMSC-L和hMSC-M治疗可增强PPAR-γ/STAT6/SOCS1通路,并通过增加N2中性粒细胞浸润改善中风后的神经炎症反应。这些结果为更深入了解干细胞治疗机制和探索干细胞治疗的合适递送途径提供了理论依据。

https://cdn.ncbi.nlm.nih.gov/pmc/blobs/e622/11792558/68ad5a7d8516/13287_2025_4172_Fig1_HTML.jpg

文献AI研究员

20分钟写一篇综述,助力文献阅读效率提升50倍。

立即体验

用中文搜PubMed

大模型驱动的PubMed中文搜索引擎

马上搜索

文档翻译

学术文献翻译模型,支持多种主流文档格式。

立即体验