Suppr超能文献

靶向HVEM-GPT2轴:非小细胞肺癌治疗中T细胞激活和代谢重编程的新方法。

Targeting HVEM-GPT2 axis: a novel approach to T cell activation and metabolic reprogramming in non-small cell lung cancer therapy.

作者信息

Yao Yuanshan, Chen Chunji, Li Bin, Gao Wen

机构信息

Department of Thoracic Surgery, HuaDong hospital affiliated to Fudan University, Shanghai, China.

Thoracic Surgery, Shanghai chest hospital, Shanghai, 200041, China.

出版信息

Cancer Immunol Immunother. 2025 Feb 4;74(3):101. doi: 10.1007/s00262-025-03949-w.

Abstract

BACKGROUND

The modulation of tumor microenvironments through immune checkpoint pathways is pivotal for the development of effective cancer immunotherapies. This study aims to explore the role of HVEM in non-small cell lung cancer (NSCLC) microenvironment.

METHODS

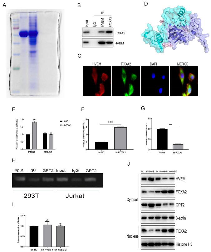
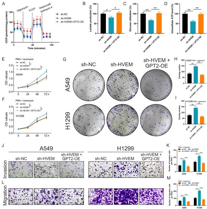
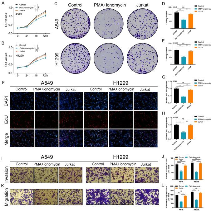
The lung cancer datasets for this study were directly downloaded from The Cancer Genome Atlas (TCGA). Single-cell data were sourced from the Tumor Immune Single-cell Hub (TISCH). Multiplex immunohistochemistry (mIHC) was used to explore the cellular composition and spatial distribution of HVEM in lung cancer immune microenvironment. The immune microenvironment of HVEM KO mice bearing mouse lung cancer cell was also evaluated. Co-cultured system and phenotype assays facilitated the examination of Jurkat T cells' effect on A549 and H1299 lung cancer cells. Quantitative PCR and Western blotting determined gene and protein expression, respectively, cellular respiration was measured through oxygen consumption rate (OCR) assays. Lung cancer cells co-cultured with Jurkat T cells were xenografted into nude mice to evaluate tumor growth and metastatic potential. Next, RNA-seq, COIP, Dual-luciferase reporter experiment, and CHIP-seq were used to explore the potential underlying mechanism.

RESULTS

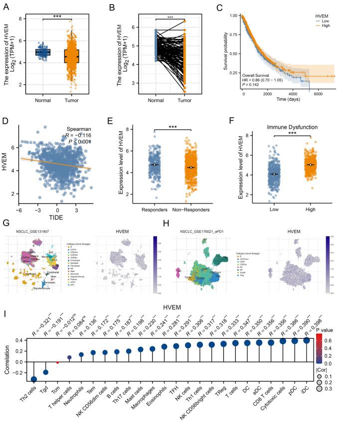
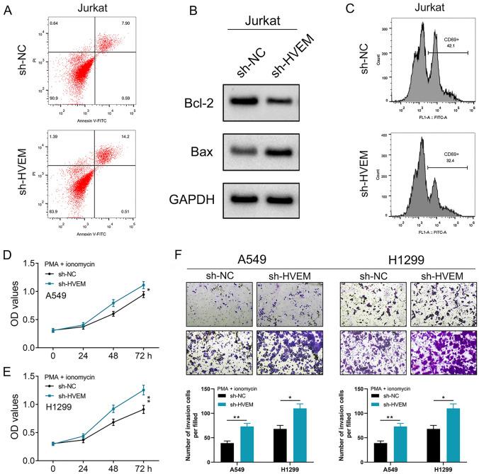
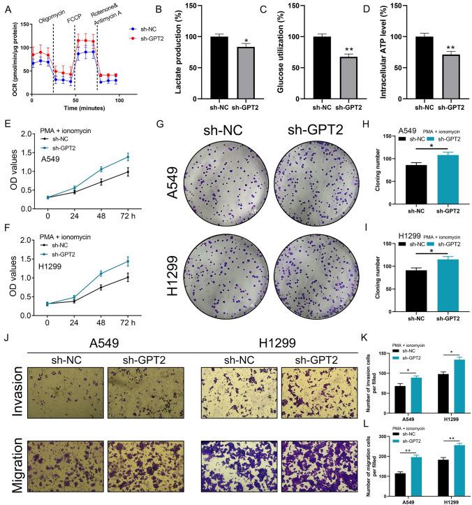
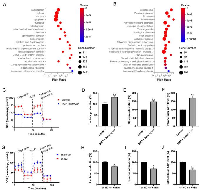
In our study, we investigated the role of HVEM in the microenvironment of NSCLC and its implications in immunotherapy. Crucially, HVEM, part of the tumor necrosis factor receptor superfamily, influences T cell activation, potentially impacting immunotherapeutic outcomes. Using the TIDE algorithm, our results showcased a link between HVEM levels and immune dysfunction in NSCLC patients. Delving deeper into the NSCLC microenvironment, we found HVEM predominantly expressed in T cell subpopulations. CD8 + HVEM + and CD4 + HVEM + indicated better prognosis in lung adenocarcinoma tissue microarray using multiplex immunohistochemistry. Activated T cells, particularly from the Jurkat cell line, significantly inhibited NSCLC progression, reducing both proliferation and invasion capabilities of A549 and H1299 lung cancer cell lines. In vivo models reinforced these observations. Manipulating HVEM expression revealed its essential role in T cell survival and activation. In addition, animal experiments revealed the importance of HVEM in maintaining activated peripheral immunity and inflamed local tumor microenvironment. Furthermore, our data suggest that HVEM is pivotal in T cell metabolic reprogramming, transitioning from oxidative phosphorylation to aerobic glycolysis. RNA sequencing illuminated a potential relationship between HVEM and GPT2, an enzyme tied to amino acid metabolism and cellular energetics. Subsequent experiments confirmed that HVEM's influence on T cell activation and metabolism is potentially mediated through its regulation of GPT2. In addition, GATA1 was validated to regulate HVEM expression in activated Jurkat T cells.

CONCLUSIONS

Our study establishes that HVEM significantly influences T cell functionality and NSCLC cell dynamics, pinpointing the HVEM-GPT2 axis as a promising target for NSCLC therapy.

摘要

背景

通过免疫检查点途径调节肿瘤微环境对于有效的癌症免疫治疗的发展至关重要。本研究旨在探讨疱疹病毒进入介导因子(HVEM)在非小细胞肺癌(NSCLC)微环境中的作用。

方法

本研究的肺癌数据集直接从癌症基因组图谱(TCGA)下载。单细胞数据来自肿瘤免疫单细胞中心(TISCH)。采用多重免疫组织化学(mIHC)方法探讨HVEM在肺癌免疫微环境中的细胞组成和空间分布。还评估了携带小鼠肺癌细胞的HVEM基因敲除小鼠的免疫微环境。共培养系统和表型分析有助于检测Jurkat T细胞对A549和H1299肺癌细胞的影响。定量PCR和蛋白质免疫印迹分别测定基因和蛋白质表达,通过耗氧率(OCR)分析测量细胞呼吸。将与Jurkat T细胞共培养的肺癌细胞接种到裸鼠体内,以评估肿瘤生长和转移潜力。接下来,使用RNA测序、免疫共沉淀(COIP)、双荧光素酶报告实验和染色质免疫沉淀测序(CHIP-seq)来探索潜在的分子机制。

结果

在我们的研究中,我们研究了HVEM在NSCLC微环境中的作用及其在免疫治疗中的意义。至关重要的是,HVEM作为肿瘤坏死因子受体超家族的一部分,影响T细胞活化,可能影响免疫治疗结果。使用TIDE算法,我们的结果展示了NSCLC患者中HVEM水平与免疫功能障碍之间的联系。深入研究NSCLC微环境,我们发现HVEM主要在T细胞亚群中表达。使用多重免疫组织化学在肺腺癌组织芯片中,CD8 + HVEM +和CD4 + HVEM +表明预后较好。活化的T细胞,特别是来自Jurkat细胞系的T细胞,显著抑制NSCLC进展,降低A549和H1299肺癌细胞系的增殖和侵袭能力。体内模型强化了这些观察结果。操纵HVEM表达揭示了其在T细胞存活和活化中的重要作用。此外,动物实验揭示了HVEM在维持活化的外周免疫和炎症性局部肿瘤微环境中的重要性。此外,我们的数据表明,HVEM在T细胞代谢重编程中起关键作用,从氧化磷酸化转变为有氧糖酵解。RNA测序揭示了HVEM与GPT2之间的潜在关系,GPT2是一种与氨基酸代谢和细胞能量学相关的酶。随后的实验证实,HVEM对T细胞活化和代谢的影响可能是通过其对GPT2的调节介导的。此外,已验证GATA1在活化的Jurkat T细胞中调节HVEM表达。

结论

我们的研究表明,HVEM显著影响T细胞功能和NSCLC细胞动态,确定HVEM-GPT2轴为NSCLC治疗的一个有前景的靶点。

https://cdn.ncbi.nlm.nih.gov/pmc/blobs/42c1/11794847/eab1851392c4/262_2025_3949_Fig1_HTML.jpg

文献AI研究员

20分钟写一篇综述,助力文献阅读效率提升50倍。

立即体验

用中文搜PubMed

大模型驱动的PubMed中文搜索引擎

马上搜索

文档翻译

学术文献翻译模型,支持多种主流文档格式。

立即体验