Suppr超能文献

白鲜酮介导的溶酶体组织蛋白酶B泄漏靶向作用可诱导成纤维细胞铁死亡,从而抑制增生性瘢痕形成。

Fraxinellone-mediated targeting of cathepsin B leakage from lysosomes induces ferroptosis in fibroblasts to inhibit hypertrophic scar formation.

作者信息

Xu Wei, Lv Hao, Xue Yaxin, Shi Xiaofeng, Fu Shaotian, Li Xiaojun, Wang Chuandong, Zhao Danyang, Han Dong

机构信息

Department of Plastic and Reconstructive Surgery, Shanghai Ninth People's Hospital, Shanghai Jiao Tong University School of Medicine, 639 Zhizaoju Road, Shanghai, 200011, China.

Shanghai Institute for Plastic and Reconstructive Surgery, Shanghai Ninth People's Hospital, Shanghai Jiao Tong University School of Medicine, 639 Zhizaoju Road, Shanghai, 200011, China.

出版信息

Biol Direct. 2025 Feb 4;20(1):17. doi: 10.1186/s13062-025-00610-5.

Abstract

BACKGROUND

Hypertrophic scar (HS) is a common fibrotic skin disorder characterized by the excessive deposition of extracellular matrix (ECM). Fibroblasts are the most important effector cells involved in HS formation. Currently no satisfactory treatment has been developed.

METHODS

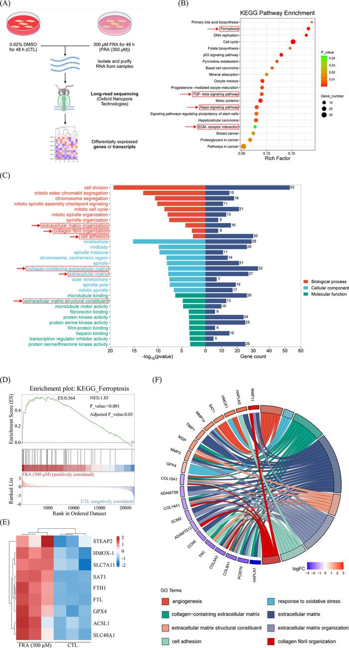
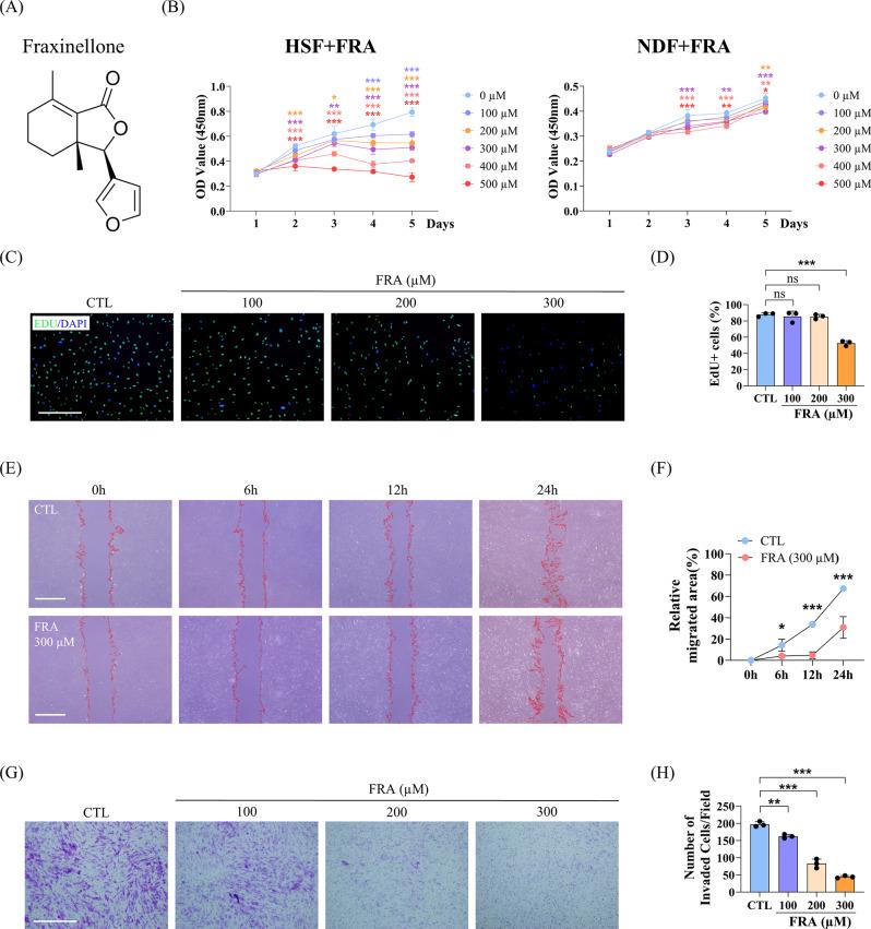
The impact of fraxinellone (FRA) on the proliferation and migration capacity of human hypertrophic scar-derived fibroblasts (HSFs) was assessed by EdU proliferation, wound healing and transwell assays. Quantitative real-time PCR (qRT‒PCR), Western blot (WB), immunofluorescence staining and collagen gel contraction assays were performed to evaluate the collagen production and activation capacity of HSFs. Oxford Nanopore Technologies long-read RNA sequencing (ONT long-read RNA-seq) revealed the occurrence of ferroptosis in HSF and ferroptosis executioner-cathepsin B (CTSB). The mechanisms underlying FRA-induced HSF ferroptosis were examined through fluorescence staining, qRT‒PCR, WB and molecular docking study. The therapeutic efficacy of FRA was further validated in vivo using a rabbit ear scar model.

RESULTS

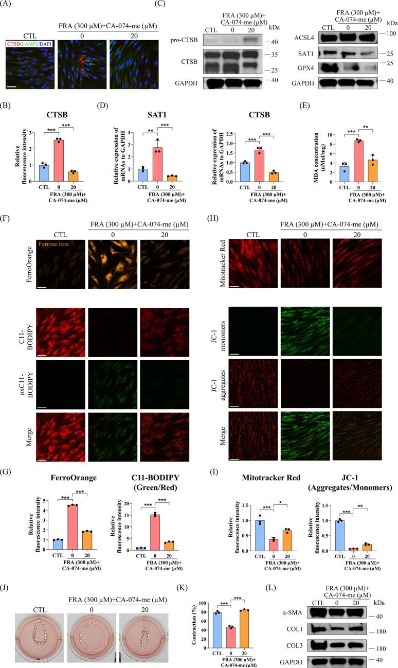
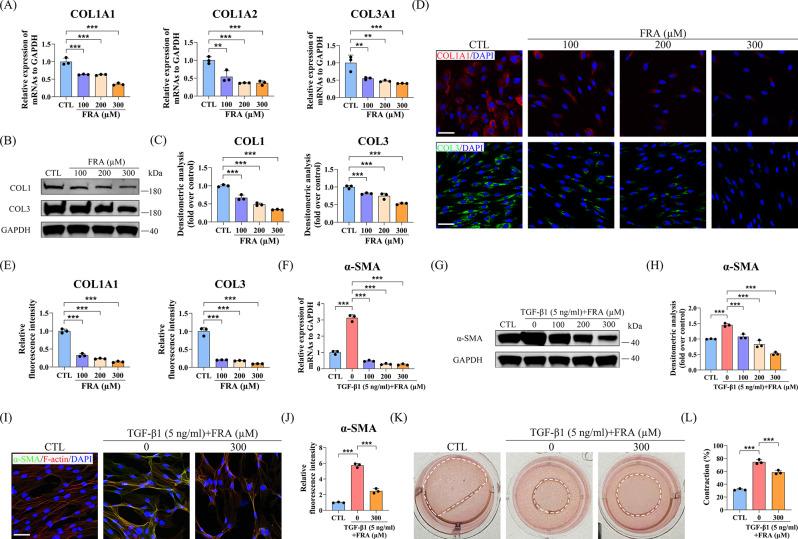
FRA treatment significantly suppressed the proliferation, migration, collagen production and activation capacity of HSFs. ONT long-read RNA-seq discovered that FRA modulated the expression of transcripts related to ferroptosis and lysosomes. Mechanistically, FRA treatment reduced the protein expression level of glutathione peroxidase 4 (GPX4) and induced the release of CTSB from lysosomes into the cytoplasm. CTSB further induced ferroptosis via spermidine/spermine-N1-acetyltransferase (SAT1)-mediated lipid peroxidation, mitochondrial damage and mitogen-activated protein kinase (MAPK) signalling pathway activation, eventually affecting the function of HSFs. Moreover, FRA treatment attenuated the formation of HS in rabbit ears via CTSB-mediated ferroptosis. The antifibrotic effects of FRA were abrogated by pretreatment with a CTSB inhibitor (CA-074-me).

CONCLUSIONS

This study reveals that FRA ameliorates HS by inducing CTSB leakage from lysosomes, causing SAT1-mediated lipid peroxidation, mitochondrial damage and MAPK signalling pathway activation, thus mediating HSF ferroptosis. Therefore, FRA could be a promising therapeutic agent for treating HS.

摘要

背景

肥厚性瘢痕(HS)是一种常见的纤维化皮肤疾病,其特征在于细胞外基质(ECM)过度沉积。成纤维细胞是参与HS形成的最重要效应细胞。目前尚未开发出令人满意的治疗方法。

方法

通过EdU增殖、伤口愈合和Transwell实验评估白鲜碱(FRA)对人肥厚性瘢痕来源的成纤维细胞(HSFs)增殖和迁移能力的影响。进行定量实时PCR(qRT-PCR)、蛋白质免疫印迹(WB)、免疫荧光染色和胶原凝胶收缩实验,以评估HSFs的胶原产生和激活能力。牛津纳米孔技术长读长RNA测序(ONT长读长RNA-seq)揭示了HSFs中存在铁死亡以及铁死亡执行者组织蛋白酶B(CTSB)。通过荧光染色、qRT-PCR、WB和分子对接研究,探讨FRA诱导HSFs铁死亡的机制。使用兔耳瘢痕模型在体内进一步验证FRA的治疗效果。

结果

FRA处理显著抑制了HSFs的增殖、迁移、胶原产生和激活能力。ONT长读长RNA-seq发现FRA调节了与铁死亡和溶酶体相关的转录本表达。机制上,FRA处理降低了谷胱甘肽过氧化物酶4(GPX4)的蛋白表达水平,并诱导CTSB从溶酶体释放到细胞质中。CTSB通过亚精胺/精胺-N1-乙酰基转移酶(SAT1)介导的脂质过氧化、线粒体损伤和丝裂原活化蛋白激酶(MAPK)信号通路激活进一步诱导铁死亡,最终影响HSFs的功能。此外,FRA处理通过CTSB介导的铁死亡减轻了兔耳中HS的形成。用CTSB抑制剂(CA-074-me)预处理可消除FRA的抗纤维化作用。

结论

本研究表明,FRA通过诱导CTSB从溶酶体泄漏,导致SAT1介导的脂质过氧化、线粒体损伤和MAPK信号通路激活,从而介导HSFs铁死亡,改善HS。因此,FRA可能是一种有前途的治疗HS的药物。

https://cdn.ncbi.nlm.nih.gov/pmc/blobs/c8dc/11796038/a7ffded591ea/13062_2025_610_Fig1_HTML.jpg

文献AI研究员

20分钟写一篇综述,助力文献阅读效率提升50倍。

立即体验

用中文搜PubMed

大模型驱动的PubMed中文搜索引擎

马上搜索

文档翻译

学术文献翻译模型,支持多种主流文档格式。

立即体验