Suppr超能文献

肺腺癌中线粒体RNA修饰基因的多组学和机器学习分析及其预后和治疗意义

Multi-omic and machine learning analysis of mitochondrial RNA modification genes in lung adenocarcinoma for prognostic and therapeutic implications.

作者信息

Zhang Xiao, Liu Jiatao, Cao Yaolin, Wang Wei, Lin Haoran, Yu Yue

机构信息

Department of Thoracic Surgery, The First Affiliated Hospital of Nanjing Medical University, Nanjing, 210029, PR China.

Department of Thoracic Surgery, The First Affiliated Hospital of Nanjing Medical University, Nanjing, 210029, PR China.

出版信息

Transl Oncol. 2025 Mar;53:102306. doi: 10.1016/j.tranon.2025.102306. Epub 2025 Feb 4.

Abstract

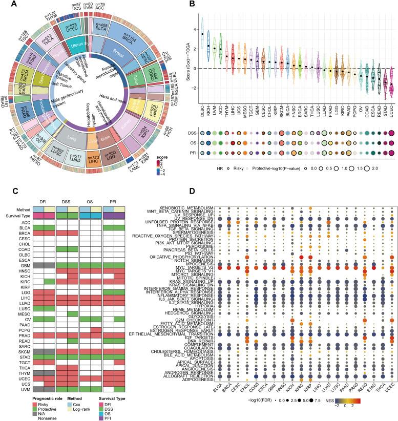
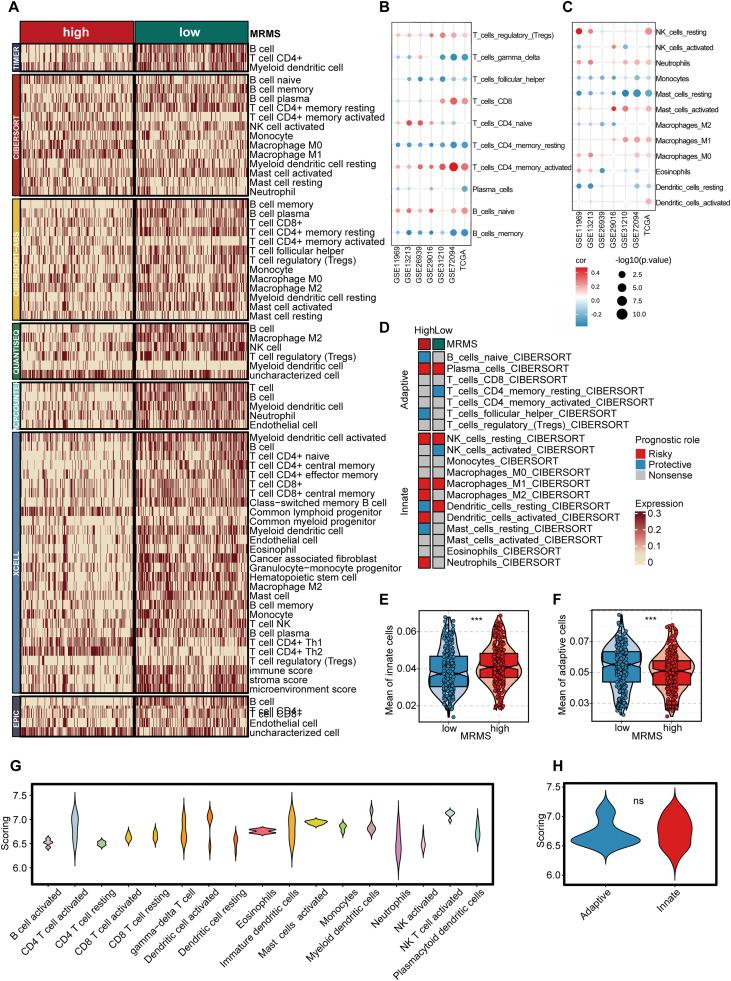
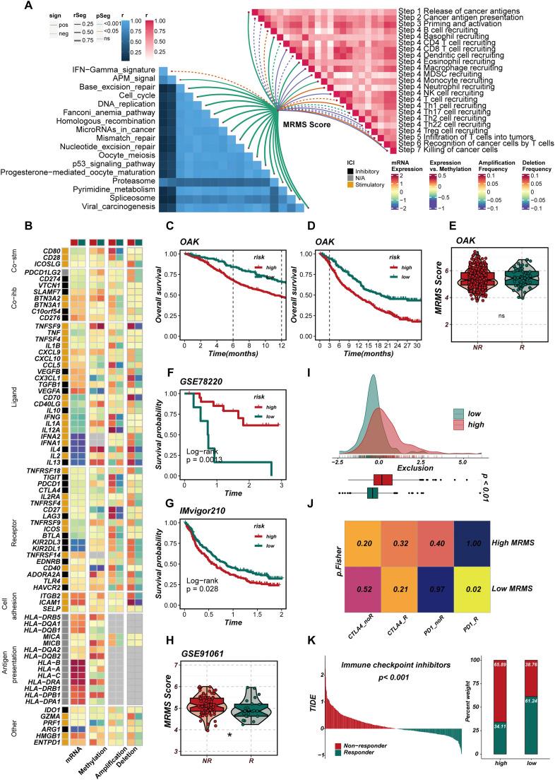
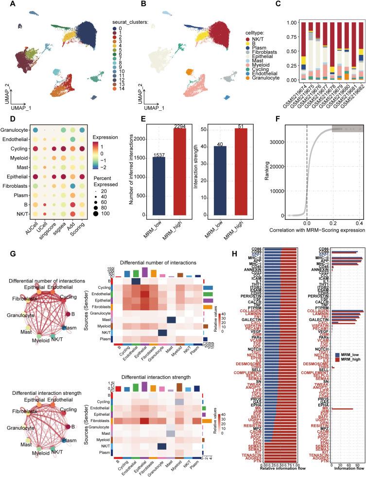
Lung cancer remains the leading cause of cancer-related deaths, driven by complex pathogenesis and poor prognosis. Recognizing the pivotal role of mitochondrial RNA modifications (MRM) in cancer progression, this study aims to provide a comprehensive analysis of MRM-related genes and their clinical relevance in lung adenocarcinoma (LUAD). Integrating multi-omic datasets, we systematically explored the molecular features of MRM-related genes across various cancers and identified distinct expression patterns and prognostic associations. Single-cell analysis further reveals MRM-driven cell-cell interactions and pathway activation, particularly in cycling and epithelial cells. Using advanced machine learning techniques, we developed a novel prognostic signature-the Mitochondrial RNA Modification-related Signature (MRMS)-comprising nine genes: TXN, LDHA, HMGA1, SFTPB, KRT8, ALG3, S100A16, HSPD1, and ALDOA. The MRMS demonstrates superior predictive performance for LUAD survival compared to previously reported models. Our findings uniquely link MRMS to increased tumor mutational burden, genetic instability, and an immunosuppressive tumor microenvironment characterized by reduced immune cell infiltration and elevated tumor purity. Additionally, MRMS is associated with immunotherapy-related features, suggesting its potential in predicting treatment response. Experimental validation identified ALG3 as an oncogenic driver in LUAD, influencing tumor cell proliferation, migration, and invasion. In conclusion, this study establishes MRMS as a robust prognostic biomarker and highlights its dual role in shaping the tumor immune microenvironment and guiding therapeutic strategies. These findings provide novel insights into mitochondrial RNA modifications and their potential applications in personalized treatment for LUAD.

摘要

肺癌仍然是癌症相关死亡的主要原因,其发病机制复杂且预后不良。认识到线粒体RNA修饰(MRM)在癌症进展中的关键作用,本研究旨在全面分析MRM相关基因及其在肺腺癌(LUAD)中的临床相关性。整合多组学数据集,我们系统地探索了各种癌症中MRM相关基因的分子特征,并确定了不同的表达模式和预后关联。单细胞分析进一步揭示了MRM驱动的细胞间相互作用和信号通路激活,特别是在循环细胞和上皮细胞中。使用先进的机器学习技术,我们开发了一种新的预后特征——线粒体RNA修饰相关特征(MRMS),它由九个基因组成:TXN、LDHA、HMGA1、SFTPB、KRT8、ALG3、S100A16、HSPD1和ALDOA。与先前报道的模型相比,MRMS对LUAD生存具有卓越的预测性能。我们的研究结果独特地将MRMS与肿瘤突变负担增加、基因不稳定以及以免疫细胞浸润减少和肿瘤纯度升高为特征的免疫抑制肿瘤微环境联系起来。此外,MRMS与免疫治疗相关特征有关,表明其在预测治疗反应方面的潜力。实验验证确定ALG3是LUAD中的致癌驱动因子,影响肿瘤细胞的增殖、迁移和侵袭。总之,本研究将MRMS确立为一种强大的预后生物标志物,并突出了其在塑造肿瘤免疫微环境和指导治疗策略方面的双重作用。这些发现为线粒体RNA修饰及其在LUAD个性化治疗中的潜在应用提供了新的见解。

https://cdn.ncbi.nlm.nih.gov/pmc/blobs/0876/11847145/83eb2e7e22f3/ga1.jpg

文献AI研究员

20分钟写一篇综述,助力文献阅读效率提升50倍。

立即体验

用中文搜PubMed

大模型驱动的PubMed中文搜索引擎

马上搜索

文档翻译

学术文献翻译模型,支持多种主流文档格式。

立即体验